Область техники, к которой относится изобретение
Настоящее изобретение относится к электротехнике и может быть использовано для управления режимами работы двухтрансформаторных подстанций объектов критической инфраструктуры с периодически изменяющимся составом потребителей различной категории надежности.
Уровень техники
Электроснабжение потребителей первой, второй и третьей категории надежности, как правило, осуществляется от двухтрансформаторной подстанции, представляющей собой совокупность следующего основного оборудования. Два силовых трансформатора подключены к внешним источникам питания (к двум независимым вводам) через вводные коммутационные аппараты - высоковольтные выключатели. К каждому силовому трансформатору через автоматический выключатель подключается распределительное устройство низшего напряжения в виде секции шин, от которой через групповые автоматические выключатели обеспечиваются электрической энергией потребители различной категории надежности электроснабжения. Между секциями шин низшего напряжения для обеспечения возможности подключения потребителей к одному из вводов двухтрансформаторной подстанции устанавливается секционный автоматический выключатель. На выходе каждого силового трансформатора установлены измерительные трансформаторы для измерения токов и напряжений с последующей передачей полученной информации в автоматизированную систему контроля и учета электроэнергии.
Принцип работы двухтрансформаторной подстанции известен и заключается в том, что электроснабжение потребителей каждой секции шин в нормальном режиме работы осуществляется от своего силового трансформатора, независимо от категории надежности потребителей. Необходимо отметит, что данный принцип является неизменным, независимо от состава и категорийности потребителей. Только в аварийном режиме работы, при отключении одного из вводов, питание всех потребителей подстанции осуществляется от одного работающего силового трансформатора путем включения секционного автоматического выключателя.
При реализации данного принципа управления режимом работы двухтрансформаторной подстанции не учитывается ни загрузка силовых трансформаторов, ни периодически изменяющийся состав потребителей различной категории надежности. В результате нерационального использования силовых трансформаторов возрастают технологические потери электрической энергии, которые являются основным показателем технического состояния и уровня эксплуатации.
Известно устройство для управления режимом работы одного из двух трансформаторов на трансформаторной подстанции в зависимости от нагрузки (Авторское свидетельство СССР № 120572, МПК Н02Р 13/00 (1995.01), 01.01.1959), содержащее датчик нагрузки работающего трансформатора, электромагнит с контактным рычагом в цепи управления выключателем другого трансформатора и гидравлический демпфер, обеспечивающее наивыгоднейший режим работ трансформаторных подстанций с двумя силовыми трансформаторами, когда до критической мощности выгодно работать одним силовым трансформатором, а при мощности выше критической - двумя силовыми трансформаторами.
Существенным недостатком данного устройства является то, что оно позволяет осуществить управление режимом работы только одного из двух трансформаторов на трансформаторной подстанции в зависимости от нагрузки. Кроме того, при управлении режимами работы силовых трансформаторов не учитывается состав потребителей различной категории надежности электроснабжения.
Известно также устройство для автоматического управления числом параллельно работающих силовых трансформаторов двухтрансформаторной подстанции (Авторское свидетельство СССР № 1185492, МПК H02J 3/46, 15.10.1985), содержащее счетчик энергии с импульсным датчиком и с входами для подключения на напряжение подстанции и на ток нагрузки одного трансформатора, связанный со счетчиком импульсов со счетным и нулевым входами, два выхода которого подключены к единичным входам триггеров, выход первого триггера непосредственно, а второго через логический элемент НЕ подключен к первым входам логических элементов И, выходы которых подключены к входам исполнительного органа, при этом нулевые входы счетчика импульсов и триггеров и вторые входы логических элементов И подключены к выходам задатчика цикла.
Недостатком известного технического решения является отсутствие возможности учета требований потребителей к надежности электроснабжения, что не позволяет применять его для двухтрансформаторных подстанций в области электроснабжения объектов критической инфраструктуры, для которых характерно наличие потребителей первой, второй и третьей категории надежности.
Наиболее близким устройством того же назначения к заявленному устройству по совокупности признаков является устройство для управления режимом работы трансформаторов (Авторское свидетельство СССР № 1197034, МПК Н02Р 13/00; H02J 3/46, 07.12.1985), содержащее измерительный орган, состоящий из датчиков тока нагрузки, подключенных через суммирующий элемент к пороговому элементу, входы которого через первый и второй элементы задержки времени соединены с блоком управления переключением выключателей трансформаторов.
К причинам, препятствующим достижению указанного ниже технического результата, при использовании известного устройства, принятого за прототип, относят то, что в известном устройстве не учитывается режим работы силовых трансформаторов для электроснабжения потребителей первой и второй категории надежности, предусматривающей в нормальном режиме работы питание от двух независимых источников.
В связи с этим необходима разработка нового устройства, предназначенного для управления режимами работы силовых трансформаторов на двухтрансформаторных подстанциях объектов критической инфраструктуры с периодически изменяющимся составом потребителей различной категории надежности, обеспечивающего экономичный режим работы силовых трансформаторов.
Раскрытие сущности изобретения
Целью настоящего изобретения является создание устройства структурно-параметрического управления режимами работы силовых трансформаторов на двухтрансформаторной подстанции объекта критической инфраструктуры с периодически изменяющимся составом потребителей различной категории надежности.
Сущность состоит в том, что в состав системы автоматизированного управления двухтрансформаторной подстанции вводится устройство управления ее режимами функционирования, состоящее из функционально-взаимосвязанных элементов, предназначенных для управления режимами работы силовых трансформаторов, расположенных на одной трансформаторной подстанции, позволяющих адаптировать режимы работы силовых трансформаторов к условиям электроснабжения потребителей различной категории надежности за счет приоритетного ситуативного отключения (включения) одного из силовых трансформаторов.
Техническим результатом является минимизация потерь электрической энергии в силовых трансформаторах за счет обеспечения квазиоптимальной загрузки на основе построения ситуативного структурно-параметрического управления двухтрансформаторной подстанцией в зависимости от категории надежности электроснабжения потребителей.
Краткое описание Чертежей (если они содержатся в заявке)
Настоящее изобретение будет более подробно описано ниже со ссылкой на чертежи, на которых:
Фиг. 1 иллюстрирует однолинейную схему двухтрансформаторной подстанции.
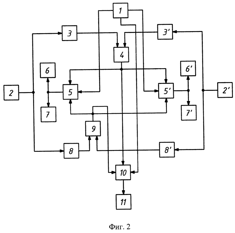
Фиг. 2 иллюстрирует функциональную схему устройства структурно-параметрического управления двухтрансформаторной подстанцией:
1 - блок задатчиков;
2 (2') - блок вычисления коэффициента загрузки силового трансформатора Т-1 (Т-2);
3(3')-блок формирования сигнала на отключение силового трансформатора Т-1 (Т-2);
4 - блок формирования сигнала на включение секционного автоматического выключателя, отключение силового трансформатора;
5 (5')-блок управления коммутационными аппаратами силового трансформатора Т-1 (Т-2);
6 (6') - высоковольтный выключатель;
7 (7') - трансформаторный автоматический выключатель;
8 (8') - блок формирования сигнала на включение силового трансформатора Т-1 (Т-2);
9 - блок формирования сигнала на включение силового трансформатора, отключение секционного автоматического выключателя;
10 - блок управления секционным автоматическим выключателем;
11 - секционный автоматический выключатель.
Фиг. 3 иллюстрирует блок задатчиков (блок 1), входящий в функциональную схему устройства, приведенного на фиг. 2:
12 - задатчик режима функционирования потребителей;
13 (13') - задатчик приоритета силового трансформатора Т-1 (Т-2);
Фиг. 4 иллюстрирует блоки вычисления коэффициентов загрузки силовых трансформаторов (блоки 2 и 2'), входящие в функциональную схему устройства, приведенного на фиг. 2:
14 - трансформатор напряжения;
15 - блок вычисления мощности нагрузки силового трансформатора;
16- блок вычисления коэффициента загрузки силового трансформатора;
17 - трансформатор тока.
Фиг. 5 иллюстрирует блоки формирования сигнала на отключение силовых трансформаторов (блоки 3 и 3'), входящие в функциональную схему устройства, приведенного на фиг. 2:
18 - логический блок ЕСЛИ;
19 - задатчик времени задержки;
20 - логический блок НЕ.
Фиг. 6 иллюстрирует блок формирования сигнала на включение секционного автоматического выключателя, отключение силового трансформатора (блок 4), входящий в функциональную схему устройства, приведенного на фиг. 2:
21 - блок умножения.
Фиг. 7 иллюстрирует блоки управления коммутационными аппаратами силовых трансформаторов (блоки 5 и 5'), входящие в функциональную схему устройства, приведенного на фиг. 2:
22 - логический блок ИЛИ.
Фиг. 8 иллюстрирует блоки формирования сигнала на включение силовых трансформаторов (блоки 8 и 8'), входящие в функциональную схему устройства, приведенного на фиг. 2.
Фиг. 9 иллюстрирует блок формирования сигнала на включение силового трансформатора, отключение секционного автоматического выключателя (блок 9), входящий в функциональную схему устройства, приведенного на фиг. 2.
Фиг. 10 иллюстрирует блок управления секционным автоматическим выключателем (блок 10), входящий в функциональную схему устройства, приведенного на фиг. 2. Осуществление изобретения
В последующем подробном описании хорошо известные конструкции или функции не описываются подробно, чтобы не затруднять понимание настоящего изобретения.
Анализ работы силовых трансформаторов на двухтрансформаторных подстанциях, потребители которых в ходе технологического процесса могут изменять состав электроприемников различной категории надежности, показал, что потери холостого хода в силовых трансформаторах 10/0,4 кВ достигают 40% от общих технологических потерь в системе электроснабжения. Исследования влияния загрузки силовых трансформаторов на потери мощности свидетельствуют о том, что наиболее экономичным режимом загрузки силовых трансформаторов 10/0,4 кВ является режим, при котором их коэффициент загрузки находится в интервале от 0.3 до 0.5. Работа силового трансформатора в режиме близком к холостому ходу, когда коэффициент загрузки менее 0.3, или в режиме с коэффициентом загрузки выше 0.7 вызывает неоправданные потери мощности не только в самом силовом трансформаторе, но и в других элементах системы электроснабжения. Причем величина потерь зависит от технологического процесса на объекте. Для объектов с переменным графиком нагрузки, когда потребление электрической энергии объектом долгое время (дни, недели) может не превышать 10% от расчетного значения, а потребителями являются в основном потребители третей категории надежности, величина технологических потерь является еще более существенной.
Повышение коэффициента загрузки силовых трансформаторов двухтрансформаторных подстанций объектов с изменяющимся составом потребителей различной категории надежности возможно за счет отключения на период низкой загруженности (коэффициент загрузки одного из силовых трансформаторов становится меньше 0.3) и работы потребителей только третьей категории надежности малонагруженного силового трансформатора с переводом его нагрузки на более загруженный или выбранный для этого силовой трансформатор. При возрастании нагрузки, когда коэффициент загрузки работающего силового трансформатора становится больше 0.7, а потребителями являются потребители различных категории надежности, трансформаторная подстанция переводится в двухтрансформаторный режим и электроснабжение потребителей осуществляется от двух силовых трансформаторов.
Структурно-параметрическое управление двухтрансформаторной подстанцией объекта критической инфраструктуры с периодически изменяющимся составом потребителей различной категории надежности, однолинейная схема которой представлен на фиг. 1, может быть реализовано с помощью устройства управления режимом (УУР), алгоритм функционирования которого заключается в выполнении действий (шагов), представленных в виде следующих блоков:
Блок 1. Ввод исходных данных. Исходными данными для управления режимом функционирования двухтрансформаторной подстанций являются:
-параметры схемы двухтрансформаторной подстанции объекта критической инфраструктуры, представленной на фиг. 1, а именно: первичные напряжения силовых трансформаторов U1.1 и U1.2; вторичные напряжения силовых трансформаторов U2.1 и U2.2; номинальные мощности силовых трансформаторов SНОМ.Т1 и Sном.т2; потери холостого хода силовых трансформаторов ΔPxx1 и ΔPxx2; потери короткого замыкания силовых трансформаторов ΔPK31 и ΔРкз2;
-элементы управления режимом функционирования двухтрансформаторной подстанции: коммутационные аппараты распределительного устройства высшего напряжения - высоковольтные выключатели Q3, Q4; коммутационные аппараты распределительного устройства низшего напряжения - автоматические выключатели QF1, QF2, QFB;
-режим функционирования потребителей R: подключены потребители только третьей категории надежности - R=0; подключены потребители 1, 2 и 3 категории надежности - R=1;
- приоритет отключения силовых трансформаторов на трансформаторной подстанции Tj, j=l,2: при отключении силового трансформатора Т-1 j=1, при отключении силового трансформатора Т-2 j=2.
Блок 2. Сбор данных о текущем состоянии оборудования. На основе информации об измеряемых параметрах токов I и напряжений U, а также о положении коммутационных аппаратов (элементов управления режимом функционирования двухтрансформаторной подстанции) определяются:
- нагрузки силовых трансформаторов Sт1 и Sт2;
-состояние элементов управления Q3, Q4, QF1, QF2, QFB (0 -элемент управления отключен, 1 - элемент управления включен);
-режим функционирования двухтрансформаторной подстанции RT={RTi, i=0,1,2}. При работе трансформаторной подстанции в двухтрансформаторном режиме i=0 в работе находятся два силовых трансформатора Т-1 и Т-2. При работе трансформаторной подстанции в однотрансформаторном режиме в работе находится один из силовых трансформаторов либо Т-1 (i=1), либо Т-2 (i=2).
Блок 3. В зависимости от режима функционирования двухтрансформаторной подстанции осуществляется переход к блокам алгоритма.
Блок 3.1. Если трансформаторная подстанция функционирует в двухтрансформаторном режиме RT0, тогда осуществляется переход к блоку 4.
Блок 4. В зависимости от режима функционирования потребителей объекта критической инфраструктуры осуществляется переход к блокам алгоритма:
-если режим функционирования потребителей - подключены потребители 1, 2 и 3 категории надежности (R=l), тогда режим функционирования двухтрансформаторной подстанции не изменяется, и трансформаторная подстанция продолжает функционировать в двухтрансформаторном режиме RT0 (осуществляется переход к блоку 14);
-если режим функционирования потребителей - подключены потребители только третьей категории надежности (R=0), тогда осуществляется переход к блоку 5.
Блок 5. Определение оптимальных коэффициентов загрузки силовых трансформаторов βоптj,j=1,2
Блок 6. Определение фактических коэффициентов загрузки силовых трансформаторов βj,j=1,2
Блок 7. Сравнение оптимальных коэффициентов загрузки силовых трансформаторов с их фактическими коэффициентами загрузки:
- если β j≥βопт j, то режим функционирования трансформаторной подстанции не изменяется, и трансформаторная подстанция продолжает функционировать в двухтрансформаторном режиме RT0 (осуществляется переход к блоку 14);
- если βj≤βоптj, то осуществляется переход к блоку 8.
Блок 8. Отключение приоритетного силового трансформатора Tj, j=1,2 с помощью соответствующих элементов управления, изменение режима функционирования трансформаторной подстанции на однотрансформаторный режим RTi, i=l,2 (осуществляется переход к блоку 14).
Блок 3.2. Если трансформаторная подстанция функционирует в однотрансформаторном режиме RTi, i=1,2, то осуществляется переход к блоку 9.
Блок 9. В зависимости от режима функционирования потребителей объекта критической инфраструктуры осуществляется переход к блокам алгоритма:
- если подключены потребители 1, 2 и 3 категории надежности (R - 1), то осуществляется переход к блоку 13.
- если подключены потребители только третьей категории надежности (R=0), то осуществляется переход к блоку 10.
Блок 10. Определение оптимального коэффициента загрузки работающего силового трансформатора βоптj,j=1,2
Блок 11. Определение фактического коэффициента загрузки работающего силового трансформатора Bj,j=1,2
Блок 12. Сравнение оптимального коэффициента загрузки работающего силового трансформатора с его фактическим коэффициентом загрузки.
- если β j≤βопт j, то режим функционирования трансформаторной подстанции не изменяется, и трансформаторная подстанция продолжает функционировать в однотрансформаторном режиме RTi, i=l,2 (осуществляется переход к блоку 14);
- если βj≥βоптj, то осуществляется переход к блоку 13.
Блок 13. Подключение приоритетного Tj, j=l,2 силового трансформатора с помощью соответствующих элементов управления, изменение режима функционирования трансформаторной подстанции на двухтрансформаторный режим RT0 (осуществляется переход к блоку 14).
Блок 14. Вывод данных о режиме функционирования трансформаторной подстанции RT={RTi, i=0,1,2}.
Блок 15. Для адаптации режима функционирования двухтрансформаторной подстанции к режиму функционирования потребителей объекта критической инфраструктуры периодически, с задержкой времени Tзад, осуществляется контроль текущего режима функционирования потребителей.
На фиг. 2 приведена функциональная схема устройства структурно-параметрического управления двухтрансформаторной подстанцией. Учитывая, что устройство имеет два идентичных канала управления режимами работы силовых трансформаторов, ниже более подробно рассмотрен состав и принцип функционирования одного из них.
С помощью блока задатчиков 1, состоящего из элементов, приведенных на фиг. 3, определяется приоритет отключения силовых трансформаторов Т-1 и Т-2, режим функционирования потребителей.
Рассмотрим работу устройства на отключение силового трансформатора с низким коэффициентом загрузки. Блок вычисления коэффициента загрузки силового трансформатора (блок 2), состав которого представлен на фиг. 4, передает значение вычисленного коэффициента загрузки на блок формирования сигнала на отключение силового трансформатора (блок 3), состав которого представлен на фиг. 5. Блок 3 сравнивает полученное значение с установленным минимальным значением коэффициента загрузки и в случае выполнения заданного условия передает сигнал в блок формирования сигнала на включение секционного автоматического выключателя и отключение силового трансформатора (блок 4), представленного на фиг. 6. Блок 4 передает сигнал в блок управления секционным автоматическим выключателем (блок 10), состав которого представлен на фиг. 10, и блок управления коммутационными аппаратами силового трансформатора (блок 5), состав которого представлен на фиг. 7. Включение секционного автоматического выключателя 11, отключение трансформаторного автоматического выключателя 7 и высоковольтного выключателя 6 данного трансформатора осуществляется при совпадении задающих сигналов с блоков 1 и 4.
Рассмотрим работу устройства на включение отключенного силового трансформатора при превышении коэффициента загрузки работающего силового трансформатора его установленного максимального значения. Блок 2 передает значение вычисленного коэффициента загрузки силового трансформатора на блок формирования сигнала на включение силового трансформатора (блок 8), состав которого представлен на фиг. 8. Блок 8 сравнивает полученное значение с установленным максимальным значением коэффициента загрузки и в случае выполнения заданного условия передает сигнал в блок формирования сигнала на включение отключенного силового трансформатора, отключение секционного автоматического выключателя (блок 9), состав которого представлен на фиг. 9. Блок 9 передает сигнал в блок 5 и блок 10. Блок 5 формирует сигнал на включение высоковольтного выключателя 6, трансформаторного автоматического выключателя 7 и отключение секционного автоматического выключателя 11.
Изобретение относится к области электротехники и может быть использовано для управления режимами работы силовых трансформаторов на двухтрансформаторной подстанции объекта критической инфраструктуры. Техническим результатом является минимизация потерь электрической энергии в силовых трансформаторах за счет обеспечения квазиоптимальной загрузки на основе построения ситуативного структурно-параметрического управления двухтрансформаторной подстанцией в зависимости от категории надежности электроснабжения потребителей. Для этого в состав системы автоматизированного управления двухтрансформаторной подстанции вводится устройство управления ее режимами функционирования, состоящее из функционально-взаимосвязанных элементов, предназначенных для управления режимами работы силовых трансформаторов, расположенных на одной трансформаторной подстанции, позволяющих адаптировать режимы работы к условиям электроснабжения потребителей различной категории надежности за счет приоритетного ситуативного отключения (включения) одного из силовых трансформаторов. 10 ил.
Устройство структурно-параметрического управления двухтрансформаторной подстанцией, обеспеспечивающей электрической энергией объект критической инфраструктуры с периодически изменяющимся составом потребителей различной категории надежности, содержащее датчики токов нагрузки силовых трансформаторов, отличающееся тем, что оно снабжено двумя идентичными каналами управления режимами работы силовых трансформаторов, включающими блок задатчиков, определяющих приоритет отключения силовых трансформаторов и режим функционирования потребителей, блоков вычисления коэффициента загрузки силовых трансформаторов, передающих вычисленные значения на блоки формирования сигнала на отключение силовых трансформаторов, в состав которых входят последовательно соединенные логический блок ЕСЛИ, задатчик времени задержки и логический блок НЕ, выходы которого подключены к блоку формирования сигнала на включение секционного автоматического выключателя и отключение силового трансформатора, состоящего из блока умножения, и на блоки формирования сигнала на включение силовых трансформаторов, в состав которых входят последовательно соединенные логический блок ЕСЛИ, задатчик времени задержки и логический блок НЕ, выходы которого подключены к блоку формирования сигнала на включение отключенного силового трансформатора, отключение секционного автоматического выключателя, состоящего из последовательно соединенных блока умножения и логического блока НЕ, сигналы с выходов блока формирования сигнала на включение секционного автоматического выключателя и отключение силового трансформатора и блока формирования сигнала на включение отключенного силового трансформатора, отключение секционного автоматического выключателя подаются на вход блока управления секционным автоматическим выключателем, а именно входящий в его состав логический блок ИЛИ, сигнал с которого, а также управляющий сигнал с блока задатчиков подаются на вход второго логического блока ИЛИ, с выхода которого сигнал подается на вход логического блока НЕ, формирующего сигнал управления работой секционного автоматического выключателя, и на логические блоки ИЛИ, входящие в состав блоков управления коммутационными аппаратами силовых трансформаторов, причем на вход первого логического блока ИЛИ поступают управляющие сигналы с выхода блока задатчиков и выхода блока формирования сигнала на включение секционного автоматического выключателя и отключение силового трансформатора, а на вход второго логического блока ИЛИ сигналы с выхода первого логического блока ИЛИ и выхода блока формирования сигнала на включение отключенного силового трансформатора, отключение секционного автоматического выключателя, сигнал с выхода второго логического блока ИЛИ подается на вход логического блока отрицания НЕ, формирующего сигнал управления работой высоковольтным выключателем и трансформаторным автоматическим выключателем.
| Устройство для управления режимом работы трансформаторов | 1984 |
|
SU1197034A1 |
| Устройство для передвижения повозок | 1927 |
|
SU23428A1 |
| Устройство для автоматического управления числом силовых двухобмоточных трансформаторов двухтрансформаторной подстанции | 1989 |
|
SU1644295A1 |
| WO 1996035128 A1, 07.11.1996 | |||
| СПОСОБ КОНТРОЛЯ ОТКЛЮЧЕНИЯ И УСПЕШНОГО АВТОМАТИЧЕСКОГО ПОВТОРНОГО ВКЛЮЧЕНИЯ СЕКЦИОНИРУЮЩЕГО ВЫКЛЮЧАТЕЛЯ В ЛИНИИ КОЛЬЦЕВОЙ СЕТИ | 2007 |
|
RU2337453C1 |
Авторы
Даты
2025-02-17—Публикация
2024-04-25—Подача