Изобретение относится к области вычислительной техники и может быть использовано для защиты объектов информатизации от воздействия технических средств промышленного шпионажа.
Цель изобретения – повышение защищенности объектов информатизации от воздействия технических средств промышленного шпионажа за счет мониторинга отношения информативный сигнал/шум на входе предполагаемого разведывательного приемника и изменение уровня выходной мощности излучения устройства радиомаскировки при его несоответствии установленному критерию эффективности защиты текстовых документов.
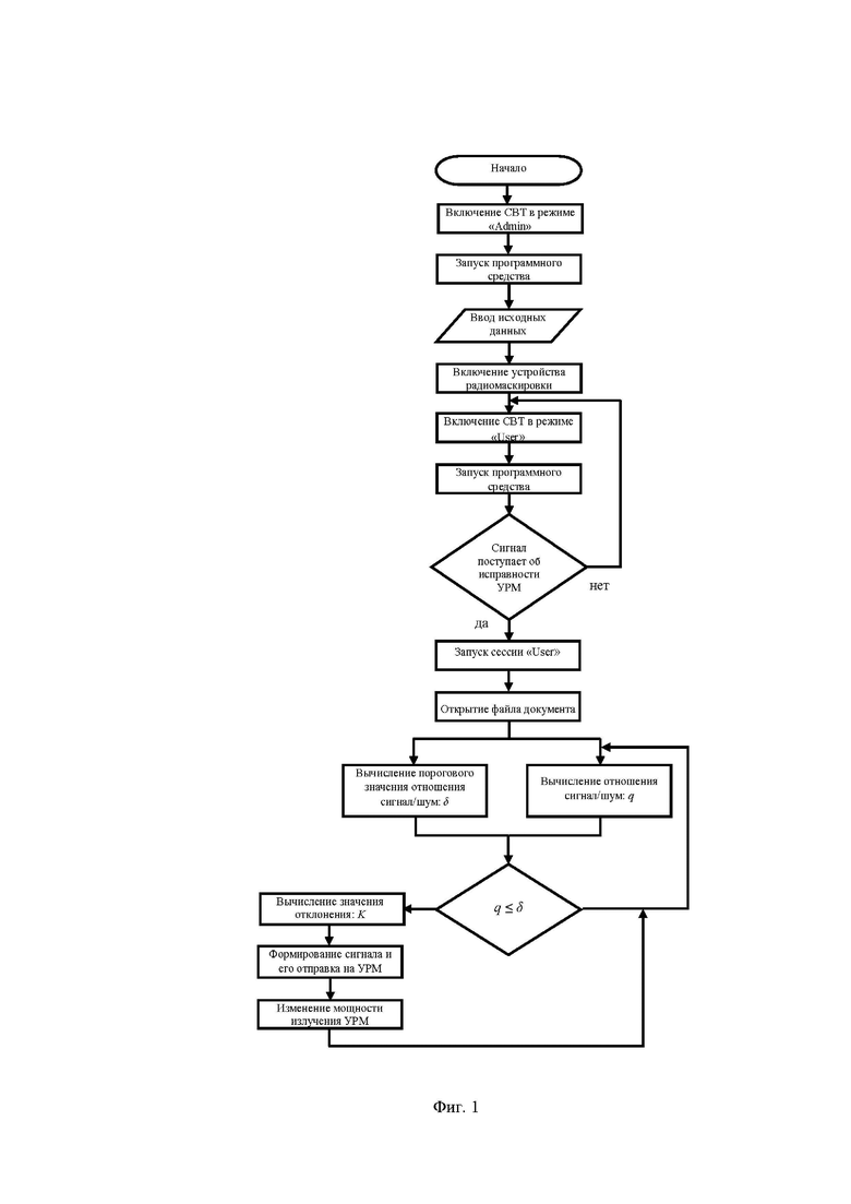
Сущность изобретения заключается в том, что средство вычислительной техники подключают к устройству радиомаскировки, осуществляют запуск средства вычислительной техники под учетной записью администратора безопасности информации, запускают программное средство и вводят в него исходные данные для вычисления отношения сигнал/шум на входе предполагаемого технического средства промышленного шпионажа, в свою очередь вычисления осуществляют под учетной записью пользователя, а исходные данные для этого формируют по результатам инструментальных измерений в ходе проведения аттестации объектов информатизации по соблюдению требований безопасности информации. Осуществляют запуск устройства радиомаскировки, средства вычислительной техники под учетной записью пользователя, при включении средства вычислительной техники и прохождения процедуры авторизации пользователя запускают программное средство, посредством которого анализируют состояние включения и работоспособности устройства радиомаскировки, путем проверки наличия управляющих сигналов от него, при подключении и работоспособности устройства радиомаскировки осуществляют запуск сессии и начало работы средства вычислительной техники, при неработоспособности устройства радиомаскировки программное средство блокируют дальнейший запуск сессии и работу средства вычислительной техники до момента включения устройства радиомаскировки, далее посредством офисного программного обеспечения осуществляют открытие электронного файла документа для работы с ним, посредством программного средства осуществляют вычисление порогового значения отношения сигнал/шум изображения зависящему от количества слов отображаемых на экране монитора средства вычислительной техники, при этом программным средством осуществляют непрерывный мониторинг за изменением порогового значения отношения сигнал/шум и отношения информативный сигнал/шум на входе предполагаемого разведывательного приемника, возникающих в процессе работы с электронным документом. Посредством программного средства, а также на основании исходных данных введенных под учетной записью администратора безопасности информации осуществляют вычисление отношения информативный сигнал/шум на входе разведывательного приемника и сравнение полученных значений показателей согласно критерию эффективности защиты текстовых документов. При соответствии критерию эффективности защиты текстовых документов устройство радиомаскировки не активно, при несоответствии критерию эффективности программным средством вычисляют значение величины отклонения от установленного критерия эффективности и в соответствии с полученным значением величины отклонения формируют код команды о необходимом уровне мощности излучения генератора шумового сигнала устройства радиомаскировки и отправляют на контроллер, который передает управляющий сигнал на потенциометр, при этом генератор шумового сигнала устройства радиомаскировки непрерывно формирует широкополосный сигнал с определенным уровнем выходной мощности, который в свою очередь поступает на потенциометр, в зависимости от значения управляющего сигнала с контроллера осуществляется установка ключей потенциометра в соответствующее состояние, в результате чего осуществляют изменение его сопротивления и тем самым производят изменение выходной мощности генератора шумового сигнала, необходимой для соответствия критерию эффективности защиты информации, далее шумовой сигнал поступает на антенный модуль устройства радиомаскировки, посредством которого излучают шумовой сигнал в пространство.
Известно изобретение, в части касающейся устройства: «Способ защиты информации от утечки по каналу побочных электромагнитных излучений и наводок и устройство защиты информации для реализации этого способа» (патент на изобретение РФ № 2711018 МПК H04K 1/02 (2006.01) от 14.01.2020 г., бюл. № 2), содержащее разъем подключения к дополнительному видео порту, СИП, блок эмуляции устройства видео отображения, включающий в себя энергонезависимую память, причем разъем подключения к дополнительному видео порту соединен двухсторонним каналом связи с энергонезависимой памятью, а вход СИП подключен к выходу разъема подключения к дополнительному видео порту. Устройство защиты информации по п. 2, содержащее усилитель сигнала в каждом канале СИП. Устройство защиты информации по п. 2, содержащее систему излучения помех, объединенную в один кабель с видеокабелем, по которому передается защищаемая информация в основное устройство видео отображения.
Недостатком данного устройства является то, что оно обладает демаскирующими признаками, так как формирует помехи без учета изменения уровня излучения информативных сигналов побочных электромагнитных излучений (ПЭМИ) средства вычислительной техники, а также без оценки требуемого уровня защищенности объекта информатизации.
Известно изобретение: «Программно-управляемый генератор шумовых сигналов (ПГШС) устройства защиты информации» (патент на изобретение РФ № 2541932 МПК G06F 21/00 (2013.01) от 20.02.2015 г., бюл. № 5), содержащий печатную плату, в состав которой входит источник широкополосного шумового сигнала, два широкополосных усилителя сигналов, два управляемых аттенюатора, компаратор, фильтр нижних частот, фильтр верхних частот, микропроцессор, управляемый усилитель, управляемый усилитель, широкополосный усилитель, широкополосный усилитель, запоминающее устройство, стабилизатор напряжения, высокочастотный соединитель, система контроля работоспособности ПГШС, высокочастотный соединитель, выключатель, снимаемая перемычка типа джампер, отличающийся тем, что сигнал с источника широкополосного шумового сигнала предназначен для его усиления широкополосными усилителями сигналов и поступления через управляемые аттенюаторы соответственно на фильтр нижних частот и фильтр верхних частот, сигналы с которых предназначены для поступления через управляемые усилители и широкополосные усилители с высокочастотными соединителями на систему контроля работоспособности, при этом микропроцессор предназначен для управления управляемыми усилителями и аттенюаторами, а запоминающее устройство микропроцессора предназначено для запоминания и хранения информации о произведенных настройках. Программно-управляемый генератор шумовых сигналов по п. 1, отличается тем, что может быть выполнен на печатной плате в двух вариантах исполнениях для установки в свободный слот шины PCI и шины PCI-E. Устройство защиты информации, содержащее программно-управляемый генератор шумовых сигналов по п. 1, антенные устройства, причем программно-управляемый генератор шумовых сигналов установлен в свободный слот шины PCI защищаемых средств вычислительной техники и подключен к антенным устройствам для создания пространственного зашумления.
Недостатком данного устройства является то, что оно обладает узкими функциональными возможностями по применению, так как его можно использовать для защиты информации только в составе средств вычислительной техники, имеющих в своем составе свободный слот шины PCI и шины PCI-E. Применение устройства в составе ноутбуков и планшетов, а также других средств вычислительной техники, в которых отсутствует дополнительный слот шины невозможно. Кроме того, изобретение обладает демаскирующими признаками, так как формирует помехи без учета изменения уровня излучения информативных сигналов ПЭМИ средства вычислительной техники, а также без оценки требуемого уровня защищенности объекта информатизации.
Известно изобретение, в части касающейся устройства: Способ и система автоматизированная контроля и управления технической защитой информации объектов информатизации от утечки по каналам побочных электромагнитных излучений и наводок (патент на изобретение РФ № 2770684 МПК H03B 29/00 (2006.01) от 21.04.2022 г., бюл. № 12), состоящая из АРМ, генератора электромагнитного поля, который выполнен с возможностью формирования в локальной зоне, где размещены аппаратные узлы АРМ, электромагнитного поля в широкой полосе радиочастот, радиоприемного устройства, которое своим портом соединено с портом узла генератора электромагнитного поля, который выполнен с возможностью создания и сосредоточения в N=1, 2, 3… участках частотного диапазона электромагнитного поля с частотой и мощностью, которые задаются управляющими сигналами, вырабатываемыми узлом радиоприемного устройства, который выполнен с возможностью автоматического радиомониторинга, направленного на поиск и анализ ПЭМИН, образующихся в процессе эксплуатации технических средств АРМ, ведения базы данных с накоплением сведений, характеризующих параметры спектральных компонент ПЭМИН, и формирования упомянутых управляющих сигналов, задающих режимы работы узла генератора электромагнитного поля по созданию прицельных радиопомех, обеспечивающих маскирование ПЭМИН, возникающих при функционировании АРМ, отличающаяся тем, что в его состав дополнительно введены подсистема контроля технической защиты информации, состоящая из блока контроля электромагнитных излучений, к входу которого подключены анализаторы сигналов с приемными антеннами, блок контроля генераторов шума, к входу которого подключены применяемые штатные генераторы пространственного электромагнитного зашумления, блок контроля анализаторов сигнала, к входу которого подключены анализаторы сигналов, блок обобщения результатов контроля, к входам которого подключены блок контроля электромагнитных излучений, блок контроля генераторов шума и блок контроля анализаторов сигналов соответственно, а выход которого подключен к подсистеме управления технической защитой информации, состоящей из блока ввода/вывода, который первым выходом подключен к блоку хранения данных, а вторым - к блоку отображения, вычислительного управляющего устройства, которое третьим выходом подключено к блоку отображения, первым входом соединено, а первым выходом подключено к блоку хранения данных, вторым входом соединено, а вторым выходом подключено к блоку интерфейсов, который входом соединен с подсистемой контроля технической защиты информации, первым и вторым выходами подключен соответственно к подсистеме контроля технической защиты информации и подсистеме резервной активной технической защиты информации, состоящей из блока заданного количества резервных программно-управляемых генераторов шума, который входом соединен с пунктом управления технической защитой информации, а выходом подключен к первому входу коммутирующего устройства, которое вторым входом соединено с пунктом управления технической защитой информации, а выходами подключено к антенной системе, состоящей из пространственно-распределенных антенн, размещенных по направлению потенциального ведения разведки.
Недостатком данного устройства является то, что оно обладает сложностью в использовании, так как требует значительных трудозатрат по его развертыванию и настройке, а также дополнительную квалификацию личного состава. Так же, устройство обладает низкой защищенностью объектов информатизации от утечки информации по каналу побочных электромагнитных излучений (ПЭМИ) ввиду существования «человеческого фактора» при применении средства активной защиты на аттестованном объекте информатизации по требованиям безопасности информации, вызванное его отключением.
Известно изобретение «Устройство для защиты информации от утечки по каналам побочных электромагнитных излучений и наводок, образованных средством вычислительной техники» (патент на изобретение РФ № 2707418 МПК G06F 21/55 (2019.05) от 26.11.2019 г., бюл. № 33), содержащее детектор электромагнитных сигналов, подключенный с помощью информационного USB-кабеля к USB-разъему системного блока средства вычислительной техники объекта информатизации, и программный комплекс, функционирующий под управлением операционной системы средства вычислительной техники, отличающееся тем, что при обнаружении детектором электромагнитных сигналов радиосигнала средства мобильной связи или закладочного устройства превышающего заданный пороговый уровень радиосигнала и нарушившим контролируемую зону объекта информатизации, детектор электромагнитных сигналов включает звуковую сигнализацию, световую индикацию (на экране детектора электромагнитных сигналов) и передает на средство вычислительной техники объекта информатизации через информационный кабель управляющий сигнал, который распознается программным комплексом, фиксирующим событие в журнале регистрации событий, при этом программный комплекс автоматически отправляет формализованное электронное служебное сообщение о зафиксированном событии по средствам телекоммуникационных сетей в установленный адрес электронной почты и в соответствии с настройками переводит работу операционной системы в режим «сон» или режим «выключено», прекращая функционирование средства вычислительной техники объекта информатизации, так же как и при условии отключения детектора электромагнитных сигналов от средства вычислительной техники, тем самым предотвращая утечку защищаемой информации по каналам побочных электромагнитных излучений и наводок через средства мобильной связи и закладочные устройства.
Недостатком данного устройства является то, что оно обладает узкими функциональными возможностями по применению, так как его можно использовать только для защиты информации от утечки через средства мобильной связи и закладные устройства, являющимися носимыми техническими средствами шпионажа. Применение устройства для защиты от утечки информации от стационарных и возимых технических средств промышленного шпионажа невозможно ввиду их удаленности от детектора электромагнитных сигналов. Кроме того, изобретение при обнаружении носимых технических средств промышленного шпионажа не обеспечивается непрерывное функционирование средства вычислительной техники.
Наиболее близким к предполагаемому изобретению является изобретение: «Устройство защиты средств электронно-вычислительной техники объектов информатизации от побочного электромагнитного излучения» (патент на изобретение РФ № 2445736 МПК H04K 3/00(2006.01) от 20.03.2010 г., бюл. № 8), содержащее устройство радиомаскировки, которое состоит из системы двух связанных генераторов и емкостного элемента связи между ними, излучающей антенны и источника низкочастотного шума, отличающееся тем, что в него введены анализатор спектра (АС), блок коммутации (БК), электрически программируемое постоянное запоминающее устройство (ЭППЗУ), устройство вероятностного прогнозирования (УВП), причем выход АС соединен с первым входом БК, первый выход которого соединен с входом ЭППЗУ, выход которого соединен с входом УВП, выход которого соединен со вторым входом БК, второй выход которого соединен с устройством радиомаскировки.
Недостатком данного устройства является то, что оно обладает низкой защищенностью объектов информатизации от утечки информации по каналу побочных электромагнитных излучений (ПЭМИ) ввиду существования «человеческого фактора» при применении средства активной защиты на аттестованном объекте информатизации по требованиям безопасности информации, вызванное его отключением.
Технический результат направлен на повышение защищенности объектов информатизации от воздействия технических средств промышленного шпионажа за счет мониторинга отношения информативный сигнал/шум на входе предполагаемого разведывательного приемника и изменение уровня выходной мощности излучения устройства радиомаскировки при его несоответствии установленному критерию эффективности защиты текстовых документов.
Одним из подходов к оценке защищенности объектов информатизации от утечки информации по каналу ПЭМИН является определение разборчивости текста на зашумленном изображении монитора предполагаемого технического средства промышленного шпионажа, которая зависит от отношения сигнал/шум изображения (
), и его последующее сравнение с критерием защиты текстовых документов при их обработке на средстве вычислительной техники (
).
Под отношением сигнал/шум текстового изображения понимается разность средних яркостей белого и черного пикселей, а под шумом – среднеквадратичное отклонение яркости пикселей изображения, вызванное шумами приемника средства разведки.
Яркость каждого пикселя перехваченного изображения прямо пропорциональна соответствующему напряжению на входе приемника средства разведки и его можно рассчитать по формуле:
(1)
где
– напряжение на входе приемного устройства средства разведки, соответствующие напряженности электрической (магнитной) составляющей ПЭМИ, возникающего при передаче по интерфейсу импульсов белого цвета, мкВ;
– напряжение на входе приемного устройства средства разведки, соответствующие напряженности электрической (магнитной) составляющей ПЭМИ, возникающего при передаче по интерфейсу импульсов черного цвета, мкВ;
– время, в течении которого изображение на экране не меняется, с;
– частота обновления экрана монитора, Гц;
– среднеквадратическое отклонение напряжения шумов на входе приемного устройства средства разведки, мкВ.
Значения напряжений
и
каждого частотного интервала информативного сигнала определяются инструментально-расчетным методом, в ходе проведения аттестации объекта информатизации по требованиям безопасности информации.
В качестве критерия защиты текстовых документов используют пороговое отношение сигнал/шум изображения (
), которое зависит от порогового значения разборчивости текста изображения. В свою очередь под пороговым значением разборчивости текста понимается количество правильно распознанных слов (фраз) по отношению к общему количеству слов (фраз) в перехваченном тексте сообщения не позволяющих установить тематику (аннотацию) текста.
Данный критерий можно рассчитать по формуле:
(2)
где
– пороговое значение разборчивости текста;
– обратная функция (интеграл вероятностей) Лапласа.
Объект информатизации считается защищенным от воздействия технических средств промышленного шпионажа, а именно утечки информации по каналу ПЭМИ, если выполняется условие:
(3)
где
– значение показателя отношения сигнал/шум изображения, дБ;
– пороговое отношение сигнал/шум изображения, дБ.
При несоответствии критерию эффективности и в целях принятия мер защиты необходимо определить значение величины отклонения (K) от установленного критерия эффективности согласно выражению:
(4)
Исходя из вышеизложенного, изменение уровня выходной мощности излучения устройства радиомаскировки будет зависеть от количества слов/фраз текста на экране монитора средства вычислительной техники.
Решение поставленной задачи достигается тем, что из известного устройства защиты средств электронно-вычислительной техники объектов информатизации от побочного электромагнитного излучения исключают операцию по мониторингу ПЭМИ средства вычислительной техники анализатором спектра, на основании которого происходит включение устройства радиомаскировки. Для реализации предлагаемого изобретения средство вычислительной техники подключают к устройству радиомаскировки, осуществляют запуск средства вычислительной техники под учетной записью администратора безопасности информации, запускают программное средство и вводят в него исходные данные для вычисления отношения сигнал/шум на входе предполагаемого технического средства промышленного шпионажа, в свою очередь вычисления осуществляют под учетной записью пользователя, а исходные данные для этого формируют по результатам инструментальных измерений в ходе проведения аттестации объектов информатизации по соблюдению требований безопасности информации. Осуществляют запуск устройства радиомаскировки, средства вычислительной техники под учетной записью пользователя, при включении средства вычислительной техники и прохождения процедуры авторизации пользователя запускают программное средство, посредством которого анализируют состояние включения и работоспособности устройства радиомаскировки, путем проверки наличия управляющих сигналов от него, при подключении и работоспособности устройства радиомаскировки осуществляют запуск сессии и начало работы средства вычислительной техники, при неработоспособности устройства радиомаскировки программное средство блокируют дальнейший запуск сессии и работу средства вычислительной техники до момента включения устройства радиомаскировки, далее посредством офисного программного обеспечения осуществляют открытие электронного файла документа для работы с ним, посредством программного средства осуществляют вычисление порогового значения отношения сигнал/шум изображения зависящему от количества слов отображаемых на экране монитора средства вычислительной техники, при этом программным средством осуществляют непрерывный мониторинг за изменением порогового значения отношения сигнал/шум и отношения информативный сигнал/шум на входе предполагаемого разведывательного приемника, возникающих в процессе работы с электронным документом. Посредством программного средства, а также на основании исходных данных введенных под учетной записью администратора безопасности информации осуществляют вычисление отношения информативный сигнал/шум на входе разведывательного приемника и сравнение полученных значений показателей согласно критерию эффективности защиты текстовых документов. При соответствии критерию эффективности защиты текстовых документов устройство радиомаскировки не активно, при несоответствии критерию эффективности программным средством вычисляют значение величины отклонения от установленного критерия эффективности и в соответствии с полученным значением величины отклонения формируют код команды о необходимом уровне мощности излучения генератора шумового сигнала устройства радиомаскировки и отправляют на контроллер, который передает управляющий сигнал на потенциометр, при этом генератор шумового сигнала устройства радиомаскировки непрерывно формирует широкополосный сигнал с определенным уровнем выходной мощности, который в свою очередь поступает на потенциометр, в зависимости от значения управляющего сигнала с контроллера осуществляется установка ключей потенциометра в соответствующее состояние, в результате чего осуществляют изменение его сопротивления и тем самым производят изменение выходной мощности генератора шумового сигнала, необходимой для соответствия критерию эффективности защиты информации, далее шумовой сигнал поступает на антенный модуль устройства радиомаскировки, посредством которого излучают шумовой сигнал в пространство.
Сопоставительный анализ с прототипом показывает, что заявленный способ отличается тем, что средство вычислительной техники подключают к устройству радиомаскировки, осуществляют запуск средства вычислительной техники под учетной записью администратора безопасности информации, запускают программное средство и вводят в него исходные данные для вычисления отношения сигнал/шум на входе предполагаемого технического средства промышленного шпионажа, в свою очередь вычисления осуществляют под учетной записью пользователя, а исходные данные для этого формируют по результатам инструментальных измерений в ходе проведения аттестации объектов информатизации по соблюдению требований безопасности информации. Осуществляют запуск устройства радиомаскировки, средства вычислительной техники под учетной записью пользователя, при включении средства вычислительной техники и прохождения процедуры авторизации пользователя запускают программное средство, посредством которого анализируют состояние включения и работоспособности устройства радиомаскировки, путем проверки наличия управляющих сигналов от него, при подключении и работоспособности устройства радиомаскировки осуществляют запуск сессии и начало работы средства вычислительной техники, при неработоспособности устройства радиомаскировки программное средство блокируют дальнейший запуск сессии и работу средства вычислительной техники до момента включения устройства радиомаскировки, далее посредством офисного программного обеспечения осуществляют открытие электронного файла документа для работы с ним, посредством программного средства осуществляют вычисление порогового значения отношения сигнал/шум изображения зависящему от количества слов отображаемых на экране монитора средства вычислительной техники, при этом программным средством осуществляют непрерывный мониторинг за изменением порогового значения отношения сигнал/шум и отношения информативный сигнал/шум на входе предполагаемого разведывательного приемника, возникающих в процессе работы с электронным документом. Посредством программного средства, а также на основании исходных данных введенных под учетной записью администратора безопасности информации осуществляют вычисление отношения информативный сигнал/шум на входе разведывательного приемника и сравнение полученных значений показателей согласно критерию эффективности защиты текстовых документов. При соответствии критерию эффективности защиты текстовых документов устройство радиомаскировки не активно, при несоответствии критерию эффективности программным средством вычисляют значение величины отклонения от установленного критерия эффективности и в соответствии с полученным значением величины отклонения формируют код команды о необходимом уровне мощности излучения генератора шумового сигнала устройства радиомаскировки и отправляют на контроллер, который передает управляющий сигнал на потенциометр, при этом генератор шумового сигнала устройства радиомаскировки непрерывно формирует широкополосный сигнал с определенным уровнем выходной мощности, который в свою очередь поступает на потенциометр, в зависимости от значения управляющего сигнала с контроллера осуществляется установка ключей потенциометра в соответствующее состояние, в результате чего осуществляют изменение его сопротивления и тем самым производят изменение выходной мощности генератора шумового сигнала, необходимой для соответствия критерию эффективности защиты информации, далее шумовой сигнал поступает на антенный модуль устройства радиомаскировки, посредством которого излучают шумовой сигнал в пространство.
Постоянный мониторинг отношения информативный сигнал/шум на входе предполагаемого разведывательного приемника и изменение уровня выходной мощности излучения устройства радиомаскировки при его несоответствии установленному критерию эффективности защиты текстовых документов обеспечит повышение защищенности объектов информатизации от воздействия технических средств промышленного шпионажа и позволяет сделать вывод о соответствии предлагаемого способа критерию: «существенные отличия».
Изобретение поясняется чертежами, на Фиг. 1 представлен алгоритм действий для реализации способа адаптивной защиты объектов информатизации от воздействия технических средств промышленного шпионажа, на Фиг. 2 блок-схема реализации способа адаптивной защиты объектов информатизации от воздействия технических средств промышленного шпионажа, где средство вычислительной техники 1; устройство радиомаскировки 2, состоящее из контроллера 3, блока питания 4, генератора шумового сигнала 5, цифрового потенциометра 6, антенного модуля 7.
Сущность предлагаемого способа состоит в следующем: что средство вычислительной техники 1 подключают к устройству радиомаскировки 2, осуществляют запуск средства вычислительной техники 1 под учетной записью администратора безопасности информации, запускают программное средство и вводят в него исходные данные для вычисления отношения сигнал/шум на входе предполагаемого технического средства промышленного шпионажа, в свою очередь вычисления осуществляют под учетной записью пользователя, а исходные данные для этого формируют по результатам инструментальных измерений в ходе проведения аттестации объектов информатизации по соблюдению требований безопасности информации. Осуществляют запуск устройства радиомаскировки 2, средства вычислительной техники 1 под учетной записью пользователя, при включении средства вычислительной техники 1 и прохождения процедуры авторизации пользователя запускают программное средство, посредством которого анализируют состояние включения и работоспособности устройства радиомаскировки 2, путем проверки наличия управляющих сигналов от него, при подключении и работоспособности устройства радиомаскировки 2 осуществляют запуск сессии и начало работы средства вычислительной техники 1, при неработоспособности устройства радиомаскировки 2 программное средство блокируют дальнейший запуск сессии и работу средства вычислительной техники 1 до момента включения устройства радиомаскировки 2, далее посредством офисного программного обеспечения осуществляют открытие электронного файла документа для работы с ним, посредством программного средства осуществляют вычисление порогового значения отношения сигнал/шум изображения зависящему от количества слов отображаемых на экране монитора средства вычислительной техники 1, при этом программным средством осуществляют непрерывный мониторинг за изменением порогового значения отношения сигнал/шум и отношения информативный сигнал/шум на входе предполагаемого разведывательного приемника, возникающих в процессе работы с электронным документом. Посредством программного средства, а также на основании исходных данных введенных под учетной записью администратора безопасности информации осуществляют вычисление отношения информативный сигнал/шум на входе разведывательного приемника и сравнение полученных значений показателей согласно критерию эффективности защиты текстовых документов. При соответствии критерию эффективности защиты текстовых документов устройство радиомаскировки не активно, при несоответствии критерию эффективности программным средством вычисляют значение величины отклонения от установленного критерия эффективности и в соответствии с полученным значением величины отклонения формируют код команды о необходимом уровне мощности излучения генератора шумового сигнала 5 устройства радиомаскировки 2 и отправляют на контроллер 3, который передает управляющий сигнал на потенциометр 6, при этом генератор шумового сигнала 5 устройства радиомаскировки 2 непрерывно формирует широкополосный сигнал с определенным уровнем выходной мощности, который в свою очередь поступает на потенциометр 6, в зависимости от значения управляющего сигнала с контроллера 3 осуществляется установка ключей потенциометра 6 в соответствующее состояние, в результате чего осуществляют изменение его сопротивления и тем самым производят изменение выходной мощности генератора шумового сигнала 5, необходимой для соответствия критерию эффективности защиты информации, далее шумовой сигнал поступает на антенный модуль 7 устройства радиомаскировки 2, посредством которого излучают шумовой сигнал в пространство.
Таким образом, при реализации способа средство вычислительной техники подключают к устройству радиомаскировки, осуществляют запуск средства вычислительной техники под учетной записью администратора безопасности информации, запускают программное средство и вводят в него исходные данные для вычисления отношения сигнал/шум на входе предполагаемого технического средства промышленного шпионажа, в свою очередь вычисления осуществляют под учетной записью пользователя, а исходные данные для этого формируют по результатам инструментальных измерений в ходе проведения аттестации объектов информатизации по соблюдению требований безопасности информации. Осуществляют запуск устройства радиомаскировки, средства вычислительной техники под учетной записью пользователя, при включении средства вычислительной техники и прохождения процедуры авторизации пользователя запускают программное средство, посредством которого анализируют состояние включения и работоспособности устройства радиомаскировки, путем проверки наличия управляющих сигналов от него, при подключении и работоспособности устройства радиомаскировки осуществляют запуск сессии и начало работы средства вычислительной техники, при неработоспособности устройства радиомаскировки программное средство блокируют дальнейший запуск сессии и работу средства вычислительной техники до момента включения устройства радиомаскировки, далее посредством офисного программного обеспечения осуществляют открытие электронного файла документа для работы с ним, посредством программного средства осуществляют вычисление порогового значения отношения сигнал/шум изображения зависящему от количества слов отображаемых на экране монитора средства вычислительной техники, при этом программным средством осуществляют непрерывный мониторинг за изменением порогового значения отношения сигнал/шум и отношения информативный сигнал/шум на входе предполагаемого разведывательного приемника, возникающих в процессе работы с электронным документом. Посредством программного средства, а также на основании исходных данных введенных под учетной записью администратора безопасности информации осуществляют вычисление отношения информативный сигнал/шум на входе разведывательного приемника и сравнение полученных значений показателей согласно критерию эффективности защиты текстовых документов. При соответствии критерию эффективности защиты текстовых документов устройство радиомаскировки не активно, при несоответствии критерию эффективности программным средством вычисляют значение величины отклонения от установленного критерия эффективности и в соответствии с полученным значением величины отклонения формируют код команды о необходимом уровне мощности излучения генератора шумового сигнала устройства радиомаскировки и отправляют на контроллер, который передает управляющий сигнал на потенциометр, при этом генератор шумового сигнала устройства радиомаскировки непрерывно формирует широкополосный сигнал с определенным уровнем выходной мощности, который в свою очередь поступает на потенциометр, в зависимости от значения управляющего сигнала с контроллера осуществляется установка ключей потенциометра в соответствующее состояние, в результате чего осуществляют изменение его сопротивления и тем самым производят изменение выходной мощности генератора шумового сигнала, необходимой для соответствия критерию эффективности защиты информации, далее шумовой сигнал поступает на антенный модуль устройства радиомаскировки, посредством которого излучают шумовой сигнал в пространство.
Изобретение относится к вычислительной технике. Технический результат заключается в повышении защищенности объектов информатизации от воздействия технических средств промышленного шпионажа. Результат достигается тем, что средство вычислительной техники подключают к устройству радиомаскировки, осуществляют его запуск, а также запуск программного средства под учетной записью администратора, вводят исходные данные для вычисления отношения сигнал/шум, запускают устройство радиомаскировки, средство вычислительной техники и программное средство под учетной записью пользователя, анализируют состояние включения и работоспособности устройства радиомаскировки, открывают электронный файл документа, вычисляют пороговое значение отношения сигнал/шум изображения, вычисляют отношение информативный сигнал/шум и сравнивают полученные значения показателей согласно критерию эффективности защиты текстовых документов, при соответствии которому устройство радиомаскировки не активно, а при несоответствии которому вычисляют значение величины отклонения, формируют команду о необходимом уровне мощности излучения генератора шумового сигнала устройства радиомаскировки и производят изменение выходной мощности генератора шумового сигнала. 2 ил.
Способ адаптивной защиты объектов информатизации от воздействия технических средств промышленного шпионажа, отличающийся тем, что средство вычислительной техники подключают к устройству радиомаскировки, осуществляют запуск средства вычислительной техники под учетной записью администратора безопасности информации, запускают программное средство и вводят в него исходные данные для вычисления отношения сигнал/шум на входе предполагаемого технического средства промышленного шпионажа, в свою очередь вычисления осуществляют под учетной записью пользователя, а исходные данные для этого формируют по результатам инструментальных измерений в ходе проведения аттестации объектов информатизации по соблюдению требований безопасности информации; осуществляют запуск устройства радиомаскировки, средства вычислительной техники под учетной записью пользователя, при включении средства вычислительной техники и прохождения процедуры авторизации пользователя запускают программное средство, посредством которого анализируют состояние включения и работоспособности устройства радиомаскировки, путем проверки наличия управляющих сигналов от него, при подключении и работоспособности устройства радиомаскировки осуществляют запуск сессии и начало работы средства вычислительной техники, при неработоспособности устройства радиомаскировки программное средство блокирует дальнейший запуск сессии и работу средства вычислительной техники до момента включения устройства радиомаскировки, далее посредством офисного программного обеспечения осуществляют открытие электронного файла документа для работы с ним, посредством программного средства осуществляют вычисление порогового значения отношения сигнал/шум изображения, зависящего от количества слов, отображаемых на экране монитора средства вычислительной техники, при этом программным средством осуществляют непрерывный мониторинг за изменением порогового значения отношения сигнал/шум и отношения информативный сигнал/шум на входе предполагаемого разведывательного приемника, возникающих в процессе работы с электронным документом; посредством программного средства, а также на основании исходных данных, введенных под учетной записью администратора безопасности информации, осуществляют вычисление отношения информативный сигнал/шум на входе разведывательного приемника и сравнение полученных значений показателей согласно критерию эффективности защиты текстовых документов; при соответствии критерию эффективности защиты текстовых документов устройство радиомаскировки не активно, при несоответствии критерию эффективности программным средством вычисляют значение величины отклонения от установленного критерия эффективности и в соответствии с полученным значением величины отклонения формируют код команды о необходимом уровне мощности излучения генератора шумового сигнала устройства радиомаскировки и отправляют на контроллер, который передает управляющий сигнал на потенциометр, при этом генератор шумового сигнала устройства радиомаскировки непрерывно формирует широкополосный сигнал с определенным уровнем выходной мощности, который в свою очередь поступает на потенциометр, в зависимости от значения управляющего сигнала с контроллера осуществляется установка ключей потенциометра в соответствующее состояние, в результате чего осуществляют изменение его сопротивления и тем самым производят изменение выходной мощности генератора шумового сигнала, необходимой для соответствия критерию эффективности защиты информации, далее шумовой сигнал поступает на антенный модуль устройства радиомаскировки, посредством которого излучают шумовой сигнал в пространство.
| УСТРОЙСТВО ЗАЩИТЫ СРЕДСТВ ЭЛЕКТРОННО-ВЫЧИСЛИТЕЛЬНОЙ ТЕХНИКИ ОБЪЕКТОВ ИНФОРМАТИЗАЦИИ ОТ ПОБОЧНОГО ЭЛЕКТРОМАГНИТНОГО ИЗЛУЧЕНИЯ | 2010 |
|
RU2445736C1 |
| Устройство для защиты информации от утечки по каналам побочных электромагнитных излучений и наводок, образованных средством вычислительной техники | 2018 |
|
RU2707418C1 |
| СПОСОБ И СИСТЕМА АВТОМАТИЗИРОВАННОГО КОНТРОЛЯ И УПРАВЛЕНИЯ ТЕХНИЧЕСКОЙ ЗАЩИТОЙ ИНФОРМАЦИИ ОБЪЕКТОВ ИНФОРМАТИЗАЦИИ ОТ УТЕЧКИ ПО КАНАЛАМ ПОБОЧНЫХ ЭЛЕКТРОМАГНИТНЫХ ИЗЛУЧЕНИЙ И НАВОДОК | 2021 |
|
RU2770684C1 |
| US 20140090071 A1, 27.03.2014 | |||
| US 20170244752 A1, 24.08.2017. | |||
Авторы
Даты
2025-02-19—Публикация
2024-08-25—Подача