Изобретение относится к области контрольно-измерительной техники и может быть использовано при создании широкодиапазонных измерителей малых токов с автоматическим переключением поддиапазонов в системах управления, контроля и защиты реакторных установок (РУ), в которых в качестве детектора (источника постоянного тока) используется ионизационная камера, при разработке радиометрической и дозиметрической аппаратуры, в системах технической диагностики электрооборудования железнодорожного транспорта, в устройствах навигации, в приборах магнитно-резонансной томографии и других различных сферах.
Широкодиапазонные измерители малых токов играют немаловажную роль в системах контроля и защиты реакторных установок, обеспечивая безопасность и надежность их функционирования. Для удовлетворения требований современной ядерной энергетики необходимы устройства, способные осуществлять измерения в диапазоне не менее 11 порядков. Это требует высокой чувствительности, устойчивости к внешним воздействиям и возможности работы в условиях высоких температур и радиации.
Не менее значимой является возможность интеграции измерителей в существующие системы мониторинга, что должно способствовать более эффективному анализу данных и возможности выполнения автоматизированных технических решений. Важно, чтобы широкодиапазонные измерители обеспечивали надежную защиту от возможных сбоев, минимизируя риск негативных последствий для безопасности РУ.
Из уровня техники известны устройства измерения силы постоянного тока с автоматическим переключением поддиапазонов:
1. Импульсно-токовый измеритель «ФАВОРИТ» (https://niti.ru/?page_id=4767&ysclid=m2orac3o3a733414457 дата обращения 28.10.24);
2. Линейный импульсно-токовый мобильный измеритель «ЛИМИТ» (https://niti.ru/?page_id=6281&ysclid=m2orbjfsls3770685 дата обращения 28.10.24);
3. Измеритель мощности ядерного реактора токовый ТИМ-4 (https://www.pover.ru/spravochnik-sredstv-izmerenij/31712-06-izmeriteli-moshnosti-yadernogo-reaktora-tokovye-tim-/?ysclid=m2orclfuqb329085872 дата обращения 28.10.24) .
Общим недостатком известных устройств измерения силы постоянного тока является ограниченный диапазон измерения силы постоянного тока (6 - 8 порядков). Учитывая, что диапазон изменения мощности, например РУ, составляет не менее 11 порядков (от 1⋅10-9 % до 120 % Nном, где Nном - номинальная мощность РУ), то и диапазон измерения силы постоянного тока должен составлять не менее 11 порядков, например от 1⋅10-15 А до 1⋅10-3 А.
Наиболее близким по технической сущности заявляемому устройству, является автоматический широкодиапазонный измеритель постоянного тока (авторское свидетельство № 659967, МПК G01R 19/00, дата публикации 30.04.1979), содержащий электрометрический усилитель (далее ЭМУ), включающий операционный усилитель (далее ОУ) с инвертирующим и неинвертирующим входами и параллельными цепями обратной связи, число которых соответствует числу поддиапазонов измерения, в каждой цепи обратной связи установлен резистор, блок управления переключения поддиапазонов.
Недостатками устройства-прототипа являются:
- ограниченный диапазон измерения силы постоянного тока от 1⋅10-15 А до 1⋅10-6 А;
- низкое быстродействие (от единиц до десятков миллисекунд) при переключении поддиапазонов (резисторов в цепи обратной связи ОУ) измерителя силы постоянного тока, следствием чего, при быстроизменяющемся входном токе, является либо кратковременное насыщение ОУ, либо появление бросков/провалов значений выходного напряжения ОУ (не «сшивка» поддиапазонов измерения токов), следовательно, возникает вероятность получения недостоверной информации величины измеряемого тока, что, в условиях эксплуатации РУ, недопустимо, следствием чего является снижение безопасной эксплуатации ядерной энергетической установки (далее ЯЭУ) и, в случае останова РУ, существенные финансовые потери;
- отсутствие технических решений, связанных с исключением негативного влияния на точность результатов измерения значения входного тока таких параметров элементов ЭМУ, как токи утечки, температурный дрейф.
Технической проблемой, решаемой заявленным изобретением, является создание широкодиапазонного измерителя силы постоянного тока, обладающего высокой точностью измерений и способного производить измерения в широком диапазоне.
Техническим результатом изобретения является расширение диапазона измерения силы постоянного тока, обеспечивающего измерение в диапазоне не менее пятнадцати порядков, а также повышение точности измерения силы постоянного тока.
Технический результат заявленного изобретения достигается за счет того, что широкодиапазонный измеритель силы постоянного тока, содержит электрометрический усилитель, включающий первый операционный усилитель с инвертирующим и неинвертирующим входами и параллельными цепями обратной связи, число которых соответствует числу поддиапазонов измерения, в каждой цепи обратной связи установлен резистор, блок управления переключения поддиапазонов.
Новым в заявленном изобретении является то, что широкодиапазонный измеритель силы постоянного тока, содержит модуль защиты от перегрузок, модуль гальванической развязки, модули оптического управления, а электрометрический усилитель выполнен в экране с защитным заземлением и включает модуль компенсации токов, который имеет второй операционный усилитель с жестко установленным резистором в цепи обратной связи, при этом вход модуля защиты от перегрузок объединен со входом широкодиапазонного измерителя силы постоянного тока, выполненного с возможностью принятия измеряемого входного тока, а выход подключен к точке соединения инвертирующего входа первого операционного усилителя с токозадающим резистором модуля компенсации токов, резистор параллельной цепи обратной связи самого чувствительного поддиапазона измерения входного тока жестко включен в параллельную цепь обратной связи электрометрического усилителя, а другие резисторы параллельных цепей обратной связи включены в указанную цепь при помощи быстродействующих аналоговых ключей с цифровым управлением, вход модуля гальванической развязки соединен с выходом электрометрического усилителя, а выход модуля гальванической развязки соединен с входом блока управления переключения поддиапазонов, выполненного на основе многоразрядного аналого-цифрового преобразователя (АЦП) и содержащего число выходов, равное числу поддиапазонов измерения и связанного с вычислительным устройством, каждый модуль оптического управления соединен с соответствующим выходом блока управления переключения поддиапазонов и с соответствующим ему входом быстродействующего аналогового ключа электрометрического усилителя.
Перед входом в электрометрический усилитель установлена экранированная аналоговая кабельная линия связи.
Кабельная линия связи между блоком управления переключения поддиапазонов и вычислительным устройством выполнена в виде цифровой линии связи оптоволоконным кабелем или кабелем типа «витая пара».
Вычислительное устройство выполнено с устройством отображения информации.
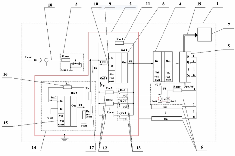
Техническая сущность предложенного технического решения поясняется чертежом, на котором показана схема цифрового измерителя тока, где
1 - широкодиапазонный измеритель силы постоянного тока;
2 - электрометрический усилитель;
3 - модуль защиты от перегрузок;
4 - модуль гальванической развязки;
5 - блок управления переключения поддиапазонов;
6 - модули оптического управления;
7 - вычислительное устройство;
8 - первый операционный усилитель DA1;
9 - инвертирующий вход первого операционного усилителя DA1 8;
10 - неинвертирующий вход первого операционного усилителя DA1 8;
11 -резистор параллельной цепи обратной связи самого чувствительного поддиапазона;
12 - резисторы параллельной цепи обратной связи;
13 - быстродействующие аналоговые ключи с цифровым управлением;
14 - модуль компенсации токов;
15 - второй операционный усилитель DA2 модуля компенсации токов 14;
16 - жестко установленный резистор модуля компенсации токов 14;
17 - токозадающий резистор модуля компенсации токов 14;
18 - экранированная аналоговая кабельная линия связи;
19 - цифровая линия связи.
Широкодиапазонный измеритель 1 силы постоянного тока содержит электрометрический усилитель 2, модуль 3 защиты от перегрузок, модуль 4 гальванической развязки, блок управления 5 переключения поддиапазонов, модули 6 оптического управления, вычислительное устройство 7.
Электрометрический усилитель 2, включает первый операционный усилитель 8 (DA 1) с инвертирующим 9 и неинвертирующим 10 входами и параллельными цепями обратной связи. Число цепей обратной связи соответствует числу поддиапазонов измерения. В каждой цепи обратной связи установлен резистор.
Резистор 11 параллельной цепи обратной связи самого чувствительного поддиапазона жестко включен в параллельную цепь обратной связи электрометрического усилителя 2, а другие резисторы 12 параллельной цепи обратной связи включены в указанную цепь при помощи быстродействующих аналоговых ключей 13 с цифровым управлением.
Подключение сопротивления самого чувствительного поддиапазона без использования аналоговых ключей (жесткое подключение) в цепь обратной связи первого операционного усилителя 8 (DA 1) исключает возможность насыщения либо выхода из строя операционного усилителя 8 (DA 1) электрометрического усилителя 2, то есть потери информации или получения недостоверной информации о величине измеряемого тока, что, в свою очередь, позволяется исключить возможность снижения точности измерения силы тока.
Электрометрический усилитель 2 включает также модуль 14 компенсации токов, включающий второй операционный усилитель 15 (DA 2) с жестко установленным резистором 16 в цепь обратной связи.
Модуль 14 компенсации токов обеспечивает компенсацию токов утечки и температурный дрейф элементов электрометрического усилителя 2, тем самым повышая точность измерения значений входных токов.
Модуль 14 компенсации токов формирует значение тока (Iк, А), компенсирующего паразитное значение входного тока (тока утечки) первого операционного усилителя 8 (DA 1) (Iвх1, А) и суммарного тока утечки (Iyт, А) быстродействующих аналоговых ключей 13 с цифровым управлением.
Модуль 14 компенсации токов построен на втором операционном усилителе 15 (DA 2). С учетом температурных дрейфов входных токов (токов утечки) первого операционного усилителя 8 (DA 1) (β1, 1/°С), второго операционного усилителя 15 (DA 2) (β2, 1/°С), быстродействующих аналоговых ключей 13 с цифровым управлением Кл1 - Клn (β3, 1/°С), а также температурных коэффициентов сопротивления (далее TKC) R1 (сопротивление обратной связи второго операционного усилителя 15 (DA 2) (α1, 1/°C)) и токозадающего сопротивления Rк (αк, 1/°C), справедливо выражение:
Iут0 ⋅ (1+ β3 ⋅ ΔТ) + Iвх10 (1 + β1 ⋅ ΔТ) =
= k ⋅ ((Iвх20 ⋅ (1+ β2 ⋅ ΔТ)) ⋅ R10 ⋅ (1 + α1 ⋅ ΔТ) / (Rк0 ⋅ (1+ αк ⋅ ΔТ)), (1)
где
Iут0 - значение суммарного тока утечки аналоговых ключей Кл1 - Клn при температуре 25°С (нормальные условия), А;
β1 - температурный дрейф входного тока первого операционного усилителя 8 (DA 1), 1/°С;
β2 - температурный дрейф входного тока второго операционного усилителя 15 (DA 2), 1/°С;
β3 - температурный дрейф токов утечки быстродействующих аналоговых ключей 13 с цифровым управлением Кл1 - Клn, 1/°С;
ΔТ - значение изменения температуры, °С;
Iвх10, Iвх20 - значения входных токов (токов утечки) первого операционного усилителя DA1 8 и второго операционного усилителя DA2 15, при температуре 25°С (нормальные условия), соответственно, А;
k - коэффициент, учитывающий соотношение выходного напряжения второго операционного усилителя 15 (DA 2) (U1, В) и напряжения (Uк, В), снимаемого с движка подстроечного сопротивления Rпод, k = 1,0 ÷ 2,0 .
R10, Rк0 - значения сопротивлений R1 и Rк при температуре 20°С (нормальные условия), соответственно, Ом;
α1 - значение ТКС сопротивления R1, 1/°С;
αк - значение ТКС сопротивления Rк, 1/°С.
Для элементов электрометрического усилителя 2 (первый операционный усилитель 8 (DA 1), второй операционный усилитель 15 (DA 2), быстродействующих аналоговых ключей 13 с цифровым управлением, сопротивления обратной связи R1 и токозадающего сопротивления Rк, расположенных в экране, величина ΔТ имеет одинаковое значение.
При выборе сопротивлений R1 и Rк по номиналу (k ⋅ R10 = Rк0) и ТКС (α1=αк), выражение 1 приобретает вид:
Iут0 ⋅ (1+β3 ⋅ ΔТ) + Iвх10 ⋅ (1 + β1 ⋅ ΔТ) = Iвх20 ⋅ (1+ β2 ⋅ ΔТ), где (2)
Iут0 - значение суммарного тока утечки аналоговых ключей Кл1 - Клn при температуре 25°С (нормальные условия), А;
β1 - температурный дрейф входных токов первого операционного усилителя 8 (DA 1), 1/°С;
β2 - температурный дрейф входных токов второго операционного усилителя 15 (DA 2), 1/°С;
β3 - температурный дрейф входных токов быстродействующих аналоговых ключей 13 с цифровым управлением Кл1 - Клn, 1/°С;
ΔТ - значение изменения температуры, °С;
Iвх10, Iвх20 - значения входных токов (токов утечки) первого операционного усилителя DA1 8 и второго операционного усилителя DA2 15, при температуре 25°С (нормальные условия), соответственно, А.
Учитывая тот факт, что величина суммарного тока утечки (Iут=1⋅10-11А÷1⋅10-9А) быстродействующих аналоговых ключей 13 с цифровым управлением не менее чем на 2 - 3 порядка больше величины входного тока (тока утечки) первого операционного усилителя 8 (DA 1) (Iвх1=1⋅10-14 А÷1⋅10-11 А), то выбором значений токов (Iут0≈Iвх20) и температурных дрейфов (β3 ≈ β2), а также «тонкой» подстройкой напряжения (Uк, В), снимаемого с движка подстроечного сопротивления Rпoд, осуществляется полная компенсация негативного влияния на точность результатов измерения значения входного тока таких параметров элементов ЭМУ, как токи утечки и температурный дрейф. При этом выходное напряжение первого операционного усилителя 8 (DA 1) электрометрического усилителя 2 имеет «нулевое» значение (U2 = 0,0 В).
Электрометрический усилитель 2 размещен в экране с защитным заземлением, чем обеспечивается помехозащищенность от диструктивного влияния внешних воздействующих факторов (электромагнитные, климатические и др.), а следовательно, будет способствовать повышению точности измерения значений входных токов.
Использование модуля 14 компенсации токов и многоразрядного (от 16 до 24 разрядов) АЦП позволяющего измерять выходное напряжение первого операционного усилителя 8 (DA 1) электрометрического усилителя 2 в одной (1 ÷10 B), двух (0,1 ÷ 1,0 ÷ 10,0 B) и более декадах, исключает появление недопустимо больших погрешностей измерения входного постоянного тока и обеспечивает простоту реализации измерения входного постоянного тока в широком диапазоне не менее 15 порядков.
На основании вышеизложенного модуль 14 компенсации токов обеспечивает компенсацию токов утечки и температурных дрейфов элементов электрометрического усилителя 2, что повышает точность измерения силы тока.
Широкодиапазонный измеритель 1 силы постоянного тока содержит модуль 3 защиты от перегрузок, вход которого объединен со входом широкодиапазонного измерителя 1 силы постоянного тока и выполненного с возможностью принятия измеряемого входного тока, а выход подключен к точке соединения инвертирующего входа 9 первого операционного усилителя 8 с токозадающим резистором 17 (Rк) модуля 14 компенсации токов. Модуль 3 защиты от перегрузок обеспечивает защиту электрометрического усилителя 2 от попадания на вход первого операционного усилителя 8 (DA 1) высокого напряжения при подключении источника постоянного тока.
Модуль 3 защиты от перегрузок обеспечивает повышенную надежность широкодиапазонного измерителя 1 постоянного тока и исключает возможность потери информации или получения недостоверной информации о величине измеряемого тока, что, в свою очередь, в условиях эксплуатации, например, РУ, повышаете ее безопасность.
Широкодиапазонный измеритель 1 силы постоянного тока содержит модуль 4 гальванической развязки, вход которого соединен с выходом электрометрического усилителя 2, а выход модуля 4 гальванической развязки соединен с входом блока 5 управления переключения поддиапазонов. Модуль гальванической развязки 4 обеспечивает гальваническое разделение сигналов и цепей питания электрометрической части и схемы управления переключением поддиапазонов широкодиапазонного измерителя силы постоянного тока 1.
Модуль гальванической развязки 4 увеличивает точность измерения силы постоянного тока за счёт решения проблемы электромагнитной совместимости, уменьшает влияние помех, улучшает показатели соотношения сигнал/шум в сигнальных цепях.
Широкодиапазонный измеритель силы постоянного тока 1 содержит блок управления 5 переключения поддиапазонов, вход которого соединен с выходом модуля 4 гальванической развязки. При этом блок управления 5 переключения поддиапазонов содержит число выходов, равное числу поддиапазонов измерения и связанного с вычислительным устройством 7. Вычислительное устройство 7 обеспечивает вычисление результата измерения значения входного тока на основе аналого-цифрового преобразования сигналов выходного напряжения электрометрического усилителя 2 и цифрового кода блока управления 5 переключения поддиапазонов на соответствующем поддиапазоне измерения значения входного тока.
Возможна реализация блока управления 5 переключения поддиапазонов с использованием АЦП и микроконтроллера или АЦП и реверсивного счетчика, или АЦП и демультиплексора и др.
Возможно выполнение вычислительного устройства 7 с устройством отображения информации, с целью наглядного воспроизведения данных измерения в удобном для оператора виде, необходимом для оперативного принятия решения. Устройство отображения информации может быть выполнено в виде монитора или дисплея.
Функция блока управления 5 переключения поддиапазонов заключается в своевременном переключении i-го поддиапазона на следующий (i+1) / предыдущий (i-1) поддиапазон измерения входного тока путем подключения соответствующего сопротивления (Rос2 ÷ Rосn) в цепь обратной связи первого операционного усилителя 8 (DA 1) электрометрического усилителя 2 за счет преобразования выходного напряжения электрометрического усилителя 2 в цифровой код, соответствующий требуемому поддиапазону измерения значения входного тока.
Широкодиапазонный измеритель 1 силы постоянного тока содержит модули 6 оптического управления. Каждый модуль 6 оптического управления соединен с соответствующим выходом блока управления 5 переключения поддиапазонов и с соответствующим ему входом быстродействующих аналоговых ключей 13 с цифровым управлением электрометрического усилителя 2.
Модули 6 оптического управления обеспечивают включение соответствующего быстродействующего аналогового ключа 13 с цифровым управлением через оптическую развязку электрометрической части электрометрического усилителя 2 и блока управления 5 переключением поддиапазонов.
В качестве модулей 6 оптического управления может быть использована оптопара с высоким быстродействием, обеспечивающая повышенную помехозащищенность, что увеличивает точность измерения силы тока.
Экранирование аналоговой кабельной линии связи обеспечивает повышенную помехозащищенность при передаче аналогового токового сигнала от источника постоянного тока (ионизационная камера и т.п.) на вход электрометрического усилителя 2, что также влияет на повышение точности измерения значений входных токов. Применение цифровой линии связи, выполненной, предпочтительно, оптоволоконным кабелем, позволяет передавать сигналы на значительные расстояния без искажения с цифровых выходов блока управления 5 переключения поддиапазонов на вход вычислительного устройства 7, т.е. не происходит ослабления сигналов, что существенно влияет на снижение погрешности вычислений значений измеряемого тока. Кроме того, оптоволоконные кабели обладают повышенной помехозащищенностью, что оказывает существенное влияние на повышение точности измерения значений входных токов. Можно также в качестве цифровой линии связи использовать кабель типа экранированная «витая пapa» и др.
Применение гальванического разделения сигналов и цепей питания электрометрической части и схемы управления переключением поддиапазонов измерителя силы постоянного тока, а также применение оптической развязки аналоговых ключей электрометрической части электрометрического усилителя 2 и блока управления 5 переключением поддиапазонов обеспечивают повышенную помехозащищенность при передаче аналоговых сигналов выходного напряжения электрометрического усилителя 2 на вход блока управления 5 переключения поддиапазонов и передаче цифровых сигналов управления от блока управления 5 переключения поддиапазонов на вход быстродействующих аналоговых ключей 13 с цифровым управлением, что оказывает существенное влияние на повышение точности измерения значений входных токов.
Расширение диапазона измерения силы постоянного тока в диапазоне не менее 15 порядков достигается за счет применения модуля 14 компенсации токов, многодекадного построения электрометрического усилителя 2 и многоразрядного (до 24 разрядов) АЦП, обеспечивающего высокую точность измерения выходного напряжения электрометрического усилителя 2.
Широкодиапазонный измеритель силы постоянного тока работает следующим образом.
При подаче напряжения питания на широкодиапазонный измеритель 1 силы постоянного тока (источник контролируемого входного тока отключен) блок управления 5 переключением поддиапазонов, по сигналу «Уст. «0», переводится в состояние, когда на его цифровых выходах (Q1÷Qn) отсутствуют сигналы логической «1», обеспечивающие с помощью модуля 6 оптического управления и быстродействующего аналогового ключа 13 с цифровым управлением (Кл1 - Клn) подключение соответствующего сопротивления (Rос2 ÷ Rосn) в цепь обратной связи первого операционного усилителя 8 (DA 1). Сопротивление самого чувствительного поддиапазона Rос1 «жестко» включено в цепь обратной связи первого операционного усилителя 8 (DA 1) во избежание возможности насыщения либо выхода из строя первого операционного усилителя 8 (DA 1). По информации, передаваемой с выхода блока управления 5 переключением поддиапазонов по цифровой линии связи 19 на вход вычислительного устройства 7, осуществляется вычисление и отображение на мониторе вычислительного устройства 7 результата измерения значения входного тока: мантисса соответствует значению выходного напряжения первого операционного усилителя 8 (DA 1) (при отключенном источнике входного тока и с учетом работы модуля компенсации токов 15) U2 = 0,0 В, а порядок - степени с основанием «10-» самого чувствительного поддиапазона, например, «10-14». При подключении источника постоянного тока входной ток (Iизм, А) поступает по кабельной линии связи 18 через модуль 3 защиты от перегрузок на вход электрометрического усилителя 2. Напряжение U2 на выходе первого операционного усилителя 8 (DA 1) определяется выражением:
U2 = Iизм Rос1÷n, (3)
где
U2 - величина выходного напряжения первого операционного усилителя 8 (DA 1), В.
Iизм - величина измеряемого входного тока, А;
Rос1 ÷ n - сопротивление цепи обратной связи операционного усилителя 8 (DA 1), Ом.
Напряжение U2 через модуль гальванической развязки 4 поступает на блок управления 5 переключения поддиапазонов, в котором осуществляется аналого-цифровое преобразование выходного напряжения U2 электрометрического усилителя 2 в цифровой код, соответствующий требуемому поддиапазону измерения значения входного тока. Согласно формуле (3) погрешность измерения напряжения U2 определяется погрешностью значения сопротивлений (Rос1 ÷ Rосn). Применение АЦП с разрядностью от 16 до 24 позволяет измерять напряжение U2 на выходе первого операционного усилителя 8 (DA1) (0÷10 В) и, соответственно Iизм, с повышенной точностью: - цена младшего разряда (далее ц.м.р.) 16-разрядного АЦП - 0,000152588 В, а ц.м.р. 24-разрядного АЦП - 5,96 10-7 В. Кроме того, сочетание требуемой повышенной точности измерения напряжения (U2)/входного тока (Iизм) и многоразрядности АЦП позволяет разбивать диапазон измеряемого входного тока на однодекадные (например, 1÷10 B/1⋅10-16 A ÷ 1⋅10-15 А и далее), двухдекадные (0,1÷1,0÷10 B/1⋅10-16 A ÷ 1⋅10-14 А и далее) и более декадные поддиапазоны. Таким образом, выбором значений сопротивлений (Rос1 ÷ Rосn) и применение многоразрядных АЦП обеспечивается повышенная точность измерения силы постоянного тока. Кроме того, применение двух и более декадных поддиапазонов измерения силы постоянного тока позволяет в разы сократить количество электронных компонентов электрометрического усилителя 2 (Rос2 ÷ n, Кл1 - Клn), что существенно упрощает схему электрометрического усилителя 2 и повышает надежность широкодиапазонного измерителя силы постоянного тока в целом.
При нарастании/снижении входного тока Iизм по достижению напряжения U2 верхнего значения порога (например, 95 % шкалы поддиапазона или другое значение)/нижнего значения пopoгa (например, 10 % шкалы поддиапазона или другое значение) сигнал логической «1» переключается с цифрового выхода Qi блока управления переключения поддиапазонов 5 на цифровой выход Qi+1/Qi-1, соответственно, и блок управления переключения поддиапазонов 5 с помощью модуля оптического управления 6 и быстродействующих аналоговых ключей с цифровым управлением Кл1 - Клn 13 обеспечивает своевременное переключение с i-гo поддиапазона на следующий (i+1)/предыдущий (i-1) поддиапазон измерения входного тока путем подключения соответствующего cопротивления (Rос2 ÷ Rосn) в цепь обратной связи первого операционного усилителя 8 (DA 1). При этом переключение в однодекадных (двухдекадных и более декадных) поддиапазонах широкодиапазонного измерителя силы постоянного тока с i-гo поддиапазона на следующий (i+1)/предыдущий (i-1) поддиапазон измерения входного тока сопровождается снижением или увеличением значения мантиссы на один (два и более) порядка, а степень увеличивается или уменьшается на один (два и более) порядка. Быстродействие современных аналоговых ключей 13 с цифровым управлением Кл1 - Клn составляет от десятков до двух - трех сотен наносекунд, что, исключает возможность насыщения, появления бросков/провалов значений выходного напряжения первого операционного усилителя 8 (DA 1) при переключении поддиапазонов электрометрического усилителя 2, т.е. «сшивка» поддиапазонов измерения токов обеспечивается полностью, что, в свою очередь, исключает вероятность получения недостоверной информации величины измеряемого тока. Номиналы, точностные характеристики и количество сопротивлений (Rос1 ÷ Rосn) выбираются исходя из требований по диапазону и точности измерения входного тока.
Высокоомные сопротивления «чувствительных» поддиапазонов (1⋅10-16 A ÷ 1⋅10-14 А, 1⋅10-14 A ÷ 1⋅10-12 А, 1⋅10-12 A ÷ 1⋅10-10 А, 1⋅10-10 A ÷ 1⋅10-8 А) построены по Т-обратной схеме. Например, номинал сопротивления Rос1 = 1⋅1014 Ом построен с применением сопротивлений типа HVR ((2×0,5) 1011 Ом ± 1,0%, ТКС - ± 200 10-6 1/°С) и сопротивлений типа С2-29В (1,0⋅106 Ом ± 0,1%, 1,01⋅102 Ом ± 0,1%). Применение 24-разрядного АЦП позволяет измерять значение напряжения U2=0,01 В с погрешностью не более ±0,01%, тем самым позволяет расширить поддиапазон измерения входного тока самого «чувствительного» до трех декад: 1⋅10-17 A ÷ 1⋅10-14 А. На поддиапазонах (1⋅10-8 A ÷ 1⋅10-6 А, 1⋅10-6 A ÷ 1⋅10-4 А, 1⋅10-4 A ÷ 1⋅10-2 А) применяются сопротивления типа С2-29В (1,0⋅107 Ом ± 0,25%; 1,0⋅105 Ом ± 0,1%,1,0⋅103 Ом ± 0,1%), соответственно.
На этапе работ, перед вводом широкодиапазонного измерителя 1 силы постоянного тока в эксплуатацию, проводится нормирование (калибровка, поверка) параметров U2норм, Iизм(1÷n)норм с помощью образцовых средств измерения (калибраторы напряжения, тока и т.п.). Контроль работоспособности широкодиапазонного измерителя 1 силы постоянного тока в режиме штатного функционирования осуществляется путем сравнения измеренных параметров U2изм, Iизм(1÷n) с нормированными значениями U2норм, Iизм(1÷n)норм.
Считается, что широкодиапазонный измеритель 1 силы постоянного тока в целом сохраняет исходные точностные характеристики, если выполняются условия:
|U2изм - U2норм| ≤±δ , (4)
|I изм (1÷n) - I изм (1÷n)норм| ≤±δ(1÷n), (5)
где
U2изм - величина измеренного значения напряжения на выходе первого операционного усилителя 8 (DA 1), В.
U2норм - величина нормированного значения выходного напряжения первого операционного усилителя 8 (DA 1), В.
Iизм(1÷n) - измеренное значение величины входного тока, на i-том i = (1÷n) поддиапазоне, А.
Iизм(1÷n) норм - нормированное значение величины входного тока на i-том i = (1÷n) поддиапазоне, А.
δ - статистически значимая величина погрешности измерения напряжения U2изм;
δ(1÷n) - статистически значимые величины погрешности измерения входного тока Iизм на i-м (i=1÷n) поддиапазоне.
Величины δ, δ(1÷n) определяются по результатам многократных измерений на этапе испытаний или на начальной стадии перед вводом широкодиапазонного измерителя 1 силы постоянного тока в эксплуатацию.
Пример реализации широкодиапазонного измерителя 1 силы постоянного тока.
Предлагаемое техническое решение было реализовано в блоке усилителей сигналов (БУС) для измерения силы постоянного тока ионизационных камер реакторных установок различного типа. Согласно проведенным измерениям установлено, что динамический диапазон измерения силы постоянного тока составляет от 1⋅10-17 А до 1⋅10-2 А (15 порядков), погрешность измерения силы постоянного тока составила: в поддиапазоне от 1⋅10-17 А до 1⋅10-14 А - не более ± 2,0 %, от 1⋅10-14 А до 1⋅10-12 А - не более ± 1,0 %, от 1⋅10-12 А до 1⋅10-2 А - не более ± 0,5 %.
Диапазон измерения силы постоянного тока превышает диапазоны измерения силы постоянного тока известных аналогов и обеспечивает измерение силы постоянного тока в диапазоне не менее 15 порядков. Полученные погрешности измерения силы постоянного тока превышают в разы погрешности измерения силы постоянного тока известных аналогов.
Техническая реализуемость предложенного широкодиапазонного измерителя силы постоянного тока обоснована положительными результатами расчетов и экспериментов.
Промышленная применимость изобретения обосновывается отсутствием технических средств для реализации широкодиапазонного измерителя силы постоянного тока, которые неизвестны на момент подачи заявки.
Предлагаемое техническое решение обеспечивает расширение диапазона измерения силы постоянного тока, а также повышение точности измерения силы постоянного тока.
| название | год | авторы | номер документа |
|---|---|---|---|
| Канал измерительный влажностный | 2021 |
|
RU2756850C1 |
| Система контроля концентрации водорода и кислорода в газовых средах | 2023 |
|
RU2802540C1 |
| Система контроля течи оборудования второго контура в помещениях водо-водяного энергетического реактора | 2021 |
|
RU2753422C1 |
| ИЗМЕРИТЕЛЬ РАЗНОСТИ ПОТЕНЦИАЛОВ ГЕОФИЗИЧЕСКИЙ (ИРПГ) | 2010 |
|
RU2485555C2 |
| Автоматический широкодиапазонный измеритель постоянного тока | 1974 |
|
SU659967A1 |
| Устройство для измерения концентрации гелия в тепловыделяющем элементе (твэле) | 2021 |
|
RU2760561C1 |
| Широкодиапазонный синтезатор с фазовой автоподстройкой частоты управляемого генератора с переключаемыми резонаторами | 2023 |
|
RU2804407C1 |
| УСТРОЙСТВО ДЛЯ ПАРАМЕТРИЧЕСКОГО КОНТРОЛЯ МНОГОСЛОЙНЫХ ПЕЧАТНЫХ ПЛАТ | 2003 |
|
RU2256187C1 |
| Система контроля течи теплообменника системы пассивного отвода тепла акустическим методом | 2019 |
|
RU2722684C1 |
| Система акустического контроля течи трубопровода АЭС | 2019 |
|
RU2709474C1 |
Изобретение относится к области контрольно-измерительной техники и может быть использовано при создании широкодиапазонных измерителей малых токов с автоматическим переключением поддиапазонов в системах управления, контроля и защиты реакторных установок (РУ), в которых в качестве детектора (источника постоянного тока) используется ионизационная камера, при разработке радиометрической и дозиметрической аппаратуры, в системах технической диагностики электрооборудования железнодорожного транспорта, в устройствах навигации, в приборах магнитно-резонансной томографии и других различных сферах. Новым в заявленном изобретении является то, что широкодиапазонный измеритель силы постоянного тока, содержит модуль защиты от перегрузок, модуль гальванической развязки, модули оптического управления, а электрометрический усилитель выполнен в экране с защитным заземлением и включает модуль компенсации токов, который имеет второй операционный усилитель с жестко установленным резистором в цепи обратной связи, при этом вход модуля защиты от перегрузок объединен со входом широкодиапазонного измерителя силы постоянного тока, выполненного с возможностью принятия измеряемого входного тока, а выход подключен к точке соединения инвертирующего входа первого операционного усилителя с токозадающим резистором модуля компенсации токов, резистор параллельной цепи обратной связи самого чувствительного поддиапазона измерения входного тока жестко включен в параллельную цепь обратной связи электрометрического усилителя, а другие резисторы параллельных цепей обратной связи включены в указанную цепь при помощи быстродействующих аналоговых ключей с цифровым управлением, вход модуля гальванической развязки соединен с выходом электрометрического усилителя, а выход модуля гальванической развязки соединен с входом блока управления переключения поддиапазонов, выполненного на основе многоразрядного аналого-цифрового преобразователя (АЦП) и содержащего число выходов, равное числу поддиапазонов измерения, и связанного с вычислительным устройством, каждый модуль оптического управления соединен с соответствующим выходом блока управления переключения поддиапазонов и с соответствующим ему входом быстродействующего аналогового ключа электрометрического усилителя. Техническим результатом при реализации заявленного изобретения является расширение диапазона измерения силы постоянного тока, обеспечивающего измерение в диапазоне не менее пятнадцати порядков, а также повышение точности измерения силы постоянного тока. 1 ил.
1. Широкодиапазонный измеритель силы постоянного тока, содержащий электрометрический усилитель, включающий первый операционный усилитель с инвертирующим и неинвертирующим входами и параллельными цепями обратной связи, число которых соответствует числу поддиапазонов измерения, в каждой цепи обратной связи установлен резистор, блок управления переключения поддиапазонов, отличающийся тем, что содержит модуль защиты от перегрузок, модуль гальванической развязки, модули оптического управления, а электрометрический усилитель выполнен в экране с защитным заземлением и включает модуль компенсации токов, который имеет второй операционный усилитель с жестко установленным резистором в цепи обратной связи, при этом вход модуля защиты от перегрузок объединен со входом широкодиапазонного измерителя силы постоянного тока, выполненного с возможностью принятия измеряемого входного тока, а выход подключен к точке соединения инвертирующего входа первого операционного усилителя с токозадающим резистором модуля компенсации токов, резистор параллельной цепи обратной связи самого чувствительного поддиапазона измерения входного тока жестко включен в параллельную цепь обратной связи электрометрического усилителя, а другие резисторы параллельных цепей обратной связи включены в указанную цепь при помощи быстродействующих аналоговых ключей с цифровым управлением, вход модуля гальванической развязки соединен с выходом электрометрического усилителя, а выход модуля гальванической развязки соединен с входом блока управления переключения поддиапазонов, выполненного на основе многоразрядного аналого-цифрового преобразователя и содержащего число выходов, равное числу поддиапазонов измерения и связанного с вычислительным устройством, каждый модуль оптического управления соединен с соответствующим выходом блока управления переключения поддиапазонов и с соответствующим ему входом быстродействующего аналогового ключа электрометрического усилителя.
2. Измеритель по п.1, отличающийся тем, что перед входом в электрометрический усилитель установлена экранированная аналоговая кабельная линия связи.
3. Измеритель по п.1, отличающийся тем, что кабельная линия связи между блоком управления переключения поддиапазонов и вычислительным устройством выполнена в виде цифровой линии связи оптоволоконного кабеля или кабеля типа «витая пара».
4. Измеритель по п.1, отличающийся тем, что вычислительное устройство выполнено с устройством отображения информации.
| Автоматический широкодиапазонный измеритель постоянного тока | 1974 |
|
SU659967A1 |
| ИЗМЕРИТЕЛЬ ЭЛЕКТРИЧЕСКОГО СОПРОТИВЛЕНИЯ ИЗОЛЯЦИИ | 2009 |
|
RU2425388C1 |
| Устройство для измерения малых токов | 1986 |
|
SU1406497A1 |
| CN 203519723 U, 02.04.2014 | |||
| US 20110238341 A1, 29.09.2011. | |||
Авторы
Даты
2025-05-06—Публикация
2024-11-20—Подача