Изобретение относится к области оптической интерферометрии, и может быть использовано, в аппаратуре, позволяющей обнаруживать проникновение в охраняемый периметр, например, для предупреждения о преодолении заграждающих барьеров промышленных предприятий.
Известно устройство для определения степени возмущения оптического волокна, установленного по периметру охраняемого контура за счет микровибраций, возникающих при преодолевании защитного барьера. Волоконно-оптическая система ТСО "СОВА", О.В. Горбачев, Информост - радиоэлектроника и телекоммуникации №1 (43) 2006. В качестве чувствительного элемента используется многомодовое волокно, при возмущении которого микровибрациями и микроизгибами в любом месте контура происходит изменение спекл-структуры света на выходе волокна. Регистрация этого изменения позволяет судить о проникновении через охраняемый контур. Устройство содержит последовательно установленные лазер, многомодовый оптический кабель, блок приема излучения и блок обработки. Вследствие возмущения кабеля микровибрациями спекл-структура излучения на входе блока приема излучения претерпевает изменения, что регистрируется блоком обработки. Основным недостатком описанного выше устройства, является низкая чувствительность при определении степени возмущения волокна, а также невозможность определения места возмущения охраняемого контура.
Известно также устройство, патент WO/1996/008695 Optical sensors and method for producing fibre optic modalmetric sensors WO-21.03.1996. Заявитель Future Fibre Technologies PTY. Устройство содержит последовательно установленные лазер, волоконный ветвитель и подводящее, нечувствительное к возмущениям одномодовое волокно, которое сваривается с чувствительным многомодовым волокном, причем на второй конец этого волокна наносится зеркальное покрытие, и в обратном ходе перед вторым концом ветвителя установлен фотоприемник. Таким образом, моды лазерного излучения проходят чувствительный отрезок два раза, что повышает чувствительность системы в два раза. Однако и этого решение не хватает для использования сенсора в грунте, в качестве невидимого барьера.
Наиболее близким по технической сущности и принятый автором за прототип является патент №2695415 от 08.09.2015. автор Хопов В.В., Способ определения степени и места возмущения зонной волоконно-оптической системы охраны объектов и устройство для его реализации. Чувствительный кабель представляет собой ряд разноплечных интерферометров Майкельсона, причем число зон равно количеству этих интерферометров, разность длины путей интерферирующих пучков в которых меньше длины когерентности света, при этом эта разность для всех интерферометров чувствительного кабеля неодинакова, излучение на вход всех интерферометров чувствительного кабеля направляется при помощи двунаправленных ветвителей, соединенных последовательно при помощи отрезков одномодового волокна, причем длина этих отрезков больше длины когерентности используемого света, регистрируют на втором входе объектного двунаправленного ветвителя, как результат интерференции во всех интерферометрах чувствительного кабеля, сумму синусоидальных сигналов с разными частотами, соответствующими разным значениям разности плеч интерферометров Майкельсона, из синусоидального сигнала дополнительного интерферометра формируют сетку опорных частот путем умножения его частоты на коэффициенты равные отношению разности хода в плечах интерферометров Майкельсона и дополнительного интерферометра и добавления постоянной величины, при помощи ряда смесителей, на один из входов которых направляют синусоидальные сигналы, соответствующие одной из частот сформированной сетки, а на вторые входы интерференционный сигнал, который регистрируют на втором входе объектного двунаправленного ветвителя, выделяют ряд сигналов промежуточной частоты, соответствующие постоянной добавке при формировании сетки частот, по фазе этих сигналов судят о возмущении зон, а по номеру смесителя о месте возмущения.
Основным недостатком описанного выше устройства, являются невозможность создать зоны, длина которых меньше длины когерентности лазера, низкая помехозащищенность, поскольку в конечном сигнале отсутствует фильтрация возмущения, связанного с нарушением периметра, также затруднены ремонтные работы чувствительного элемента, ведь при этом необходимо вводить в программу обработки новый коэффициент, связывающий разноплечность интерферометра и разность хода лучей в опорном канале.
Задача, на решение которой направлено создаваемое изобретение заключается в создании устройства, которое позволяет создавать зоны любой протяженности, фильтровать полезный сигнал на фоне помех и быстро и качественно ремонтировать чувствительный элемент.
Поставленная задача решается тем, что блок лазера снабжен выходами сигналов начала и конца перестройки частоты излучения по пилообразному закону, количество выходов объектного ветвителя равно количеству разноплечных волоконно-оптических интерферометров, вход каждого из которых подключен к соответствующему выходу объектного ветвителя, количество блоков регистрации интерференционного сигнала равно числу разноплечных волоконно-оптических интерферометров, и их выходы соединены с входами блока регистрации интерференционного сигнала, причем, вход блока регистрации интерференционного сигнала содержит последовательно установленные поляризаторы с возможностью вращения их ориентации вокруг осей, совпадающих с выходами разноплечных волоконно-оптических интерферометров, и фотоприемник, к выходам блоков регистрации интерференционного сигнала подключены цифровые блоки обработки сигналов, имеющие также входы начала и конца перестройки частоты излучения по пилообразному закону, соединенные с одноименными выходами блока лазера, каждый из цифровых блоков обработки сигналов состоит из последовательно установленных аналого-цифрового преобразователя, измерителя мгновенного значения периода синусоидального сигнала, измерителя суммарного изменения мгновенного значения периода этого синусоидального сигнала относительно опорного значения за время перестройки частоты лазерного излучения, имеющего дополнительные входы начала и конца перестройки частоты лазерного излучения, соединенные с соответствующими входами цифрового блока обработки сигналов, а также вход опорного значения периода синусоидального сигнала, интегратора, синхронный вход которого соединен с дополнительным входом начала перестройки частоты лазерного излучения цифрового блока обработки сигналов, набора полосовых фильтров, каждый из которых снабжен детектором, подключенных к входам, компараторов блока выработки тревоги, выход которых является сигналом локальной тревоги , определяемой уровнями сигналов в каждом из полосовых фильтров относительно выбранного напряжения сравнения , снабженный схемой управления выработки общей тревоги, выполненный в виде многовходовой схемы “ИЛИ”, каждый из входов которой при помощи коммутатора подключен к выходам схем локальной тревоги, причем, блок цифровой обработки сигналов имеет схему измерения среднего значения периода синусоидального сигнала, вход которой подключен к выходу аналого-цифрового преобразователя, а выход к входу опорного значения периода синусоидального сигнала измерителя суммарного изменения мгновенного значения периода этого синусоидального сигнала относительно опорного значения за время перестройки частоты лазерного излучения
Кроме того, поставленная задача решается также тем, что разноплечные волоконно-оптические интерферометры выполнены в виде волоконно-оптических интерферометров Маха-Цендера.
Кроме того, поставленная задача решается также тем, что разноплечные волоконно-оптические интерферометры выполнены в виде волоконно-оптических интерферометров Майкельсона.
Кроме того, поставленная задача решается также тем, что между разноплечными волоконно-оптическими интерферометрами Майкельсона и выходами объектного ветвителя установлены Y-образные двунаправленные ветвители, вход которого подключен ко входу разноплечного волоконно-оптического интерферометра Майкельсона, первый выход соединен с соответствующим выходом объектного ветвителя, а второй выход подключен к соответствующему входу блока регистрации интерференционного сигнала.
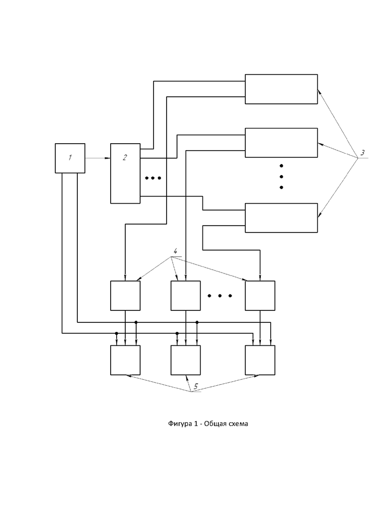
Сущность изобретения поясняется рисунками, где на Фигуре 1 изображена Общая схема устройства. Для того, чтобы расширить диапазон возможных значений длин зон в сторону малых значений, излучение лазера к зонам подводится и отводится параллельно, т.е. лучи света отраженные от зеркал интерферометров (Майкельсона) разных зон или прошедшие через разные интерферометры (Маха-Цендера) не могут интерферировать и тем самым создавать паразитные сигналы.
Как известно спектр возмущения, создаваемое помехами, например, дождем , ветром или проезжающим мимо транспортом, зачастую не пересекается со спектром полезного сигнала. Поэтому его фильтрация позволяет существенно повысить помехозащищенность системы.
В предлагаемом устройстве в качестве опорной величины при извлечении фазы сигнала, которая несет информацию о возмущении периметра, используется среднее значение периода синусоидального сигнала за достаточно длительный промежуток времени ( в несколько раз больший, чем период самой низкой частоты в спектре сигнала). Т.е. это происходит автоматически и не требуется вводить каких-либо коэффициентов при ремонте чувствительного элемента. Поскольку при сварке поврежденных участков обязательно изменяется разность хода интерферирующих лучей, что приводит к новому значению периода синусоидального сигнала.
На фигуре 1 изображена общая схема устройства; на фигуре 2 изображена схема цифрового блока обработки сигналов 5; на фигуре 3 изображена схема разноплечного волоконно-оптического интерферометра, выполненная в виде одномодового волоконно-оптического интерферометра Маха-Цендера; на фигуре 4 изображена схема разноплечного волоконно-оптического интерферометра, выполненного в виде одномодового волоконно-оптического интерферометра Майкельсона; на фигуре 5 изображена общая схема устройства с совмещенным входом и выходом интерферометра зон.
Общая схема устройства содержит, лазер с волоконно-оптическим выходом 1, включающий схему перестройки частоты излучения по пилообразному закону и выходы начала и конца этой перестройки, многопозиционный объектный ветвитель 2, разноплечные волоконно-оптические интерферометры 3, блоки регистрации интерференционного сигнала 4 и цифровые блоки обработки сигналов 5. Поскольку устройство в целом является интерферометрическим, все волоконно-оптические компоненты являются одномодовыми. Волоконно-оптический выход лазера 1 подключен к входу объектного ветвителя 2, его выходы, количество которых равно числу зон, соединены с входами разноплечных волоконно-оптических интерферометров 3, выходы которых подключены к входам блоков регистрации интерференционного сигнала 4, в свою очередь выходы блоков 4 подключены к входам цифровых блоков обработки сигналов 5, кроме того входы начала и конца перестройки частоты излучения лазера блоков 5 соединены с соответствующими выходами блока 1.
Схема цифрового блока обработки сигналов 5 содержит аналого-цифровой преобразователь 6, измеритель мгновенного значения периода синусоидального сигнала 7, измеритель суммарного изменения мгновенного значения периода этого синусоидального сигнала относительно опорного значения за время перестройки частоты лазерного излучения 8, интегратор 9, набор полосовых фильтров с детекторами 10, блок выработки тревоги 11, включающий компараторы 12, коммутатор 13, многовходовую схему “ИЛИ” 14 , кроме того в схему цифрового блока обработки входит схема измерения среднего значения периода синусоидального сигнала 15. Схемы 6, 7, 8 и 9 соединены последовательно, т.е. выход пред идущей подключен к входу последующей, причем, входы начала и конца перестройки частоты излучения лазера блока 5 соединены с одноименными входами блока 8, а вход начала перестройки частоты лазера блока 5 соединен с одноименным входом блока 9, входы набора полосовых фильтров 10 подключены к выходу интегратора 9, выходы блока 10 подключены к входам блока выработки тревоги 11, являющихся входами компараторов 12, в свою очередь выходы компараторов посредством коммутатора 13 подключены к входам многовходовой схемы “ИЛИ” 14.
Схема разноплечного волоконно-оптического интерферометра, выполненная в виде одномодового волоконно-оптического интерферометра Маха-Цендера состоит из ветвителей 16, установленных в муфтах и одномодового волоконно-оптического кабеля 17, имеющего 3 волокна. Вход первого ветвителя является входом интерферометра, его выходы соединены с волокнами кабеля 17, эти же волокна во второй муфте приварены к выходам второго ветвителя 16, имеющего разные длины, его вход приварен к третьему волокну, которое в первой муфте является выходом интерферометра.
Схема разноплечного волоконно-оптического интерферометра, выполненного в виде одномодового волоконно-оптического интерферометра Майкельсона состоит из “Х” образного ветвителя 18, установленного в первой муфте, одномодового волоконно-оптического кабеля 19, имеющего 2 волокна и два волоконно-оптических зеркал разной длины 20, установленных во второй муфте. Входы ветвителя 18 являются входом и выходом интерферометра, его выходы приварены к волокнам кабеля, во второй муфте к другим концам волокон приварены зеркала 20 .
В общей схеме устройства, содержащей Y-образные двунаправленные ветвители 21, упомянутые ветвители установлены между выходами объектного ветвителя 2 и входами разноплечных волоконно-оптических интерферометров 3, выполненных в виде интерферометров Майкельсона, причем входы ветвителей 21 соединены с входами интерферометров 3, первые выходы подключен к выходам ветвителя 2, а вторые выходы Y – образных двунаправленных ветвителей подключены ко входам блоков регистрации интерференционного сигнала 4.
Устройство определения степени и места возмущения зонной волоконно-оптической системы охраны объекта работает следующим образом. Когерентное излучение с выхода лазера 1, частота которого изменяется по пилообразному закону путем изменения тока, при помощи одномодового волокна поступает на вход ветвителя 2. Поскольку устройство в целом является интерферометрическим, все волоконно оптические компоненты являются одномодовыми. Ветвитель 2 делит излучение на необходимое количество направлений, равное числу зон. Каждый выход ветвителя 2 соединен с входом разноплечного волоконно-оптического интерферометра 3. Благодаря тому, что частота лазера изменяется по линейному закону, а также разности хода в плечах интерферометров 3, на их выходах интерференционный сигнал представляет собой синусоиду, фаза которой отражает возмущение зоны периметра.
Регистрации интерференционных сигналов происходит в блоках 4, входы которых соединены с выходами интерферометров. Относительная ориентация поляризации интерферирующих волн , а также разность их фаз произвольны, поэтому амплитуда сигнала в отдельных случаях может быть равна нулю. Поэтому на входе блоков 4 установлены поляризаторы. Вращением ориентации этих поляризаторов добиваются максимальной амплитуды сигнала. Эта процедура может выполняться вручную или при помощи автоматического привода. Например, шаговый двигатель на первом обороте вращения поляризатора определяет относительную координату максимального значения синусоидального сигнала, а затем при вращении на втором обороте останавливается в этом положении. Если сигнал уменьшается, например, до величины 60 % от максимума, процедура повторяется. Сигнал регистрируется фотоприемниками блоков 4.
Выходы блоков 4 подключены к блокам цифровой обработки сигналов 5. В этих блоках сигнал оцифровывается при помощи аналого-цифровых преобразователях 6, в схеме 7 измеряется мгновенное значение периода синусоидального сигнала путем подсчета в счетчике тактовых импульсов аналого-цифрового преобразования за время, в течении которого сигнал положителен ( старший бит равен нулю). В схеме 15 также происходит подсчет в счетчике тактовых импульсов аналого-цифрового преобразования, только за время эквивалентное множеству периодов синусоидального сигнала, причем количество этих периодов должно быть кратно двум. С другой стороны общий промежуток времени усреднения должен быть много больше самой низкой частоты в спектре сигнала возмущения периода. Например при этой величине 1 Гц, частоте сигнала 30 Кгц время усреднения может быть выбрано примерно 8.7 сек. Это эквивалентно 262144 периода частоты сигнала 30 КГц. Кратность двум этого числа позволяет легко поделить число в счетчике на количество периодов, для получения среднего значения, достаточно отбросить 18 младших битов. Схема 8 представляет собой сумматор с накоплением разности мгновенного и опорного, подсчитанного в блоке 15, величин периода синусоидального сигнала, который обнуляется импульсом начала перестройки частоты излучения по пилообразному закону и его значение записывается в выходной регистр импульсом конца перестройки частоты излучения по пилообразному закону. Т.е. Если фаза или другими словами период сигнала, не возмущается, результат в регистре будет близок к нулю. И наоборот при возмущении интерферометров число на выходе схемы характеризует степень этого возмущения.
Частота перестройки лазера должно быть в несколько раз больше максимальной частоты в спектре сигнала возмущения, например, при 200 Гц (характерная величина для волоконно-оптического кабеля) частота перестройки должна быть 1КГц. Т.е. при этом в схеме 8 “зарезаются” низкие частоты, поскольку сумматор обнуляется каждую 0.001 секунду.
Интегратор 9 является синхронным сумматором с накоплением, на вход которого поступает сигнал из схемы 8. Импульс начала перестройки частоты излучения по пилообразному закону используется в качестве синхронного для этого сумматора. Таким образом, интегратор 9 восстанавливает низкие частоты. Для предотвращения переполнения из-за неизбежной постоянной составляющей в сумматор вводится обратная связь, заключающаяся в периодическом вычитании постоянного числа, если в сумматоре положительное число и суммировании, если в нем отрицательное число, причем это число по абсолютной величине должно быть больше возможной постоянной составляющей сигнала.
Входы набора полосовых фильтров с детекторами 10 подключены к выходу интегратора 9. Суммарная полоса фильтров должна перекрывать спектр сигнала, например , от 0.75 Гц до 200 Гц. При этом величины полос удваиваются , начиная с самой низкой. Т.е. первый фильтр имеет полосу 0.75-1.5 Гц, второй 1.5 -3 Гц, третий 3 -6 Гц, четвертый 6 – 12 Гц, пятый 12-24 Гц, шестой 24-48 Гц, седьмой 48 – 96 Гц и восьмой 96-192 Гц. Сигнал каждого полосового фильтра детектируется при помощи схемы абсолютной величины, которая изменяет знак сигнала, если он отрицательный (старший бит равен единице). Для устранения пульсаций после схемы абсолютной величины установлены фильтры низкой частоты с полосами, соответствующими диапазонам полосовых фильтров. Полосы их должны быть в несколько раз меньше минимальной частоты в полосе. Например, первый 0.15 Гц, второй 0.3 Гц, третий 0,6 Гц, четвертый 1.2 Гц, пятый 2.4 Гц, шестой 4.8 Гц, седьмой 9.6 Гц, восьмой 19.2 Гц.
Выходы набора фильтров 10 подключены к входам компараторов 12 блока выработки тревоги 11. Локальная тревога определяется срабатыванием компараторов, при помощи которых сравнивается сигналы с выходов полосовых фильтров и опорных значений, установленных на вторых входах компараторов. Эти значения устанавливаются экспериментально исходя из конкретного выполнения охраняемого барьера.
Выходы компараторов посредством коммутатора 13 подключаются к многовходовой схемы “ИЛИ”, выход которой является сигналом тревоги. Коммутатор позволяет исключить тревоги, формируемые в некоторых спектральных диапазонах. Например, если кабель закопан в грунт, основные помехи формируются на средних частотах (6-50 Гц), эти диапазоны отключают при помощи коммутатора. Стандартные сварные заборы часто имеют резонансные частоты в районе 6 Гц, поэтому диапазон 3-12 рекомендуется отключать. На практике формирование тревоги это экспериментальное исследование в конкретных условиях.
Разноплечный волоконно-оптический интерферометр может быть выполнен в виде интерферометра Маха-Цендера, преимущество этой версии заключается в том, что он состоит из стандартных компонентов.
Разноплечный волоконно-оптический интерферометр может быть выполнен в виде интерферометра Майкельсона, преимущество этой версии заключается в том, что он чувствительнее в 2 раза по сравнению с интерферометром Маха-Цендера, поскольку излучение лазера проходит дважды в плечах интерферометра. Эту версию предпочтительней применять в качестве невидимого барьера, т.е. в грунте. Недостатком является использование волоконных зеркал, которые не являются связными компонентами и их необходимо заказывать в специализированных предприятиях.
Волоконно-оптические интерферометры, выполненные в изложенных выше версиях, требует два волокна одно для подводки излучения, второе для связи с входом блока регистрации интерференционного сигнала. Если между выходом объектного ветвителя и входом интерферометров Майкельсона установить для связи Y-образный ветвитель, можно обойтись одним волокном. В самом деле, в прямом ходе излучение через выход и вход Y – образного ветвителя поступает в интерферометр, а в обратном ходе через второй выход подается на вход блока регистрации интерференционного сигнала. Следует отметить, что при этом в Х-образном ветвителе теряется 75% света, но иногда преимущество в виде экономии волокна может быть решающим.
Таким образом, предлагаемое изобретение за счет совокупности признаков позволит расширить в сторону малых величин диапазон возможных значений длин зон периметра, увеличивает помехоустойчивость системы и облегчает ремонт чувствительного кабеля.
В настоящее время промышленность выпускает лазерные диоды с распределенной обратной связью, их параметры в наибольшей степени подходят для создания разницы частот лучей. Например, модель FF-1530-1610-40-DFB-BTF-B. (FRANKFURT LASER) Длина волны 1.55 мкм. Эта модель имеет встроенный изолятор. Длина когерентности этих лазеров достигает 50 м, что меньше длины типичной зоны (100-200 м) и в тоже время больше разности хода в плечах интерферометров (1-3 м). Перестройка осуществляется изменением температуры диода. Удобнее изменять температуру лазера, путем изменения его тока. При упомянутых значениях разности плеч интерферометров частоты сигналов лежат в диапазоне 10-100 КГц. Этого вполне достаточно для регистрации процессов с полосой частот не более 5 КГц. Частотный спектр возмущения световодов человеком, ветром и т.д. не превышает эту величину. В качестве одномодовых ветвителей можно использовать продукцию компании LASER2000 С-NS-A-C-50-H-22-1550-FC/FC с коэффициентом деления 50%. Фотоприемники в блоках 4 выполнены по классической схеме фотодиод-преобразователь ток-напряжение, использующий операционный усилитель. Например, фотодиоды - продукция Hamamatsu G 8370-01, а операционный усилитель AD 8055 компании Analog Device. В качестве аналого-цифрового преобразователя можно использовать AD7276 компании ANALOG DEVICE.
Блок цифровой обработки сигналов может быть выполнен при помощи программируемой матрицы компании ALTERA, например серии MAX 10 . Библиотека пакета QUARTUS, который поддерживает программирование матриц, имеет все возможности для реализации цифровых схем: счетчики, сумматоры, регистры, фильтры полосовые и низкой частоты.
| название | год | авторы | номер документа |
|---|---|---|---|
| Способ определения степени и места возмущения зонной волоконно-оптической системы охраны объектов и устройство для его реализации | 2015 |
|
RU2695415C2 |
| РАСПРЕДЕЛЕННАЯ ВОЛОКОННО-ОПТИЧЕСКАЯ СИСТЕМА РЕГИСТРАЦИИ ВИБРОАКУСТИЧЕСКИХ СИГНАЛОВ | 2011 |
|
RU2485454C2 |
| Устройство регистрации малых изменений длины интерференционных волоконно-оптических сенсоров | 2023 |
|
RU2824305C1 |
| ВОЛОКОННО-ОПТИЧЕСКИЙ ИЗМЕРИТЕЛЬ НАПРЯЖЕНИЯ | 2013 |
|
RU2539114C1 |
| Способ определения разницы длин плеч в двухлучевом волоконно-оптическом интерферометре | 2017 |
|
RU2678708C1 |
| СПОСОБ ОЦЕНКИ ВИБРАЦИОННЫХ ИЛИ АКУСТИЧЕСКИХ СИГНАЛОВ ВДОЛЬ ПРОТЯЖЕННЫХ ОБЪЕКТОВ НА БАЗЕ ВОЛОКОННО-ОПТИЧЕСКОГО КОГЕРЕНТНОГО РЕФЛЕКТОМЕТРА С АМПЛИТУДНОЙ И ФАЗОВОЙ МОДУЛЯЦИЕЙ ЗОНДИРУЮЩЕГО ИЗЛУЧЕНИЯ | 2016 |
|
RU2624594C1 |
| АКУСТООПТИЧЕСКИЙ ВОЛОКОННЫЙ КАБЕЛЬ И СПОСОБ ЕГО ИЗГОТОВЛЕНИЯ | 2015 |
|
RU2602422C1 |
| УСТОЙЧИВЫЙ К АТАКАМ КВАНТОВЫЙ ГЕНЕРАТОР СЛУЧАЙНЫХ ЧИСЕЛ НА ИНТЕРФЕРЕНЦИИ ЛАЗЕРНЫХ ИМПУЛЬСОВ СО СЛУЧАЙНОЙ ФАЗОЙ И СПОСОБ ЕГО ПРИМЕНЕНИЯ | 2019 |
|
RU2721585C1 |
| РАСПРЕДЕЛЕННАЯ КОГЕРЕНТНАЯ РЕФЛЕКТОМЕТРИЧЕСКАЯ СИСТЕМА С ФАЗОВОЙ ДЕМОДУЛЯЦИЕЙ (ВАРИАНТЫ) | 2012 |
|
RU2530244C2 |
| БЫСТРОДЕЙСТВУЮЩИЙ ИЗМЕРИТЕЛЬ ДЛИНЫ ВОЛНЫ ЛАЗЕРНОГО ИЗЛУЧЕНИЯ ДЛЯ ВОЛОКОННО-ОПТИЧЕСКИХ СИСТЕМ ПЕРЕДАЧИ ИНФОРМАЦИИ | 2009 |
|
RU2425338C2 |
Изобретение относится к области волоконно-оптической интерферометрии и может быть использовано в аппаратуре, позволяющей обнаруживать проникновение в охраняемый контур, например, для предупреждения о преодолении заграждающих барьеров промышленных предприятий. Устройство определения степени и места возмущения зонной волоконно-оптической системы охраны объектов содержит лазер с волоконно-оптическим выходом, включающий схему перестройки частоты излучения по пилообразному закону и выходы начала и конца этой перестройки, многопозиционный объектный ветвитель, разноплечные волоконно-оптические интерферометры, блоки регистрации интерференционного сигнала и цифровые блоки обработки сигналов. Поскольку устройство в целом является интерферометрическим, все волоконно-оптические компоненты являются одномодовыми. Волоконно-оптический выход лазера подключен к входу объектного ветвителя, его выходы, количество которых равно числу зон, соединены с входами разноплечных волоконно-оптических интерферометров, выходы которых подключены к входам блоков регистрации интерференционного сигнала, в свою очередь, выходы блоков подключены к входам цифровых блоков обработки сигналов, кроме того, входы начала и конца перестройки частоты излучения лазера блоков соединены с соответствующими выходами блока. Технический результат – расширение в сторону малых величин диапазона возможных значений длин зон периметра, увеличение помехоустойчивости системы и облегчение ремонта чувствительного кабеля. 3 з.п. ф-лы, 5 ил.
1. Устройство определения степени и места возмущения зонной волоконно-оптической системы охраны объектов, содержащее последовательно установленные блок лазера с волоконно-оптическим выходом и возможностью перестройки частоты излучения по пилообразному закону, объектный ветвитель, разноплечные волоконно-оптические интерферометры, разность хода лучей, в плечах которых меньше длины когерентности излучения лазера, блок регистрации интерференционного сигнала, причем выход блока лазера подключен к входу объектного ветвителя, отличающееся тем, что блок лазера снабжен выходами сигналов начала и конца перестройки частоты излучения по пилообразному закону, количество выходов объектного ветвителя равно количеству разноплечных волоконно-оптических интерферометров, вход каждого из которых подключен к соответствующему выходу объектного ветвителя, количество блоков регистрации интерференционного сигнала равно числу разноплечных волоконно-оптических интерферометров, и их выходы соединены с входами блока регистрации интерференционного сигнала, причем вход блока регистрации интерференционного сигнала содержит последовательно установленные поляризаторы с возможностью вращения их ориентации вокруг осей, совпадающих с выходами разноплечных волоконно-оптических интерферометров, и фотоприемник, к выходам блоков регистрации интерференционного сигнала подключены цифровые блоки обработки сигналов, имеющие также входы начала и конца перестройки частоты излучения по пилообразному закону, соединенные с одноименными выходами блока лазера, каждый из цифровых блоков обработки сигналов состоит из последовательно установленных аналого-цифрового преобразователя, измерителя мгновенного значения периода синусоидального сигнала, измерителя суммарного изменения мгновенного значения периода этого синусоидального сигнала относительно опорного значения за время перестройки частоты лазерного излучения, имеющего дополнительные входы начала и конца перестройки частоты лазерного излучения, соединенные с соответствующими входами цифрового блока обработки сигналов, а также вход опорного значения периода синусоидального сигнала, интегратора, синхронный вход которого соединен с дополнительным входом начала перестройки частоты лазерного излучения цифрового блока обработки сигналов, набора полосовых фильтров, каждый из которых снабжен детектором, подключенных к входам компараторов блока выработки тревоги, выход которых является сигналом локальной тревоги, определяемой уровнями сигналов в каждом из полосовых фильтров относительно выбранного напряжения сравнения, снабженный схемой управления выработки общей тревоги, выполненный в виде многовходовой схемы “ИЛИ”, каждый из входов которой при помощи коммутатора подключен к выходам схем локальной тревоги, причем блок цифровой обработки сигналов имеет схему измерения среднего значения периода синусоидального сигнала, вход которой подключен к выходу аналого-цифрового преобразователя, а выход к входу опорного значения периода синусоидального сигнала измерителя суммарного изменения мгновенного значения периода этого синусоидального сигнала относительно опорного значения за время перестройки частоты лазерного излучения.
2. Устройство по п.1, отличающееся тем, что разноплечные волоконно-оптические интерферометры выполнены в виде волоконно-оптических интерферометров Маха-Цендера.
3. Устройство по п.1, отличающееся тем, что разноплечные волоконно-оптические интерферометры выполнены в виде волоконно-оптических интерферометров Майкельсона.
4. Устройство по п.3, отличающееся тем, что между разноплечными волоконно-оптическими интерферометрами Майкельсона и выходами объектного ветвителя установлены Y-образные двунаправленные ветвители, вход которого подключен к входу разноплечного волоконно-оптического интерферометра Майкельсона, первый выход соединен с соответствующим выходом объектного ветвителя, а второй выход подключен к соответствующему входу блока регистрации интерференционного сигнала.
| ИЗВЕЩАТЕЛЬ ОХРАННЫЙ ВОЛОКОННО-ОПТИЧЕСКИЙ С ЛИНЕЙНОЙ ЧАСТЬЮ С РАЗОМКНУТЫМ ИНТЕРФЕРОМЕТРОМ С ДВУМЯ ПЛЕЧАМИ | 2020 |
|
RU2765692C1 |
| Способ определения степени и места возмущения зонной волоконно-оптической системы охраны объектов и устройство для его реализации | 2015 |
|
RU2695415C2 |
| ОГРАЖДЕНИЕ СО СРЕДСТВОМ ДЛЯ ОБНАРУЖЕНИЯ ПОДКОПА С ЛИНЕЙНОЙ ЧАСТЬЮ С СОВМЕСТНЫМИ ИНТЕРФЕРОМЕТРАМИ | 2020 |
|
RU2765693C1 |
| CN 103208161 B, 03.02.2016 | |||
| CN 103208161 A, 17.07.2013. | |||
Авторы
Даты
2025-03-17—Публикация
2022-02-04—Подача