ОБЛАСТЬ ТЕХНИКИ
[0001] Представленное техническое решение относится, в общем, к области вычислительной техники, а в частности к способу и устройству для определения видов сельскохозяйственных (с/х) культур с применением глубинного обучения по данным дистанционного зондирования Земли (ДЗЗ) и погодным данным, в том числе, группировки Sentinel-1, Sentinel-2. Sentinel-1 и 2- семейство спутников Европейского космического агентства, созданное в рамках проекта глобального мониторинга окружающей среды и безопасности «Коперник», предназначенное для мониторинга использования земель, растительности, лесных и водных ресурсов, также могут применяться при ликвидации последствий стихийных бедствий.
УРОВЕНЬ ТЕХНИКИ
[0002] В настоящее время получили широкое распространение технологии мониторинга состояния сельскохозяйственных полей по данным Д33.
[0003] Наиболее близким решением к представленному решению являются способ и система, раскрытые в заявке US 20200226375 A1 "Method and system for crop recognition and boundary delineation", при этом представленное решение обладает двумя существенными отличиями. Во-первых, при предсказании в решении, описанном в заявке US 20200226375 A1, не учитывается погода, в связи с чем понижается точность предсказаний. Во-вторых, в рамках рассматриваемой заявки US 20200226375 A1 решается проблема не распознавания сельскохозяйственных культур, а их размещения при формировании посевного плана.
[0004] Схожая проблематика рассмотрена в рамках заявки ЕР3614308А1 "Joint deep learning for land cover and land use classification", находящейся на рассмотрении. Однако, между представленным решением и известным решением есть одно ключевое отличие. Изобретение, раскрытое в заявке ЕР 3614308 А1, действительно, решает задачу выделения нескольких классов земель по способу их использования, в том числе класс «земли сельскохозяйственного назначения».
При этом, в патенте не описан механизм выделение отдельных сельскохозяйственных культур в рамках этого класса.
РАСКРЫТИЕ ИЗОБРЕТЕНИЯ
[0005] Технической проблемой или задачей, поставленной в данном техническом решении, является создание нового, эффективного, простого и надежного метода определения вида сельскохозяйственной (с/х) культуры поля.
[0006] Техническим результатом является повышение точности при определении вида с/х культуры.
[0007] Указанный технический результат достигается благодаря осуществлению способа определения вида с/х культуры, размещенной на поле, выполняемого по меньшей мере одним вычислительным устройством, содержащего этапы, на которых:
- получают запрос на определение вида с/х культуры поля;
- получают первый набор мультиспектральных снимков за заданный период времени, причем каждый мультиспектральный снимок с/х поля содержит значения поляризации волны, в частности значения VH поляризации, W поляризации и угла падения луча при съемке методом радиолокационного синтезирования апертуры;
- на основе упомянутого первого набора снимков определяют набор индексов поляризации для с/х поля;
- получают второй набор мультиспектральных снимков за заданный период времени, причем каждый мультиспектральный снимок с/х поля содержит значения интенсивностей пикселей в видимом инфракрасном спектре, ближнем инфракрасном спектре и коротковолновом инфракрасном спектре, а также значения облачности пикселей изображения;
- на основе упомянутого второго набора снимков определяют набор индексов вегетации для с/х поля и набор цветовых показателей;
- определяют погодные данные за заданный период времени для с/х поля;
- на основе данных, характеризующих вид культуры, набора индексов поляризации, набора индексов вегетации, набора цветовых показателей и погодных данных осуществляют определение вида с/х культуры поля.
[0008] В одном частном примере осуществления способа определение вида с/х культуры поля осуществляется с учетом данных, характеризующих историю севооборота, содержащих информацию о видах культур, которые были засажены на данном поле.
[0009] В другом частном примере осуществления способа этап определения набора индексов поляризации для с/х поля содержит этапы, на которых:
- извлекают из первого набора мультиспектральных снимков для каждого пикселя с/х поля значения VH поляризации, VV поляризации и угла падения луча радиолокационного синтезирования апертуры;
- определяют для каждого пикселя с/х поля на основе извлеченных значений: значение стандартного отклонения VH поляризации; значение стандартного отклонения VV поляризации; значение стандартного отклонения угла падения луча радиолокационного синтезирования апертуры;
- определяют средние значения VH поляризации, VV поляризации, угла падения луча и определенных выше значений отклонений;
- назначают средние значения VH поляризации, VV поляризации, угла падения луча и определенных выше значений отклонений в качестве индексов поляризации с/х полю для каждого мультиспектрального снимка с/х поля в первом наборе;
- преобразуют значения набора индексов поляризации, полученные на предыдущем этапе, посредством модели-энкодера в фиксированный вектор.
[0010] В другом частном примере осуществления способа этап определения набора индексов вегетации для с/х поля содержит этапы, на которых:
- из полученных данных второго набора мультиспектральных снимков для каждого пикселя с/х поля извлекают значение интенсивности пикселя в ближнем инфракрасном спектре (NIR) и значение интенсивности пикселя в красном диапазоне и на их основе для каждого пикселя определяют значение нормализованного вегетационного индекса (NDVI);
- на основе значений NDVI пикселей определяют среднее значение NDVI, которое назначается в качестве индекса NDVI с/х полю.
[0011] В другом частном примере осуществления способа этап определения набора индексов вегетации для с/х поля содержит этапы, на которых:
- из полученных данных второго набора мультиспектральных снимков для каждого пикселя с/х поля извлекают значение интенсивности пикселя в ближнем инфракрасном спектре (NIR) и значение интенсивности пикселя в красном диапазоне и на их основе определяют значения разностного вегетационного индекса (DVI) для каждого пикселя с/х поля;
- на основе значений DVI пикселей определяют среднее значение DVI, которое назначается в качестве индекса DVI с/х полю.
[0012] В другом частном примере осуществления способа этап определения набора индексов вегетации для с/х поля содержит этапы, на которых:
- из полученных данных второго набора мультиспектральных снимков для каждого пикселя с/х поля извлекают значение интенсивности пикселя в ближнем инфракрасном спектре (NIR), значение интенсивности пикселя в красном диапазоне и значение интенсивности пикселя в синем диапазоне, после чего на их основе для каждого пикселя определяют значение усовершенствованного вегетационного индекса (EVI);
- на основе значений EVI пикселей определяют среднее значение EVI, которое назначается в качестве индекса EVI с/х полю;
- определяют на основе значения индекса EVI индекс листовой поверхности (LAI).
[0013] В другом частном примере осуществления способа определения набора индексов вегетации для с/х поля содержит этапы, на которых:
- из полученных данных второго набора мультиспектральных снимков для каждого пикселя с/х поля извлекают значение интенсивности пикселя в ближнем инфракрасном спектре (NIR) и значение интенсивности пикселя в красном диапазоне, после чего на их основе для каждого пикселя определяют значение индекса глобального мониторинга окружающей среды (Gemi);
- на основе значений Gemi пикселей определяют среднее значение Gemi, которое назначается в качестве индекса Gemi с/х полю.
[0014] В другом частном примере осуществления способа этап определения набора индексов вегетации для с/х поля содержит этапы, на которых:
- из полученных данных второго набора мультиспектральных снимков для каждого пикселя с/х поля извлекают значение интенсивности пикселя в ближнем инфракрасном спектре (NIR), значение интенсивности пикселя в синем диапазоне, значение интенсивности пикселя в зеленом диапазоне и значение интенсивности пикселя в красном диапазоне и на их основе для каждого пикселя определяют значение индекса зеленой растительности, стойкой к влиянию атмосферы (Gari);
- на основе значений Gari пикселей определяют среднее значение Gari, которое назначается в качестве индекса Gari с/х полю.
[0015] В другом частном примере осуществления способа этап определения набора индексов вегетации для с/х поля содержит этапы, на которых:
- из полученных данных второго набора мультиспектральных снимков для каждого пикселя с/х поля извлекают значение интенсивности пикселя в ближнем инфракрасном спектре (NIR) и значение интенсивности пикселя в зеленом диапазоне и на их основе для каждого пикселя определяют значение индекса зеленой разницы в растительности (GDVI);
- на основе значений GDVI пикселей определяют среднее значение GDVI, которое назначается в качестве индекса GDVI с/х полю.
[0016] В другом частном примере осуществления способа этап определения набора индексов вегетации для с/х поля содержит этапы, на которых:
- из полученных данных второго набора мультиспектральных снимков для каждого пикселя с/х поля извлекают значение интенсивности пикселя в синем диапазоне, значение интенсивности пикселя в зеленом диапазоне и значение интенсивности пикселя в красном диапазоне и на их основе для каждого пикселя определяют значение индекса зелености листьев (GLI);
- на основе значений GLI пикселей определяют среднее значение GLI, которое назначается в качестве индекса GLI с/х полю.
[0017] В другом частном примере осуществления способа этап определения набора индексов вегетации для с/х поля содержит этапы, на которых:
- из полученных данных второго набора мультиспектральных снимков для каждого пикселя с/х поля извлекают значение интенсивности пикселя в ближнем инфракрасном спектре (NIR) и значение интенсивности пикселя в зеленом диапазоне и на их основе для каждого пикселя определяют значение оптимизированного индекса почвенной растительности (GOSAVI);
- а основе значений GOSAVI пикселей определяют среднее значение GOSAVI, которое назначается в качестве индекса GOSAVI с/х полю.
[0018] В другом частном примере осуществления способа этап определения набора индексов вегетации для с/х поля содержит этапы, на которых:
- из полученных данных второго набора мультиспектральных снимков для каждого пикселя с/х поля извлекают значение интенсивности пикселя в ближнем инфракрасном спектре (NIR) и значение интенсивности пикселя в зеленом диапазоне и на их основе для каждого пикселя определяют значение почвенного индекса зелености (GSAVI);
- на основе значений GSAVI пикселей определяют среднее значение GSAVI, которое и назначается в качестве индекса GSAVI с/х полю.
[0019] В другом частном примере осуществления способа этап определения набора индексов вегетации для с/х поля содержит этапы, на которых:
- из полученных данных второго набора мультиспектральных снимков для каждого пикселя с/х поля извлекают значение интенсивности пикселя в ближнем инфракрасном спектре (NIR) и значение интенсивности пикселя в красном диапазоне и на их основе для каждого пикселя определяют значение инфракрасного вегетационного индекса (IPVI);
- на основе значений IPVI пикселей определяют среднее значение IPVI, которое и назначается в качестве индекса IPVI с/х полю.
[0020] В другом частном примере осуществления способа этап определения набора индексов вегетации для с/х поля содержит этапы, на которых:
- из полученных данных второго набора мультиспектральных снимков для каждого пикселя с/х поля извлекают значение интенсивности пикселя в ближнем инфракрасном спектре (NIR) и значение интенсивности пикселя в красном диапазоне и на их основе для каждого пикселя определяют значение модифицированного нелинейного вегетационного индекса (MNLI);
- на основе значений MNLI пикселей определяют среднее значение MNLI, которое назначается в качестве индекса MNLI с/х полю.
[0021] В другом частном примере осуществления способа этап определения набора индексов вегетации для с/х поля содержит этапы, на которых:
- из полученных данных второго набора мультиспектральных снимков для каждого пикселя с/х поля извлекают значение интенсивности пикселя в ближнем инфракрасном спектре (NIR) и значение интенсивности пикселя в красном диапазоне и на их основе для каждого пикселя определяют значение модифицированного индекса растительности с коррекцией по почве (MSAVI2);
- на основе значений MSAVI2 пикселей определяют среднее значение MSAVI2, которое назначается в качестве индекса MSAVI2 с/х полю.
[0022] В другом частном примере осуществления способа этап определения набора индексов вегетации для с/х поля содержит этапы, на которых:
- из полученных данных второго набора мультиспектральных снимков для каждого пикселя с/х поля извлекают значение интенсивности пикселя в ближнем инфракрасном спектре (NIR) и значение интенсивности пикселя в красном диапазоне и на их основе для каждого пикселя определяют значение нелинейного вегетационного индекса (NLI);
- на основе значений NLI пикселей определяют среднее значение NLI, которое назначается в качестве индекса NLI с/х полю.
[0023] В другом частном примере осуществления способа этап определения набора индексов вегетации для с/х поля содержит этапы, на которых:
- из полученных данных второго набора мультиспектральных снимков для каждого пикселя с/х поля извлекают значение интенсивности пикселя в ближнем инфракрасном спектре (NIR) и значение интенсивности пикселя в красном диапазоне и на их основе для каждого пикселя определяют значение индекса растительности с оптимизированном учетом почвы (OSAVI);
- на основе значений OSAVI пикселей определяют среднее значение OSAVI, которое назначается в качестве индекса OSAVI с/х полю.
[0024] В другом частном примере осуществления способа определения набора индексов вегетации для с/х поля содержит этапы, на которых:
- из полученных данных второго набора мультиспектральных снимков для каждого пикселя с/х поля извлекают значение интенсивности пикселя в ближнем инфракрасном спектре (NIR) и значение интенсивности пикселя в красном диапазоне и на их основе для каждого пикселя определяют значение перенормированного разностного вегетационного индекса (RDVI);
- на основе значений RDVI пикселей определяют среднее значение RDVI, которое назначается в качестве индекса RDVI с/х полю.
[0025] В другом частном примере осуществления способа этап определения набора индексов вегетации для с/х поля содержит этапы, на которых:
- из полученных данных второго набора мультиспектральных снимков для каждого пикселя с/х поля извлекают значение интенсивности пикселя в ближнем инфракрасном спектре (NIR) и значение интенсивности пикселя в красном диапазоне и на их основе для каждого пикселя определяют значение почвенного вегетационного индекса (SAVI);
- на основе значений SAVI пикселей определяют среднее значение SAVI, которое назначается в качестве индекса SAVI с/х полю.
[0026] В другом частном примере осуществления способа этап определения набора индексов вегетации для с/х поля содержит этапы, на которых:
- из полученных данных второго набора мультиспектральных снимков для каждого пикселя с/х поля извлекают значение интенсивности пикселя в ближнем инфракрасном спектре (NIR) и значение интенсивности пикселя в красном диапазоне и на их основе для каждого пикселя определяют значение трансформированного разностного вегетационного индекса (TDVI);
- на основе значений TDVI пикселей определяют среднее значение TDVI, которое и назначается в качестве индекса TDVI с/х полю.
[0027] В другом частном примере осуществления способа этап определения набора индексов вегетации для с/х поля содержит этапы, на которых:
- из полученных данных второго набора мультиспектральных снимков для каждого пикселя с/х поля извлекают значение интенсивности пикселя в синем диапазоне, значение интенсивности пикселя в зеленом диапазоне и значение интенсивности пикселя в красном диапазоне и на их основе для каждого пикселя определяют значение триангулярного вегетационного индекса (TGI);
- на основе значений TGI пикселей определяют среднее значение TGI, которое назначается в качестве индекса TGI с/х полю.
[0028] В другом частном примере осуществления способа этап определения набора индексов вегетации для с/х поля содержит этапы, на которых:
- из полученных данных второго набора мультиспектральных снимков для каждого пикселя с/х поля извлекают значение интенсивности пикселя в синем диапазоне, значение интенсивности пикселя в зеленом диапазоне и значение интенсивности пикселя в красном диапазоне и на их основе для каждого пикселя определяют значение видимого атмосферостойкого вегетационного индекса (VARI);
- на основе значений VARI пикселей определяют среднее значение VARI, которое назначается в качестве индекса VARI с/х полю.
[0029] В другом частном примере осуществления способа этап определения набора индексов вегетации для с/х поля содержит этапы, на которых:
- из полученных данных второго набора мультиспектральных снимков для каждого пикселя с/х поля извлекают значение интенсивности пикселя в ближнем инфракрасном спектре (NIR) и значение интенсивности пикселя в красном диапазоне и на их основе для каждого пикселя определяют значение нормализованного разностного вегетационного индекса (WDRVI);
- на основе значений WDRVI пикселей определяют среднее значение WDRVI, которое назначается в качестве индекса WDRVI с/х полю.
[0030] В другом частном примере осуществления способа дополнительно выполняют этапы, на которых:
- извлекают из второго набора мультиспектральных снимков с/х поля значения облачности пикселей изображения;
- на основе количества облачных пикселей определяют индекс облачности с/х поля.
[0031] В другом частном примере осуществления способа дополнительно выполняют этап, на котором:
- преобразуют полученные значения индексов вегетации, назначенные с/х полю, посредством модели-энкодера в фиксированный вектор.
[0032] В другом частном примере осуществления способа этап определения набора цветовых показателей для с/х поля содержит этапы, на которых: извлекают из полученных данных для каждого пикселя:
- значение интенсивности пикселя в ультра синем диапазоне, полученное при разрешении 60 метров с центральной длиной волны 443 нанометров;
- значение интенсивности пикселя в синем диапазоне, полученное при разрешении 10 метров с центральной длиной волны 490 нанометров;
- значение интенсивности пикселя в зеленом диапазоне, полученное при разрешении 10 метров с центральной длиной волны 560 нанометров;
- значение интенсивности пикселя в красном диапазоне, полученное при разрешении 10 метров с центральной длиной волны 665 нанометров;
- значение интенсивности пикселя в видимом и ближнем и инфракрасном свете (NIR), полученное при разрешении 20 метров с центральной длиной волны 705 нанометров;
- значение интенсивности пикселя в видимом и ближнем и инфракрасном свете (NIR), полученное при разрешении 20 метров с центральной длиной волны 740 нанометров;
- значение интенсивности пикселя в видимом и ближнем и инфракрасном свете (NIR), полученное при разрешении 20 метров с центральной длиной волны 783 нанометров;
- значение интенсивности пикселя в видимом и ближнем и инфракрасном свете (NIR), полученное при разрешении 10 метров с центральной длиной волны 842 нанометров;
- значение интенсивности пикселя в видимом и ближнем и инфракрасном свете (NIR), полученное при разрешении 120 метров с центральной длиной волны 865 нанометров;
- значение интенсивности пикселя в коротковолновом инфракрасном свете (SWIR), полученное при разрешении 60 метров с центральной длиной волны 940 нанометров;
- значение интенсивности пикселя в коротковолновом инфракрасном свете (SWIR), полученное при разрешении 60 метров с центральной длиной волны 1375 нанометров;
- значение интенсивности пикселя в коротковолновом инфракрасном свете (SWIR), полученное при разрешении 20 метров с центральной длиной волны 1610 нанометров;
- значение интенсивности пикселя в коротковолновом инфракрасном свете (SWIR), полученное при разрешении 20 метров с центральной длиной волны 2190 нанометров;
- значения облачности пикселей изображения с/х поля;
- на основе извлеченных для каждого пикселя упомянутых значений цветовых показателей определяют средние значения цветовых показателей, которые назначаются в качестве набора цветовых показателей с/х полю для каждого мультиспектрального снимка с/х поля во втором наборе;
- преобразуют значения набора цветовых показателей, полученные на предыдущем этапе, посредством модели-энкодера в фиксированный вектор.
[0033] В другом частном примере осуществления способа этап определения погодных данных за заданный период времени для с/х поля содержит этапы, на которых:
- получают координаты метеостанций, от которых были получены погодные данные;
- определяют координаты с/х поля;
- назначают с/х полю погодные данные, полученные методом триангуляции на основе координат с/х поля и координат метеостанций;
- преобразуют значения, полученные на предыдущем этапе, посредством модели-энкодера в фиксированный вектор.
[0034] В другом частном примере осуществления способа этап определения погодных данных за заданный период времени для с/х поля содержит этапы, на которых:
- получают координаты метеостанций, от которых были получены погодные данные;
- определяют координаты с/х поля;
- сравнивают координаты с/х поля с координатами метеостанций и назначают с/х полю погодные данные ближайшей метеостанции.
- преобразуют значения погодных данных за заданный период времени, полученные на предыдущем этапе, посредством модели-энкодера в фиксированный вектор
[0035] В другом предпочтительном варианте осуществления заявленного решения представлено устройство определения вида с/х культуры, размещенной на поле, содержащее по меньшей мере одно вычислительное устройство и по меньшей мере одно устройство памяти, содержащее машиночитаемые инструкции, которые при их исполнении по меньшей мере одним вычислительным устройством выполняют вышеуказанный способ.
КРАТКОЕ ОПИСАНИЕ ЧЕРТЕЖЕЙ
[0036] Признаки и преимущества настоящего технического решения станут очевидными из приводимого ниже подробного описания изобретения и прилагаемых чертежей, на которых:
[0037] На Фиг. 1 - представлен пример данных, характеризующих динамику изменения нормализированного индекса вегетации (NDVI) для заданного с/х поля, и схематично изображен процесс преобразования информации в вектор фиксированного размера.
[0038] На Фиг. 2 - представлен пример архитектуры нейронной сети модели энкодера.
[0039] На Фиг. 3 - представлена схема процесса дообучения модели определения урожайности.
[0040] На Фиг. 4 - представлен пример диаграммы потоков данных.
[0041] На Фиг. 5 - представлен пример общего вида системы обработки данных.
[0042] На Фиг. 6 - представлен пример общего вида вычислительного устройства.
ОСУЩЕСТВЛЕНИЕ ИЗОБРЕТЕНИЯ
[0043] Ниже будут описаны понятия и термины, необходимые для понимания данного технического решения.
[0044] В данном техническом решении под системой подразумевается, в том числе компьютерная система, ЭВМ (электронно-вычислительная машина), ЧПУ (числовое программное управление), ПЛК (программируемый логический контроллер), компьютеризированные системы управления и любые другие устройства, способные выполнять заданную, четко определенную последовательность операций (действий, инструкций).
[0045] Под устройством обработки команд подразумевается электронный блок, вычислительное устройство, либо интегральная схема (микропроцессор), исполняющая машинные инструкции (программы).
[0046] Устройство обработки команд считывает и выполняет машинные инструкции (программы) с одного или более устройств хранения данных. В роли устройства хранения данных могут выступать, но не ограничиваясь, жесткие диски (HDD), флеш-память, ПЗУ (постоянное запоминающее устройство), твердотельные накопители (SSD), оптические приводы.
[0047] Вычислительное устройство - счетно-решающее устройство, автоматически выполняющее одну какую-либо математическую операцию или последовательность их с целью решения одной задачи или класса однотипных задач (Большая советская энциклопедия. - М.: Советская энциклопедия. 1969- 1978.).
[0048] Программа - последовательность инструкций, предназначенных для исполнения устройством управления вычислительной машины или устройством обработки команд.
[0049] Программный модуль - программа или отдельная ее функциональная часть, рассматриваемая как единое целое в контекстах хранения, замены, трансляции, объединения с другими программными модулями и ее загрузки в оперативную память ЭВМ.
[0050] База данных (БД) - совокупность данных, организованных в соответствии с концептуальной структурой, описывающей характеристики этих данных и взаимоотношения между ними, причем такое собрание данных, которое поддерживает одну или более областей применения (ISO/IEC 2382:2015, 2121423 «database»).
[0051] Сигнал - материальное воплощение сообщения для использования при передаче, переработке и хранении информации.
[0052] Интенсивность - скалярная физическая величина, количественно характеризующая мощность, переносимую волной в направлении распространения.
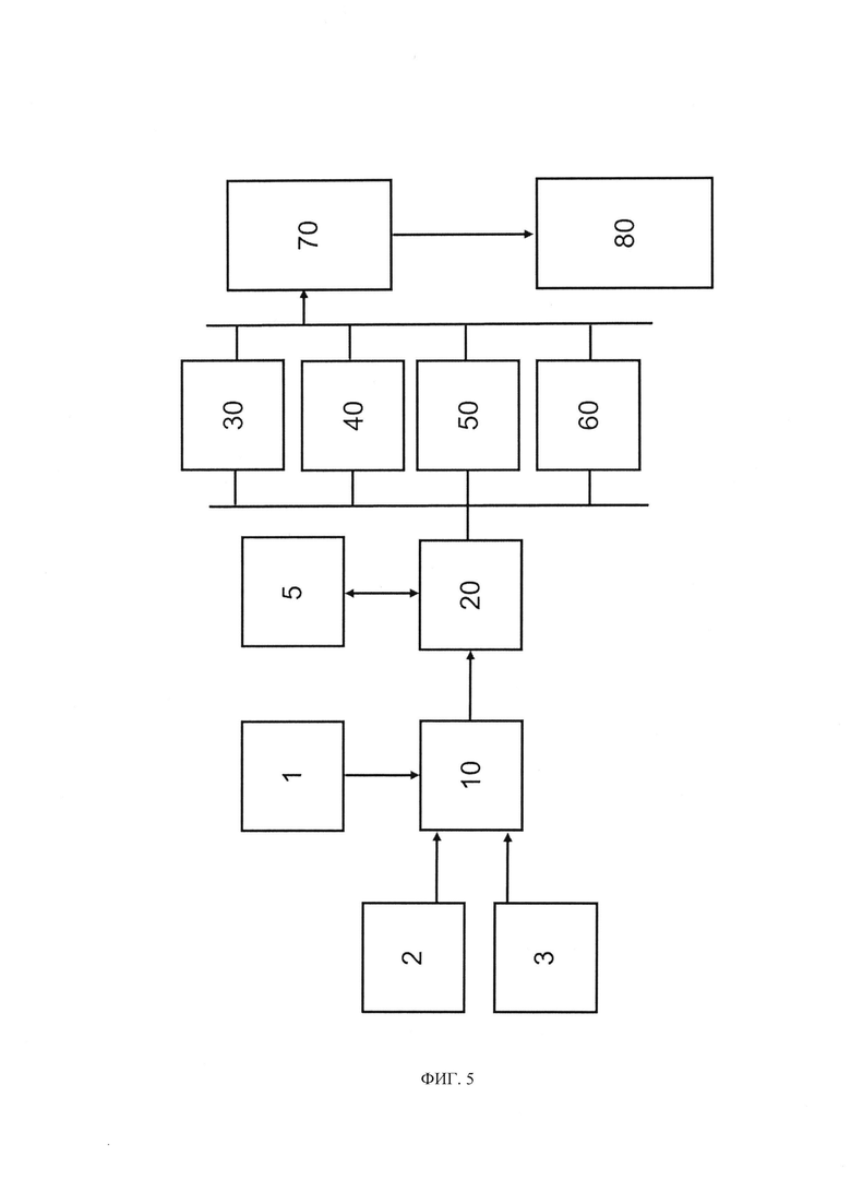
[0053] В соответствии со схемой, приведенной на Фиг. 5, система обработки данных содержит:
- систему 1 получения мультиспектральных снимков для определения на основе данных снимков значений поляризации света;
- систему 2 получения мультиспектральных снимков для определения на основе данных снимков значений интенсивности пикселей в различных спектрах;
- систему 3 определения погодных данных;
- устройство 5 пользователя;
- модуль 10 подготовки данных;
- модуль 20 управления данными;
- модуль 30 определения индексов вегетации с/х поля;
- модуль 40 определения индексов поляризации;
- модуль 50 определения спектральных характеристик;
- модуль 60 определения погодных данных;
- модуль 70 построения численных представлений;
- модуль 80 определения вида с/х культуры поля.
[0054] Система 1 получения мультиспектральных снимков может быть реализована на базе по меньшей мере одного сервера, выполненного с возможностью получения мультиспектральных снимков с по меньшей мере одного спутника. Например, в качестве по меньшей мере одного спутника могут быть использованы спутники из группировки спутников Sentinel-1 (https://sentinel.esa.int/web/sentinel/missions/sentinel-1). Sentinel-1 - это серия спутников наблюдения Земли, разработанная Европейским космическим агентством. Система 1 не ограничена заданной группировкой спутников и может использовать данные аналогичных группировок в качестве альтернативы.
[0055] Система 2 получения мультиспектральных снимков может быть реализована на базе по меньшей мере одного сервера, выполненного с возможностью получения мультиспектральных снимков с по меньшей мере одного спутника. Например, в качестве по меньшей мере одного спутника могут быть использованы спутники из группировки спутников Sentinel-2 (https://sentinel.esa.int/web/sentinel/missions/sentinel-2). Sentinel-2 - это миссия по наблюдению за Землей от программы Copernicus, которая систематически получает оптические изображения с высоким пространственным разрешением (от 10 до 60 м) над сушей и прибрежными водами. Система 2 не ограничена заданной группировкой спутников и может использовать данные аналогичных группировок в качестве альтернативы.
[0056] Система 3 определения погодных данных может быть реализован на базе локальных метеорологических станций или спутников, предназначены для сбора данных о погоде.
[0057] Модуль 20 управления данными может быть реализован на базе по меньшей мере одного вычислительного устройства, выполненного с возможностью обмена данными с устройством 5 пользователя и управления работой модулей системы обработки данных.
[0058] Модуль 30 определения индексов вегетации с/х поля может быть реализован на базе вычислительного устройства, выполненного с возможностью получения мультиспектральных снимков для определения индексов вегетации для каждого отдельного с/х поля.
[0059] Модуль 40 определения индексов поляризации может быть реализован на базе вычислительного устройства, выполненного с возможностью получения мультиспектральных снимков для определения индексов поляризации для каждого отдельного с/х поля.
[0060] Модуль 50 определения спектральных характеристик может быть реализован на базе вычислительного устройства, выполненного с возможностью получения мультиспектральных снимков для определения спектральных характеристик для каждого отдельного с/х поля.
[0061] Модуль 60 обработки погодных данных может быть реализован на базе вычислительного устройства, выполненного с возможностью определения погодных данных для каждого отдельного поля.
[0062] Модуль 70 построения численных представлений может быть реализован на базе вычислительного устройство и содержать модель-энкодер, заранее обученную на обучающем наборе данных для формирования фиксированных векторов заданной длины. Посредством данного модуля могут быть получены численные представления из наблюдаемого ряда данных. Численное представление - это математическое отображение ряда данных, набора характеристик или любой дискретной структуры в вектор заданного фиксированного размера. Считается, что такое сжатое представление содержит в себе всю необходимую информацию, описывающую и отличающую объект, по которому оно было построено. Примером такого отображения может быть представление наблюдаемой динамики нормализованного индекса вегетации (NDVI) в вектор, состоящий из 8 значений. Пример показан на Фиг. 1.[0063] Нейронная сеть энкодер.
Для того чтобы преобразовать динамику индексов в вектор фиксированной длины, то есть получить численное представление, используется обученная модель-энкодер. Модель-энкодер - это нейронная сеть, обученная таким образом, что она способна воссоздавать первичную последовательность данных из вектора фиксированной длины. Архитектура нейронной сети представлена на Фиг. 2. В качестве конкретной имплементации нейронная сеть энкодер может состоять из двух слоев LSTM (Long short-term memory), которые оперируют последовательностями данных, и слоя с фиксированным состоянием между ними. Параметры нейронной сети подбираются таким образом, что она способна восстановить входную последовательность из фиксированного состояния. При этом фиксированное состояние входной последовательности и является ее численным представлением.
[0064] Построение численных представлений из индексов вегетации.
В сельском хозяйстве широко применяются различные вегетационные индексы, отражающие состояние сельскохозяйственных насаждений.
Численные представления из индексов вегетации возможно получить на основе информации, которая содержится, например, в снимках группы спутников Sentinel-2. Спектральная характеристика может включать: VIR - представляет из себя видимый инфракрасный спектр, NIR - представляет собой ближний инфракрасный спектр, SWIR - коротковолновый инфракрасный спектр. В представленном решении используются следующие индексы:
1. Облачность - доля облачных пикселей внутри поля. Информация об облачном покрытии снимков хранится в метаданных снимка.
2. Нормализованный вегетационный индекс NDVI - индекс для количественной оценки зеленой растительности. Диапазон значений NDVI составляет от -1 до 1. Отрицательные значения NDVI соответствуют воде. Значения, близкие к нулю, обычно соответствуют бесплодным участкам из камней, песка или снега. Низкие положительные значения соответствуют кустарникам и пастбищам (приблизительно от 0.2 до 0.4), а высокие значения относятся к влажным тропическим лесам умеренного климата.
3. Разностный вегетационный индекс DVI - индекс, различающий почву и растительность. Не учитывает разницу между отражательной способностью и яркостью, вызванную атмосферными эффектами и тенями.
4. Усовершенствованный вегетационный индекс Evi - индекс, который использует синюю область отражения для корректировки фоновых сигналов почвы и уменьшения атмосферных воздействий. Диапазон значений EVI от -1 до 1, при здоровой растительности обычно от 0,20 до 0,80.
5. Индекс глобального мониторинга окружающей среды Gemi - этот нелинейный индекс растительности используется для глобального мониторинга окружающей среды по спутниковым снимкам. Направлен на исправление атмосферных эффектов. Похож на индекс NDVI, но менее чувствителен к атмосферным воздействиям.
6. Индекс зеленой растительности, стойкой к влиянию атмосферы Gari - этот индекс более чувствителен к широкому диапазону концентраций хлорофилла и менее чувствителен к атмосферным воздействиям в сравнении с NDVI.
7. Индекс зеленой разницы в растительности GDVI - индекс был изначально разработан с использованием цветной инфракрасной фотографии для прогнозирования потребности в азоте для кукурузы.
8. Индекс зелености листьев GLI - значения GLI варьируются от -1 до 1. Отрицательные значения представляют собой почву и неживые свойства, в то время как положительные значения представляют зеленые листья и стебли.
9. Оптимизированный индекс почвенной растительности GOSAVI - этот индекс был изначально разработан с использованием цветной инфракрасной фотографии для прогнозирования потребности в азоте для кукурузы. Данный индекс похож на OSAVI, но заменяет зеленую полосу на красную.
10. Почвенный индекс зелености GSAVI - этот индекс был изначально разработан с использованием цветной инфракрасной фотографии для прогнозирования потребности в азоте для кукурузы. Данный индекс похож на SAVI, но заменяет зеленую полосу на красную.
11. Инфракрасный вегетационный индекс IPVI - данный индекс по функционалу такой же, как NDVI, но в вычислительном отношении быстрее. Значения варьируются от 0 до 1.
12. Индекс листовой поверхности LAI - этот индекс используется для оценки лиственного покрова, а также для прогнозирования роста и урожайности сельскохозяйственных культур.
13. Модифицированный нелинейный вегетационный индекс MNLI - этот индекс является усовершенствованием нелинейного индекса (NLI). Включает в себя индекс растительности, скорректированный на почву (SAVI), для учета почвенного фона. ENVI использует значение поправочного коэффициента фона (L), равное 0.5.
14. Модифицированный индекс растительности с коррекцией по почве MSAVI2 -этот индекс является более простой версией индекса MSAVI. Улучшает индекс растительности, скорректированный на почву (SAVI). Это позволяет снизить шум почвы и увеличить динамический диапазон сигнала растительности. MSAVI2 основан на индуктивном методе, который не использует постоянное значение L для выделения здоровой растительности.
15. Нелинейный вегетационный индекс NLI - данный индекс предполагает, что взаимосвязь между многими индексами растительности и биофизическими параметрами поверхности является нелинейной. Он линеаризует отношения с параметрами поверхности, которые имеют тенденцию быть нелинейными.
16. Индекс растительности с оптимизированном учетом почвы OSAVI - этот индекс основан на индексе растительности с поправкой на почву (SAVI). Он использует стандартное значение 0.16 для поправочного коэффициента фона навеса. Этот индекс лучше всего использовать на участках с относительно редкой растительностью, где почва видна сквозь полог.
17. Перенормированный разностный вегетационный индекс RDVI - этот индекс использует разницу между длинами волн ближнего инфракрасного и красного, а также NDVI, чтобы выделить здоровую растительность.
18. Почвенный вегетационный индекс SAVI - индекс представляет собой метод преобразования, который сводит к минимуму влияние яркости почвы со стороны спектральных индексов растительности с использованием длин волн красного и ближнего инфракрасного (БИК) диапазона.
19. Трансформированный разностный вегетационный индекс TDVI - этот индекс полезен для мониторинга растительного покрова в городской среде.
20. Триангулярный вегетационный индекс TGI - в данном индексе λ представляют собой центральные длины волн соответствующих полос, ρ представляют собой значения пикселей этих полос. Индекс TGI сильно коррелирует с содержанием хлорофилла в листьях. Значения TGI положительны, когда коэффициент отражения зеленого больше, чем линия между красной и синей вершинами. Это соответствует зеленой растительности. TGI отрицателен, когда коэффициент отражения зеленого меньше линии между красной и синей вершинами. Это соответствует таким особенностям, как красные почвы.
21. Видимый атмосферостойкий вегетационный индекс VARI - этот индекс основан на ARVI и используется для оценки доли растительности в сцене с низкой чувствительностью к атмосферным воздействиям.
22. Нормализованный разностный вегетационный индекс WDRVI - этот индекс аналогичен NDVI, однако в нем используется весовой коэффициент а, чтобы уменьшить несоответствие между вкладом сигналов ближнего инфракрасного и красного в NDVI. WDRVI особенно эффективен в сценах с плотностью растительности от умеренной до высокой, когда NDVI превышает 0.6.
Для каждого поля в рамках Технологии считается каждый из вышеприведенных индексов с помощью Модуля 30. Индексы считаются для каждого пикселя отдельно, далее значения индексов усредняются внутри каждого поля. Таким образом, для каждого поля - для которого проводится предсказание - определяются заданные индексы для каждого из доступных мультиспектральных снимков. Набор индексов считается, начиная с 1 сентября, по момент, когда производится классификация. Например, для определения того, какая сельскохозяйственная культура растет на поле на момент 21 июля 2021 года, индексы считаются с 1 сентября 2020 года по 21 июля 2021 года. На вход Модулю 30 подаются снимки, например, с группы спутников Sentinel-2. Каждый снимок представляет из себя один из 12 спектральных каналов для выбранной области. Далее, используя необходимые спектральные каналы, становится возможным для каждого пикселя посчитать вегетационные индексы.
[0065] Соответственно, последовательности из 22 индексов на каждый из доступных дней кодируются в рамках Технологии в фиксированный вектор длины 64. При этом используется модель-энкодер, которая обучена на данных вегетационных индексов за весь доступный период наблюдения. Таким образом, по результатам кодирования данных вегетационных индексов, для каждого сельскохозяйственного поля получается вектор размерности 64, отражающий динамику вегетации.
[0066] Построение численных представлений на основе SAR каналов.
В качестве конкретной имплементации для получения каналов SAR (Synthetic Aperture Radar) использовалась группировка спутников Sentinel-1. Sentinel-1 может собирать несколько разных изображений из одной и той же серии импульсов, используя свою антенну для одновременного приема определенных поляризаций. Sentinel-1 - это система, построенная по принципу радиолокационного синтезирования апертуры с двойной поляризацией и сохранением фазы. Он может передавать сигнал либо с горизонтальной (Н), либо с вертикальной (V) поляризацией, а затем принимать сигнал как с Н, так и с V-поляризацией. Объекты на земле имеют отличительные сигнатуры поляризации, отражающие разные поляризации с разной интенсивностью и преобразующие одну поляризацию в другую. Например, объемные рассеиватели (например, полог леса) обладают другими поляризационными свойствами, нежели поверхностные рассеиватели (например, поверхность моря).
В рамках Технологии используются следующие индексы:
1. VH поляризация;
2. Стандартное отклонение VH поляризации для пикселей внутри поля;
3. VV поляризация;
4. Стандартное отклонение W поляризации для пикселей внутри поля;
5. Угол падения луча радиолокационного синтезирования апертуры
6. Стандартное отклонение угла падения луча радиолокационного синтезирования апертуры для пикселей внутри поля. Для каждого поля в рамках Технологии считается каждый из вышеприведенных показателей. Показатели считаются для каждого пикселя отдельно, далее значения индексов усредняются внутри каждого поля. Таким образом, для каждого поля - для которого проводится классификация - определяются заданные параметры для каждого из доступных мультиспектральных снимков. Набор параметров считается, начиная с 1 сентября, по момент, когда производится классификация. Например, для определения того, какая сельскохозяйственная культура растет на поле на момент 21 июля 2021 года, параметры считаются с 1 сентября 2020 года по 21 июля 2021 года.
На вход Модулю 40 подаются снимки группы спутников Sentinel-1, в каждом из которых присутствует соответствующая информация по VH поляризации, VV поляризации и по углу падения луча радиолокационного синтезирования апертуры. Далее с помощью формулы, представленной выше, Модуль 40 считает соответствующие стандартные отклонения. Данные показатели усредняются для каждого поля. В итоге получается соответствие численных показателей и соответствующих им полей.
[0067] Последовательности из 6 параметров на каждый из доступных дней кодируются в рамках Технологии в фиксированный вектор длины 16. При этом используется модель-энкодер, которая обучена на этих параметрах за весь доступный период наблюдения. Таким образом, по результатам кодирования параметров, для каждого сельскохозяйственного поля получается вектор размерности 16, отражающий динамику вегетации.
[0068] Построение численных представлений на основе оптических каналов.
В качестве конкретной имплементации для получения оптических каналов использовалась группа спутников Sentinel-2. Sentinel-2 оснащен мультиспектральным тепловизором (MSI). Этот датчик обеспечивает 13 спектральных диапазонов с размером пикселя от 10 до 60 метров. Нет гарантий, что перечисленные выше индексы вегетации хранят в себе всю важную информацию из данных спутника Sentinel-2, поэтому в рамках Технологии используются еще и первичные каналы. В рамках Технологии используются следующие каналы:
1. Ультрасиний диапазон (VIR), центральная длина волны - 443 нанометров.
2. Синий диапазон (VIR), центральная длина волны - 490 нанометров.
3. Зеленый диапазон (VIR), центральная длина волны - 560 нанометров.
4. Красный диапазон (VIR), центральная длина волны - 665 нанометров.
5. Видимый и ближний инфракрасный свет (NIR), центральная длина волны - 705 нанометров.
6. Видимый и ближний инфракрасный свет (NIR), центральная длина волны - 740 нанометров.
7. Видимый и ближний инфракрасный свет (NIR), центральная длина волны - 783 нанометра.
8. Видимый и ближний инфракрасный свет (NIR), центральная длина волны -842 нанометра.
9. Видимый и ближний инфракрасный свет (NIR), центральная длина волны - 865 нанометров.
10. Коротковолновый инфракрасный свет (SWIR), центральная длина волны - 940 нанометров.
11. Коротковолновый инфракрасный свет (SWIR), центральная длина волны - 1375 нанометров.
12. Коротковолновый инфракрасный свет (SWIR), центральная длина волны - 1610 нанометров.
13. Коротковолновый инфракрасный свет (SWIR), центральная длина волны - 2190 нанометров.
14. Полоса битовой маски с информацией о маске облаков.
Для каждого поля в рамках Технологии считается каждый из вышеприведенных показателей. Показатели считаются для каждого пикселя отдельно, далее значения индексов усредняются внутри каждого поля. Таким образом, для каждого поля -для которого проводится классификация - определяются заданные параметры для каждого из доступных мультиспектральных снимков. Набор параметров считается, начиная с 1 сентября, по момент, когда производится классификация. Например, для определения того, какая сельскохозяйственная культура растет на поле на момент 21 июля 2021 года, параметры считаются с 1 сентября 2020 года по 21 июля 2021 года.
На вход Модулю 50 подаются снимки в различном разрешении и в разных каналах. Всего на один и тот же участок Земли скачивается 14 различных каналов, то есть на один и тот же участок приходится 14 различных снимков с соответствующими каналами.
Последовательности из 14 параметров на каждый из доступных дней кодируются в рамках Технологии в фиксированный вектор длины 64. При этом используется модель-энкодер, которая обучена на этих параметрах за весь доступный период наблюдения. Таким образом, по результатам кодирования параметров, для каждого сельскохозяйственного поля получается вектор размерности 64, отражающий динамику вегетации.
[0069] Построение численных представлений из погодных данных.
В рамках Технологии используются данные с локальных метеорологических станций, однако могут использоваться и данные, полученные со спутников. В общем случае может применяться метод триангуляции для соотношения полей и погодных данных с метеостанций. В конкретном случае, ряд погодных данных для заданного сельскохозяйственного поля определяется выбором ближайшей точки с доступными метеоданными с помощью Модуля 60. После построения соответствия между рассматриваемыми полями и доступными метеостанциями с помощью функционала Модуля 60, происходит процесс получения погодных данных для каждого поля с соответствующей ему метеостанции. Пример, доступны данные с трех метеостанций: А, В и С.Для заданного сельскохозяйственно поля X географически ближайшей метеостанцией является метеостанция В. Таким образом, погодные данные для сельскохозяственного поля используются с метеостанции В.
В рамках Технологии используются следующие погодные данные:
1. атмосферное давление;
2. относительная влажность воздуха;
3. скорость ветра;
4. порывы ветра;
5. точка росы;
6. минимальная температура почвы;
7. минимальная температура воздуха;
8. средняя температура воздуха;
9. максимальная температура воздуха;
10. стандартное отклонение температуры воздуха;
11. осадки;
12. высота снежного покрова.
Стандартное отклонение величины X считается по следующей формуле:
Для подсчета стандартного отклонения температуры воздуха xj представляет из себя одно измерение температуры воздуха за выбранный период времени. μ же представляет из себя среднее значение всех измерений температур воздуха за данный период времени. N - количество таких измерений за данный период времени.
Последовательности из 11 погодных параметров на каждый из доступных дней кодируются в рамках Технологии в фиксированный вектор длины 32. При этом используется модель-энкодер, которая обучена на погодных параметрах за весь доступный период наблюдения. На вход Модулю 70 поступают погодные данные, которые в дальнейшем преобразовываются Модулем 70 в вектор, характеризующий погодные данные для рассматриваемого поля. Таким образом, по результатам кодирования погодных параметров, для каждого сельскохозяйственного поля получается вектор размерности 32, отражающий динамику погоды.
[0070] Модуль 80 определения вида с/х культуры поля может быть реализован на базе вычислительного устройство и содержать:
- модуль обучения модели предсказания вида сельскохозяйственных культур. Данный модуль включает набор программного обеспечения для обучения модели предсказания вида сельскохозяйственных культур.
- модуль получения предсказаний. Данный модуль включает набор программного обеспечения для получения предсказаний по заданным полям. По результатам работы для каждого поля определяется вид сельскохозяйственной культуры на определенный год сбора урожая.
[0071] Модуль обучения модели предсказания вида с/х культур.
Отличительной чертой Технологии является то, что в рамках нее реализовано автоматическое дообучение модели определения вида сельскохозяйственных культур. При единократном обучении возникает проблема ее переносимости и деградации качества со временем. Пример - это невозможность точных прогнозов на регионах, по которым не было обучающих данных, которые существенно отличаются по условиям вегетации сельскохозяйственных культур, погоды и технологии возделывания почвы.
Процесс дообучения в Модуле 70 происходит посредством загрузки дополнительных данных в директорию, в которой изначально хранятся все данные для обучения. Далее при запуске повторного обучения модели Модуля 80 новые загруженные данные будут автоматически добавлены в новую конечную обучающую выборку Модуля 70.
[0072] Решение, выдвинутое в рамках Технологии, заключается в постоянном дообучении моделей при появлении новых данных. С помощью программного обеспечения становится возможным эффективно проводить дообучение моделей и, таким образом поддерживать качество предсказаний. На Фиг. 3 показан схематично механизм дообучения модели определения вида с/х культур для определенных полей. При появлении новых доступных данных они добавляются в общий корпус обучающих данных и модель обучается заново. По итогам такого дообучения повышается способность модели к генерализации.
[0073] Обучение моделей.
Обучение моделей производится с использованием следующих данных:
1. численные представления индексов вегетации;
2. численные представления данных, полученных от SAR каналов;
3. численные представления данных, полученных от оптических каналов;
4. численные представления погодных данных;
Из всех данных формируется обучающий корпус, который используется для построения модели определения вида сельскохозяйственной культуры. Процесс обучения представляет из себя итеративную оптимизацию с целью получить минимальную ошибку на тренировочных данных. Обучение проводится таким образом, модель способна определять сельскохозяйственную культуру в любой момент времени по ходу посевного сезона. Это достигается включением в обучающий корпус так же примеров, которые урезаны по составу кодируемых значений. Пример, в корпус включаются данные в которых все последовательности посчитаны не по конец сезона, а по 1 мая, по 1 июня и так далее.
[0074] Модуль получения предсказаний.
Модуль получения предсказаний представляет из себя набор программного обеспечения, который по подготовленным данным определяет вероятности размещения на определенном поле сельскохозяйственных видов культур. В дальнейшем, на основе этих вероятностей, выбирается культура с наибольшим значением, которая и ставиться в соответствие рассматриваемому полю. Модуль использует следующие данные:
1. численные представления индексов вегетации;
2. численные представления данных, полученных от каналов SAR;
3. численные представления данных, полученных от оптических каналов;
4. численные представления погодных данных;
Предобработка и получение данных происходит в соответствии с модулями 30, 40, 50, и 60 соответственно. Все данные получаются для определенного набора полей, которые подаются на вход. Для каждого такого поля известны его координаты. Далее предобработанные данные соединяются в единый датафрейм по времени получения наблюдений. После предобработки Модуль 70 формирует готовый датафрейм с названием полей и соответствующими им данными. Этот датафрейм поступает на вход модели Модуля 80 для прогнозирования вида сельскохозяйственных культур для полей.
На выходе формируются значения, с помощью которых определяется к какому виду культуры относится рассматриваемое поле, например, на основе максимального значения вероятности размещения на поле с/х культуры.
[0075] Диаграмма потоков данных.
Диаграмма потоков данных с описанием формата и типа информации на каждом шаге приведена на Рисунке 4. Пошагово используются следующие форматы и типы данных:
1. Оператор передает всю информацию по сельскохозяйственным полям в формате csv файлов на вход модуля построения численных представлений.
2. По результатам кодирования формируются данные с численными представлениями индексов, погоды, каналов и пр.
3. Модуль получения предсказаний, с помощью обученной модели, определяет вероятность размещения сельскохозяйственного вида культуры для каждого отдельного поля. В дальнейшем, полю присваивается культура с наибольшим значением вероятности. Результаты работы формируются для оператора в файле формата csv.
[0076] Система обработки данных работает следующим образом.
[0077] На первом этапе работы системы обработки данных модуль 20 управления данными получает запрос на определение вида сельскохозяйственной культуры. Упомянутый запрос может быть направлен, например, посредством устройства 5 пользователя, которое может представлять собой портативный или стационарный компьютер, телефон, смартфон, планшет или прочее вычислительное устройство, оснащенное проводными и/или беспроводными средствами связи, предназначенными для обмена данными с упомянутым модулем 20.
[0078] Для формирования запроса на определение вида сельскохозяйственной культуры для определенного поля модуль 20 управления данными, после обращения к нему устройства 5, может предоставить доступ к информации о наборе с/х полей, для которых может быть определен вид сельскохозяйственной культуры. Например, упомянутая информация о наборе с/х полей может быть представлена пользователю устройства 5 в графическом интерфейсе пользователя, в котором пользователь также может выбрать по меньшей мере одно интересующее пользователя с/х поле, для которого необходимо определить вид сельскохозяйственной культуры.
[0079] В альтернативном варианте реализации представленного решения пользователь устройства 5 может сформировать текстовый файл и указать в нем координаты по меньшей мере одного с/х поля, для которого следует определить вид сельскохозяйственной культуры, после чего устройством 5 будет сформирован запрос на определение вида с/х культуры поля, содержащий упомянутый текстовый файл. Дополнительно в запрос на определение урожайности с/х поля пользователем устройства 5 могут быть включены данные, характеризующие историю севооборота, содержащие информацию о видах культур, которые были засажены на данном поле.
[0080] Соответственно, запрос на определение вида сельскохозяйственной культуры для определенного поля, полученный модулем 20 управления данными, может содержать идентификатор (ID) с/х поля. Упомянутый модуль 20 извлекает из полученного запроса ID с/х поля и обращается к БД 10 для извлечения данных, относящихся к упомянутому ID с/х поля. В частности, упомянутый модуль 20 извлекает:
- координаты с/х поля;
- координаты центра с/х поля;
- первый набор мультиспектральных снимков за заданный разработчиком модуля 20 период времени, причем каждый мультиспектральный снимок с/х поля содержит значения поляризации света, в частности значения VH поляризации, VV поляризации и угла падения луча радиолокационного синтезирования апертуры;
- второй набор мультиспектральных снимков за заданный разработчиком модуля 20 период времени, причем каждый мультиспектральный снимок с/х поля содержит значения интенсивности пикселей в видимом инфракрасном спектре, ближнем инфракрасном спектре и коротковолновом инфракрасном спектре, а также значения облачности пикселей изображения, которые могут быть представлены, например, в виде бинарной маски, значения которой указывают, является ли пиксель с/х поля облачным или нет;
- индексы влагосодержания почвы за заданный разработчиком модуля 20 период времени, привязанные к координатам, в которых проводилось измерение влагосодержания почвы, например, в слое 7-28 см;
- погодные данные с метеостанций за заданный разработчиком модуля 20 период времени, привязанные к координатам метеостанций, включающие показатели: атмосферного давления; относительной влажности воздуха; скорости ветра; порывов ветра; точки росы; минимальной температуры почвы; минимальной температуры воздуха; средней температуры воздуха; максимальной температуры воздуха; стандартного отклонения температуры воздуха; осадков; высоты снежного покрова.
[0081] Далее второй набор мультиспектральных снимков с/х поля направляется упомянутым модулем 20 в модуль 30 определения индексов вегетации с/х поля, который на основе полученных данных мультиспектральных снимков определяет для каждого снимка набор индексов вегетации с/х поля. Количество индексов вегетации, входящих в упомянутый набор, может быть заранее задано разработчиком модуля 30. Набор индексов вегетации с/х поля для каждого мультиспектрального снимка с/х поля из второго набора определяется следующим образом.
[0082] Для определения индекса облачности с/х поля упомянутый модуль 30 извлекает из полученных данных мультиспектрального снимка значения облачности пикселей изображения, после чего на основе количества облачных пикселей определяет упомянутый индекс облачности с/х поля, например, как отношение количества облачных пикселей к общему к количеству пикселей с/х поля.
[0083] Для определения нормализованного вегетационного индекса (NDVI) упомянутый модуль 30 для каждого пикселя извлекает из полученных данных мультиспектрального снимка значение интенсивности пикселя в ближнем инфракрасном спектре (NIR) и значение интенсивности пикселя в красном диапазоне и на их основе для каждого пикселя определяет значение NDVI. Например, упомянутое значение может быть определено по формуле:
Далее упомянутый модуль 30 на основе значений NDVI пикселей определяет среднее значение NDVI, которое и назначается в качестве индекса NDVI с/х полю.
[0084] Также на основе значения интенсивности пикселя в NIR и значения интенсивности пикселя в красном диапазоне упомянутый модуль 30 определяет значения разностного вегетационного индекса (DVI) для каждого пикселя с/х поля. Например, значение DVI может быть определено по формуле:
DVI=NIR-Red
Далее упомянутый модуль 30 определяет на основе значений DVI пикселей среднее значение DVI, которое и назначается в качестве индекса DVI с/х полю.
[0085] Для определения усовершенствованного вегетационного индекса (EVI) упомянутый модуль 30, помимо значения интенсивности пикселя в NIR и значения интенсивности пикселя в красном диапазоне, также извлекает для каждого пикселя значение интенсивности пикселя в синем диапазоне, после чего на их основе упомянутый модуль 30 для каждого пикселя определяет значение EVI. Например, значение EVI может быть определено по формуле: 
Далее упомянутый модуль 30 определяет на основе значений EVI пикселей среднее значение EVI, которое и назначается в качестве индекса EVI с/х полю.
[0086] Значение индекса глобального мониторинга окружающей среды (Gemi) для каждого пикселя изображения с/х поля упомянутым модулем 30 может быть также определено на основе значения интенсивности пикселя в ближнем инфракрасном спектре (NIR) и значение интенсивности пикселя в красном диапазоне, например, по формуле:
Далее упомянутый модуль 30 на основе значений Gemi пикселей определяет среднее значение Gemi, которое и назначается в качестве индекса Gemi с/х полю.
[0087] Для определения индекса зеленой растительности, стойкой к влиянию атмосферы (Gari), упомянутый модуль 30 для каждого пикселя извлекает из полученных данных мультиспектрального снимка значение интенсивности пикселя в ближнем инфракрасном спектре (NIR), значение интенсивности пикселя в синем диапазоне, значение интенсивности пикселя в зеленом диапазоне и значение интенсивности пикселя в красном диапазоне и на их основе для каждого пикселя определяет значение Gari. Например, упомянутое значение может быть определено по формуле:
Далее упомянутый модуль 30 на основе значений Gari пикселей определяет среднее значение Gari, которое и назначается в качестве индекса Gari с/х полю.
[0088] Для определения индекса зеленой разницы в растительности (GDVI) упомянутый модуль 30 для каждого пикселя извлекает из полученных данных мультиспектрального снимка значение интенсивности пикселя в ближнем инфракрасном спектре (NIR) и значение интенсивности пикселя в зеленом диапазоне и на их основе для каждого пикселя определяет значение GDVI. Например, упомянутое значение может быть определено по формуле:
GDVI=NIR - Green
Далее упомянутый модуль 30 на основе значений GDVI пикселей определяет среднее значение GDVI, которое и назначается в качестве индекса GDVI с/х полю.
[0089] Для определения индекса зелености листьев (GLI) упомянутый модуль 30 для каждого пикселя извлекает из полученных данных мультиспектрального снимка значение интенсивности пикселя в синем диапазоне, значение интенсивности пикселя в зеленом диапазоне и значение интенсивности пикселя в красном диапазоне и на их основе для каждого пикселя определяет значение GLI. Например, упомянутое значение может быть определено по формуле:
Далее упомянутый модуль 30 на основе значений GLI пикселей определяет среднее значение GLI, которое и назначается в качестве индекса GLI с/х полю.
[0090] Для определения оптимизированного индекса почвенной растительности (GOSAVI) упомянутый модуль 30 для каждого пикселя извлекает из полученных данных мультиспектрального снимка значение интенсивности пикселя в ближнем инфракрасном спектре (NIR) и значение интенсивности пикселя в зеленом диапазоне и на их основе для каждого пикселя определяет значение GOSAVI. Например, упомянутое значение может быть определено по формуле:
Далее упомянутый модуль 30 на основе значений GOSAVI пикселей определяет среднее значение GOSAVI, которое и назначается в качестве индекса GOSAVI с/х полю.
[0091] Для определения почвенного индекса зелености (GSAVI) упомянутый модуль 30 для каждого пикселя извлекает из полученных данных мультиспектрального снимка значение интенсивности пикселя в ближнем инфракрасном спектре (NIR) и значение интенсивности пикселя в зеленом диапазоне и на их основе для каждого пикселя определяет значение GSAVI. Например, упомянутое значение может быть определено по формуле:
Далее упомянутый модуль 30 на основе значений GSAVI пикселей определяет среднее значение GSAVI, которое и назначается в качестве индекса GSAVI с/х полю.
[0092] Для определения инфракрасного вегетационного индекса (IPVI) упомянутый модуль 30 для каждого пикселя извлекает из полученных данных мультиспектрального снимка значение интенсивности пикселя в ближнем инфракрасном спектре (NIR) и значение интенсивности пикселя в красном диапазоне и на их основе для каждого пикселя определяет значение IPVI. Например, упомянутое значение может быть определено по формуле:
Далее упомянутый модуль 30 на основе значений IPVI пикселей определяет среднее значение IPVI, которое и назначается в качестве индекса IPVI с/х полю.
[0093] Индекс листовой поверхности (LAI) с/х поля упомянутым модулем 30 может быть определен на основе значения индекса EVI с/х поля, например, по формуле:
LAI=(3.618*EVI-0.118)
[0094] Для определения модифицированного нелинейного вегетационного индекса (MNLI) упомянутый модуль 30 для каждого пикселя извлекает из полученных данных мультиспектрального снимка значение интенсивности пикселя в ближнем инфракрасном спектре (NIR) и значение интенсивности пикселя в красном диапазоне и на их основе для каждого пикселя определяет значение MNLI. Например, упомянутое значение может быть определено по формуле:
где L - значение поправочного коэффициента фона, заданное разработчиком модуля 30, которое может ровняться, например, 0.5.
Далее упомянутый модуль 30 на основе значений MNLI пикселей определяет среднее значение MNLI, которое и назначается в качестве индекса MNLI с/х полю.
[0095] Для определения модифицированного индекса растительности с коррекцией по почве (MSAVI2) упомянутый модуль 30 для каждого пикселя извлекает из полученных данных мультиспектрального снимка значение интенсивности пикселя в ближнем инфракрасном спектре (NIR) и значение интенсивности пикселя в красном диапазоне и на их основе для каждого пикселя определяет значение MSAVI2. Например, упомянутое значение может быть определено по формуле:
Далее упомянутый модуль 30 на основе значений MSAVI2 пикселей определяет среднее значение MSAVI2, которое и назначается в качестве индекса MSAVI2 с/х полю.
[0096] Для определения нелинейного вегетационного индекса (NLI) упомянутый модуль 30 для каждого пикселя извлекает из полученных даны мультиспектрального снимка значение интенсивности пикселя в ближнем инфракрасном спектре (NIR) и значение интенсивности пикселя в красном диапазоне и на их основе для каждого пикселя определяет значение NLI. Например, упомянутое значение может быть определено по формуле:
Далее упомянутый модуль 30 на основе значений NLI пикселей определяет среднее значение NLI, которое и назначается в качестве индекса NLI с/х полю.
[0097] Для определения индекса растительности с оптимизированном учетом почвы (OSAVI) упомянутый модуль 30 для каждого пикселя извлекает из полученных данных мультиспектрального снимка значение интенсивности пикселя в ближнем инфракрасном спектре (NIR) и значение интенсивности пикселя в красном диапазоне и на их основе для каждого пикселя определяет значение OSAVI. Например, упомянутое значение может быть определено по формуле:
Далее упомянутый модуль 30 на основе значений OSAVI пикселей определяет среднее значение OSAVI, которое и назначается в качестве индекса OSAVI с/х полю.
[0098] Для определения перенормированного разностного вегетационного индекса (RDVI) упомянутый модуль 30 для каждого пикселя извлекает из полученных данных мультиспектрального снимка значение интенсивности пикселя в ближнем инфракрасном спектре (NIR) и значение интенсивности пикселя в красном диапазоне и на их основе для каждого пикселя определяет значение RDVI. Например, упомянутое значение может быть определено по формуле:
Далее упомянутый модуль 30 на основе значений RDVI пикселей определяет среднее значение RDVI, которое и назначается в качестве индекса RDVI с/х полю.
[0099] Для определения почвенного вегетационного индекса (SAVI) упомянутый модуль 30 для каждого пикселя извлекает из полученных данных мультиспектрального снимка значение интенсивности пикселя в ближнем инфракрасном спектре (NIR) и значение интенсивности пикселя в красном диапазоне и на их основе для каждого пикселя определяет значение SAVI. Например, упомянутое значение может быть определено по формуле:
Далее упомянутый модуль 30 на основе значений SAVI пикселей определяет среднее значение SAVI, которое и назначается в качестве индекса SAVI с/х полю.
[0100] Для определения трансформированного разностного вегетационного индекса (TDVI) упомянутый модуль 30 для каждого пикселя извлекает из полученных данных мультиспектрального снимка значение интенсивности пикселя в ближнем инфракрасном спектре (NIR) и значение интенсивности пикселя в красном диапазоне и на их основе для каждого пикселя определяет значение TDVI. Например, упомянутое значение может быть определено по формуле:
Далее упомянутый модуль 30 на основе значений TDVI пикселей определяет среднее значение TDVI, которое и назначается в качестве индекса TDVI с/х полю.
[0101] Для определения триангулярного вегетационного индекса (TGI) упомянутый модуль 30 для каждого пикселя извлекает из полученных данных мультиспектрального снимка значение интенсивности пикселя в синем диапазоне, значение интенсивности пикселя в зеленом диапазоне и значение интенсивности пикселя в красном диапазоне и на их основе для каждого пикселя определяет значение TGI. Например, упомянутое значение может быть определено по формуле:
Упомянутые параметры, предназначенные для определения значения TGI, может быть получены известными из уровня техники методами, например, раскрытыми в статье Hunt, Е., С.Daughtry, J. Eitel, and D. Long, "Remote Sensing Leaf Chlorophyll Content Using a Visible Band Index." Agronomy Journal 103, No. 4 (2011): 1090-1099. Далее упомянутый модуль 30 на основе значений TGI пикселей определяет среднее значение TGI, которое и назначается в качестве индекса TGI с/х полю.
[0102] Для определения видимого атмосферостойкого вегетационного индекса (VARI) упомянутый модуль 30 для каждого пикселя извлекает из полученных данных мультиспектрального снимка значение интенсивности пикселя в синем диапазоне, значение интенсивности пикселя в зеленом диапазоне и значение интенсивности пикселя в красном диапазоне и на их основе для каждого пикселя определяет значение VARI. Например, упомянутое значение может быть определено по формуле:
Далее упомянутый модуль 30 на основе значений VARI пикселей определяет среднее значение VARI, которое и назначается в качестве индекса VARI с/х полю.
[0103] Для определения нормализованного разностного вегетационного индекса (WDRVI) упомянутый модуль 30 для каждого пикселя извлекает из полученных данных мультиспектрального снимка значение интенсивности пикселя в ближнем инфракрасном спектре (NIR) и значение интенсивности пикселя в красном диапазоне и на их основе для каждого пикселя определяет значение WDRVI. Например, упомянутое значение может быть определено по формуле:
Далее упомянутый модуль 30 на основе значений WDRVI пикселей определяет среднее значение WDRVI, которое и назначается в качестве индекса WDRVI с/х полю.
[0104] Таким образом, модуль 30 определения индексов вегетации с/х поля для каждого полученного мультиспектрального снимка осуществляет определение и формирование набора индексов вегетации с/х поля, в который включаются все 22 индекса, определенные упомянутым модулем 30 выше.
[0105] Полученные наборы индексов вегетации направляются упомянутым модулем 30 в модуль 70 построения численных представлений.
[0106] Также второй набор мультиспектральных снимков с/х поля направляется упомянутым модулем 20 в модуль 50 определения спектральных характеристик, который на основе полученных данных мультиспектральных снимков определяет для каждого снимка набор цветовых параметров с/х поля. Количество цветовых параметров, входящих в упомянутый набор, может быть заранее задано разработчиком модуля 50. Набор цветовых параметров для каждого снимка из второго набора определяется следующим образом.
[0107] Для определения набора цветовых показателей упомянутый модуль 50 извлекает из полученных данных для каждого пикселя:
- значение интенсивности пикселя в ультра синем диапазоне, полученное при разрешении 60 метров с центральной длиной волны 443 нанометров;
- значение интенсивности пикселя в синем диапазоне, полученное при разрешении 10 метров с центральной длиной волны 490 нанометров;
- значение интенсивности пикселя в зеленом диапазоне, полученное при разрешении 10 метров с центральной длиной волны 560 нанометров;
- значение интенсивности пикселя в красном диапазоне, полученное при разрешении 10 метров с центральной длиной волны 665 нанометров;
- значение интенсивности пикселя в видимом и ближнем и инфракрасном свете (NIR), полученное при разрешении 20 метров с центральной длиной волны 705 нанометров;
- значение интенсивности пикселя в видимом и ближнем и инфракрасном свете (NIR), полученное при разрешении 20 метров с центральной длиной волны 740 нанометров;
- значение интенсивности пикселя в видимом и ближнем и инфракрасном свете (NIR), полученное при разрешении 20 метров с центральной длиной волны 783 нанометров;
- значение интенсивности пикселя в видимом и ближнем и инфракрасном свете (NIR), полученное при разрешении 10 метров с центральной длиной волны 842 нанометров;
- значение интенсивности пикселя в видимом и ближнем и инфракрасном свете (NIR), полученное при разрешении 120 метров с центральной длиной волны 865 нанометров;
- значение интенсивности пикселя в коротковолновом инфракрасном свете (SWIR), полученное при разрешении 60 метров с центральной длиной волны 940 нанометров;
- значение интенсивности пикселя в коротковолновом инфракрасном свете (SWIR), полученное при разрешении 60 метров с центральной длиной волны 1375 нанометров;
- значение интенсивности пикселя в коротковолновом инфракрасном свете (SWIR), полученное при разрешении 20 метров с центральной длиной волны 1610 нанометров;
- значение интенсивности пикселя в коротковолновом инфракрасном свете (SWIR), полученное при разрешении 20 метров с центральной длиной волны 2190 нанометров;
- полоса битовой маски с информацией о маске облаков, представляющей значения облачности пикселей изображения с/х поля, где 1 отвечает за наличие облаков и 0 за отсутствие.
[0108] Далее упомянутый модуль 50 на основе извлеченных для каждого пикселя упомянутых значений цветовых показателей определяет средние значения цветовых показателей, которые назначаются в качестве набора цветовых показателей с/х полю. Соответственно, набор цветовых показателей определяется для каждого снимка из второго набора, после чего полученные наборы цветовых показателей направляются упомянутым модулем 50 в модуль 70 построения численных представлений.
[0109] Первый набор мультиспектральных снимков с/х поля направляется модулем 20 управления данными в модуль 40 определения индексов поляризации, который определяет для каждого мультиспектрального снимка в наборе набор индексов поляризации с/х поля. Количество индексов поляризации, входящих в упомянутый набор, может быть заранее задано разработчиком модуля 40. Набор индексов поляризации с/х поля для каждого снимка в наборе может быть определен следующим образом. В частности, упомянутый модуль 40 извлекает из полученных данных снимка для каждого пикселя с/х поля значения VH поляризации, W поляризации и угла падения луча радиолокационного синтезирования апертуры и на их основе для каждого пикселя определяет:
- значение стандартного отклонения VH поляризации;
- значение стандартного отклонения VV поляризации;
- значение стандартного отклонения угла падения луча радиолокационного синтезирования апертуры.
[0110] Например, для определения значения стандартного отклонения VH поляризации для каждого снимка упомянутый модуль 40 на основе значений VH поляризации каждого пикселя с/х определяет среднее значение VH поляризации. Также упомянутый модуль 40 определяет для каждого снимка на основе значений VV поляризации каждого пикселя с/х - среднее значение W поляризации и на основе значений угла падения луча каждого пикселя с/х - среднее значение угла падения луча радиолокационного синтезирования апертуры
[0111] Далее на основе среднего значения VH поляризации, значения VH поляризации каждого пикселя с/х поля и общего количества пикселей с/х поля упомянутый модуль 40 определяет значение стандартного отклонения VH поляризации. Например, значение стандартного отклонения VH поляризации может быть определено по формуле:
где μ- среднее значение VH поляризации; xi - значение VH поляризации i-ro пикселя в рассматриваемом с/х поле; n - значение общего количества пикселей.
[0112] Аналогичным образом упомянутым модулем 40 могут быть определены:
- значение стандартного отклонения W поляризации на основе среднего значения VH поляризации, значения VH поляризации каждого пикселя с/х поля и общего количества пикселей с/х поля;
- значение стандартного отклонения угла падения луча радиолокационного синтезирования апертуры на основе среднего значения угла падения луча, значения угла падения луча каждого пикселя с/х поля и общего количества пикселей с/х поля.
[0113] Далее упомянутый модуль 40 полученные средние значения VH поляризации, W поляризации, угла падения луча и определенные выше значения отклонений назначает в качестве индексов поляризации с/х полю. Таким образом, модуль 40 определения индексов поляризации для каждого мультиспектрального снимка в наборе осуществляет определение и формирование набора индексов поляризации с/х полю, который включает определенные выше индексы поляризации. Полученные наборы индексов поляризации направляются упомянутым модулем 40 в модуль 70 построения численных представлений.
[0114] Погодные данные с метеостанций за заданный период времени, привязанные к координатам метеостанций, а также координаты с/х поля модуль 20 управления данными передает в модуль 60 определения погодных данных, который сравнивает координаты с/х поля с координатами метеостанций и назначает с/х полю погодные данные ближайшей метеостанции.
[0115] В альтернативном варианте реализации представленного решения упомянутые погодные данные могут быть назначены с/х полю упомянутым модулем 60 посредством обработки данных о координатах с/х поля и координатах метеостанций методом триангуляции. Метод триангуляции широко известен из уровня техники и более подробно не будет описан в настоящей заявке. Назначенные погодные данные за заданный период времени направляются упомянутым модулем 60 в модуль 70 построения численных представлений.
[0116] Полученные модулем 70 построения численных представлений данные преобразуются известными методами в вектора фиксированной длинны, например:
- набор индексов вегетации может быть преобразован в фиксированный вектор размерности 64, отражающий динамику вегетации за заданный период времени;
- набор цветовых показателей может быть преобразован в фиксированный вектор размерности 64, отражающий динамику вегетации за заданный период времени;
- набор индексов поляризации может быть преобразован в фиксированный вектор размерности 16, отражающий динамику вегетации за заданный период времени;
- погодные данные могут быть преобразован в фиксированный вектор размерности 32, отражающий динамику погоды за заданный период времени.
[0117] Полученные векторы модулем 70 направляются в модуль 80 определения вида с/х культуры поля, который на их основе и на основе данных севооборота за предыдущие годы, содержащих информацию о культурах, которые были засажены на данном поле в предыдущие годы, полученных от модуля 20, осуществляет определение вида с/х культуры поля, например, определение вида сельскохозяйственной культуры за год для выбранного пользователем с/х поля. Упомянутые данные севооборота могут быть предоставлены как пользователем Устройства 5, так и извлечены модулем 80 из запроса на определение вида сельскохозяйственной культуры, либо загружены непосредственно разработчиком в модуль 80, либо предоставлены альтернативным известным методом.
[0118] Для определения вида с/х культуры поля упомянутый модуль 80 подает векторы фиксированной длинны, полученные от модуля 70, на вход модели. На выходе модели модуль 80 получает вид с/х культуры поля. Полученное название вида с/х культуры направляется модулем 80 в модуль 20 для его отображения пользователю устройства 5.
[0119] В общем виде (см. Фиг. 6) вычислительное устройство (200) содержит объединенные общей шиной информационного обмена один или несколько процессоров (201), средства памяти, такие как ОЗУ (202) и ПЗУ (203), интерфейсы ввода/вывода (204), устройства ввода/вывода (205), и устройство для сетевого взаимодействия (206).
[0120] Процессор (201) (или несколько процессоров, многоядерный процессор и т.п.) может выбираться из ассортимента устройств, широко применяемых в настоящее время, например, таких производителей, как: Intel™, AMD™™, Apple™, Samsung Exynos™, MediaTEK™, Qualcomm Snapdragon™ и т.п. Под процессором или одним из используемых процессоров в системе (200) также необходимо учитывать графический процессор, например, GPU NVIDIA с программной моделью, совместимой с CUDA, или Graphcore, тип которых также является пригодным для полного или частичного выполнения способа, а также может применяться для обучения и применения моделей машинного обучения в различных информационных системах.
[0121] ОЗУ (202) представляет собой оперативную память и предназначено для хранения исполняемых процессором (201) машиночитаемых инструкций для выполнения необходимых операций по логической обработке данных. ОЗУ (202), как правило, содержит исполняемые инструкции операционной системы и соответствующих программных компонент (приложения, программные модули и т.п.). При этом, в качестве ОЗУ (202) может выступать доступный объем памяти графической карты или графического процессора.
[0122] ПЗУ (203) представляет собой одно или более устройств постоянного хранения данных, например, жесткий диск (HDD), твердотельный накопитель данных (SSD), флэш-память (EEPROM, NAND и т.п.), оптические носители информации (CD-R/RW, DVD-R/RW, BlueRay Disc, MD) и др.
[0123] Для организации работы компонентов устройства (200) и организации работы внешних подключаемых устройств применяются различные виды интерфейсов В/В (204). Выбор соответствующих интерфейсов зависит от конкретного исполнения вычислительного устройства, которые могут представлять собой, не ограничиваясь: PCI, AGP, PS/2, IrDa, FireWire, LPT, COM, SATA, IDE, Lightning, USB (2.0, 3.0, 3.1, micro, mini, type C), TRS/Audio jack (2.5, 3.5, 6.35), HDMI, DVI, VGA, Display Port, RJ45, RS232 и т.п.
[0124] Для обеспечения взаимодействия пользователя с вычислительным устройством (200) применяются различные средства (205) В/В информации, например, клавиатура, дисплей (монитор), сенсорный дисплей, тач-пад, джойстик, манипулятор мышь, световое перо, стилус, сенсорная панель, трекбол, динамики, микрофон, средства дополненной реальности, оптические сенсоры, планшет, световые индикаторы, проектор, камера, средства биометрической идентификации (сканер сетчатки глаза, сканер отпечатков пальцев, модуль распознавания голоса) и т.п.
[0125] Средство сетевого взаимодействия (206) обеспечивает передачу данных посредством внутренней или внешней вычислительной сети, например, Интранет, Интернет, ЛВС и т.п. В качестве одного или более средств (206) может использоваться, но не ограничиваться: Ethernet карта, GSM модем, GPRS модем, LTE модем, 5G модем, модуль спутниковой связи, NFC модуль, Bluetooth и/или BLE модуль, Wi-Fi модуль и др.
[0126] Дополнительно могут применяться также средства спутниковой навигации в составе устройства (200), например, GPS, ГЛОНАСС, BeiDou, Galileo.
[0127] Конкретный выбор элементов устройства (200) для реализации различных программно-аппаратных архитектурных решений может варьироваться с сохранением обеспечиваемого требуемого функционала.
[0128] Модификации и улучшения вышеописанных вариантов осуществления настоящего технического решения будут ясны специалистам в данной области техники. Предшествующее описание представлено только в качестве примера и не несет никаких ограничений. Таким образом, объем настоящего технического решения ограничен только объемом прилагаемой формулы изобретения.
| название | год | авторы | номер документа |
|---|---|---|---|
| УСТРОЙСТВО И СПОСОБ ОПРЕДЕЛЕНИЯ УРОЖАЙНОСТИ СЕЛЬСКОХОЗЯЙСТВЕННЫХ КУЛЬТУР | 2022 |
|
RU2822145C2 |
| МЕТОДИКА ДИСТАНЦИОННОЙ РЕКОГНОСЦИРОВОЧНОЙ ДИАГНОСТИКИ ОБЕСПЕЧЕНИЯ РАСТЕНИЙ АЗОТОМ (С ПОМОЩЬЮ МУЛЬТИСПЕКТРАЛЬНОЙ КАМЕРЫ И БЕСПИЛОТНЫХ ЛЕТАТЕЛЬНЫХ АППАРАТОВ) | 2018 |
|
RU2693255C1 |
| Способ определения параметров лесного массива | 2024 |
|
RU2828596C1 |
| Способ актуализации лесотаксационных данных на основе машинного обучения | 2020 |
|
RU2739436C1 |
| УСТРОЙСТВО И СПОСОБ РАСПОЗНАВАНИЯ КОНТУРОВ СЕЛЬСКОХОЗЯЙСТВЕННЫХ ПОЛЕЙ С ПРИМЕНЕНИЕМ ГЛУБИННОГО ОБУЧЕНИЯ ПО ДАННЫМ ДИСТАНЦИОННОГО ЗОНДИРОВАНИЯ ЗЕМЛИ | 2021 |
|
RU2783296C1 |
| Способ идентификации растительных объектов по космическим снимкам дистанционного зондирования | 2018 |
|
RU2693880C1 |
| Способ идентификации агроэкологических групп с использованием дистанционной информации | 2023 |
|
RU2830132C1 |
| СПОСОБ, СИСТЕМА И НОСИТЕЛЬ ИНФОРМАЦИИ, ИМЕЮЩИЙ СОХРАНЕННЫЕ НА НЕМ КОМАНДЫ, КОТОРЫЕ ВЫЗЫВАЮТ ВЫПОЛНЕНИЕ ПРОЦЕССОРОМ СПОСОБА ПОЛУЧЕНИЯ ИНФОРМАЦИИ ИЗОБРАЖЕНИЯ ОРГАНИЗМА, СОДЕРЖАЩЕЙ НАБОР ОПТИЧЕСКИХ ДАННЫХ | 2014 |
|
RU2659883C2 |
| СПОСОБ И СИСТЕМА ИЗМЕРЕНИЯ ИНДЕКСА ПЛОТНОСТИ РАСТИТЕЛЬНОСТИ | 2017 |
|
RU2662019C1 |
| Система мониторинга лесопользования и лесопатологических изменений | 2019 |
|
RU2716477C1 |
Представленное техническое решение относится, в общем, к области вычислительной техники, а в частности к способу и устройству для определения видов сельскохозяйственных (с/х) культур с применением глубинного обучения по данным дистанционного зондирования Земли (ДЗЗ) и погодным данным. Техническим результатом является повышение точности при определении вида с/х культуры. Указанный технический результат достигается благодаря осуществлению способа определения вида с/х культуры, размещенной на поле, выполняемого по меньшей мере одним вычислительным устройством, содержащего этапы, на которых: получают запрос на определение вида с/х культуры поля; получают первый набор мультиспектральных снимков за заданный период времени, причем каждый мультиспектральный снимок с/х поля содержит значения поляризации волны, в частности значения VH поляризации, VV поляризации и угла падения луча при съемке методом радиолокационного синтезирования апертуры; на основе упомянутого первого набора снимков определяют набор индексов поляризации для с/х поля; получают второй набор мультиспектральных снимков за заданный период времени, причем каждый мультиспектральный снимок с/х поля содержит значения интенсивностей пикселей в видимом инфракрасном спектре, ближнем инфракрасном спектре и коротковолновом инфракрасном спектре, а также значения облачности пикселей изображения; на основе упомянутого второго набора снимков определяют набор индексов вегетации для с/х поля и набор цветовых показателей; определяют погодные данные за заданный период времени для с/х поля; на основе данных, характеризующих вид культуры, набора индексов поляризации, набора индексов вегетации, набора цветовых показателей и погодных данных осуществляют определение вида с/х культуры поля. 2 н. и 27 з.п. ф-лы, 6 ил.
1. Способ определения вида сельскохозяйственной (с/х) культуры, размещенной на поле, выполняемый по меньшей мере одним вычислительным устройством, содержащий этапы, на которых:
- получают запрос на определение вида с/х культуры поля;
- получают первый набор мультиспектральных снимков за заданный период времени, причем каждый мультиспектральный снимок с/х поля содержит значения поляризации света, в частности значения VH поляризации, VV поляризации и угла падения луча радиолокационного синтезирования апертуры;
- на основе упомянутого первого набора снимков определяют набор индексов поляризации для с/х поля;
- получают второй набор мультиспектральных снимков за заданный период времени, причем каждый мультиспектральный снимок с/х поля содержит значения интенсивностей пикселей в видимом инфракрасном спектре, ближнем инфракрасном спектре и коротковолновом инфракрасном спектре, а также значения облачности пикселей изображения;
- на основе упомянутого второго набора снимков определяют набор индексов вегетации для с/х поля и набор цветовых показателей;
- определяют погодные данные за заданный период времени для с/х поля;
- на основе данных, характеризующих вид культуры, набора индексов поляризации, набора индексов вегетации, набора цветовых показателей и погодных данных осуществляют определение вида с/х культуры поля.
2. Способ по п. 1, характеризующийся тем, что определение вида с/х культуры поля осуществляется с учетом данных, характеризующих историю севооборота, содержащих информацию о видах культур, которые были засажены на данном поле.
3. Способ по п. 1, характеризующийся тем, что этап определения набора индексов поляризации для с/х поля содержит этапы, на которых:
- извлекают из первого набора мультиспектральных снимков для каждого пикселя с/х поля значения VH поляризации, VV поляризации и угла падения луча радиолокационного синтезирования апертуры;
- определяют для каждого пикселя с/х поля на основе извлеченных значений: значение стандартного отклонения VH поляризации; значение стандартного отклонения VV поляризации; значение стандартного отклонения угла падения луча радиолокационного синтезирования апертуры;
- определяют средние значения VH поляризации, VV поляризации, угла падения луча и определенных выше значений отклонений;
- назначают средние значения VH поляризации, VV поляризации, угла падения луча и определенных выше значений отклонений в качестве индексов поляризации с/х полю для каждого мультиспектрального снимка с/х поля в первом наборе;
- преобразуют значения набора индексов поляризации, полученные на предыдущем этапе, посредством модели-энкодера в фиксированный вектор.
4. Способ по п. 1, характеризующийся тем, что этап определения набора индексов вегетации для с/х поля содержит этапы, на которых:
- из полученных данных второго набора мультиспектральных снимков для каждого пикселя с/х поля извлекают значение интенсивности пикселя в ближнем инфракрасном спектре (NIR) и значение интенсивности пикселя в красном диапазоне и на их основе для каждого пикселя определяют значение нормализованного вегетационного индекса (NDVI);
- на основе значений NDVI пикселей определяют среднее значение NDVI, которое назначается в качестве индекса NDVI с/х полю.
5. Способ по п. 1, характеризующийся тем, что этап определения набора индексов вегетации для с/х поля содержит этапы, на которых:
- из полученных данных второго набора мультиспектральных снимков для каждого пикселя с/х поля извлекают значение интенсивности пикселя в ближнем инфракрасном спектре (NIR) и значение интенсивности пикселя в красном диапазоне и на их основе определяют значения разностного вегетационного индекса (DVI) для каждого пикселя с/х поля;
- на основе значений DVI пикселей определяют среднее значение DVI, которое назначается в качестве индекса DVI с/х полю.
6. Способ по п. 1, характеризующийся тем, что этап определения набора индексов вегетации для с/х поля содержит этапы, на которых:
- из полученных данных второго набора мультиспектральных снимков для каждого пикселя с/х поля извлекают значение интенсивности пикселя в ближнем инфракрасном спектре (NIR), значение интенсивности пикселя в красном диапазоне и значение интенсивности пикселя в синем диапазоне, после чего на их основе для каждого пикселя определяют значение усовершенствованного вегетационного индекса (EVI);
- на основе значений EVI пикселей определяют среднее значение EVI, которое назначается в качестве индекса EVI с/х полю;
- определяют на основе значения индекса EVI индекс листовой поверхности
(LAI).
7. Способ по п. 1, характеризующийся тем, что этап определения набора индексов вегетации для с/х поля содержит этапы, на которых:
- из полученных данных второго набора мультиспектральных снимков для каждого пикселя с/х поля извлекают значение интенсивности пикселя в ближнем инфракрасном спектре (NIR) и значение интенсивности пикселя в красном диапазоне, после чего на их основе для каждого пикселя определяют значение индекса глобального мониторинга окружающей среды (Gemi);
- на основе значений Gemi пикселей определяют среднее значение Gemi, которое назначается в качестве индекса Gemi с/х полю.
8. Способ по п. 1, характеризующийся тем, что этап определения набора индексов вегетации для с/х поля содержит этапы, на которых:
- из полученных данных второго набора мультиспектральных снимков для каждого пикселя с/х поля извлекают значение интенсивности пикселя в ближнем инфракрасном спектре (NIR), значение интенсивности пикселя в синем диапазоне, значение интенсивности пикселя в зеленом диапазоне и значение интенсивности пикселя в красном диапазоне и на их основе для каждого пикселя определяют значение индекса зеленой растительности, стойкой к влиянию атмосферы (Gari);
- на основе значений Gari пикселей определяют среднее значение Gari, которое назначается в качестве индекса Gari с/х полю.
9. Способ по п. 1, характеризующийся тем, что этап определения набора индексов вегетации для с/х поля содержит этапы, на которых:
- из полученных данных второго набора мультиспектральных снимков для каждого пикселя с/х поля извлекают значение интенсивности пикселя в ближнем инфракрасном спектре (NIR) и значение интенсивности пикселя в зеленом диапазоне и на их основе для каждого пикселя определяют значение индекса зеленой разницы в растительности (GDVI);
- на основе значений GDVI пикселей определяют среднее значение GDVI, которое назначается в качестве индекса GDVI с/х полю.
10. Способ по п. 1, характеризующийся тем, что этап определения набора индексов вегетации для с/х поля содержит этапы, на которых:
- из полученных данных второго набора мультиспектральных снимков для каждого пикселя с/х поля извлекают значение интенсивности пикселя в синем диапазоне, значение интенсивности пикселя в зеленом диапазоне и значение интенсивности пикселя в красном диапазоне и на их основе для каждого пикселя определяют значение индекса зелености листьев (GLI);
- на основе значений GLI пикселей определяют среднее значение GLI, которое назначается в качестве индекса GLI с/х полю.
11. Способ по п. 1, характеризующийся тем, что этап определения набора индексов вегетации для с/х поля содержит этапы, на которых:
- из полученных данных второго набора мультиспектральных снимков для каждого пикселя с/х поля извлекают значение интенсивности пикселя в ближнем инфракрасном спектре (NIR) и значение интенсивности пикселя в зеленом диапазоне и на их основе для каждого пикселя определяют значение оптимизированного индекса почвенной растительности (GOSAVI);
- а основе значений GOSAVI пикселей определяют среднее значение GOSAVI, которое назначается в качестве индекса GOSAVI с/х полю.
12. Способ по п. 1, характеризующийся тем, что этап определения набора индексов вегетации для с/х поля содержит этапы, на которых:
- из полученных данных второго набора мультиспектральных снимков для каждого пикселя с/х поля извлекают значение интенсивности пикселя в ближнем инфракрасном спектре (NIR) и значение интенсивности пикселя в зеленом диапазоне и на их основе для каждого пикселя определяют значение почвенного индекса зелености (GSAVI);
- на основе значений GSAVI пикселей определяют среднее значение GSAVI, которое и назначается в качестве индекса GSAVI с/х полю.
13. Способ по п. 1, характеризующийся тем, что этап определения набора индексов вегетации для с/х поля содержит этапы, на которых:
- из полученных данных второго набора мультиспектральных снимков для каждого пикселя с/х поля извлекают значение интенсивности пикселя в ближнем инфракрасном спектре (NIR) и значение интенсивности пикселя в красном диапазоне и на их основе для каждого пикселя определяют значение инфракрасного вегетационного индекса (IPVI);
- на основе значений IPVI пикселей определяют среднее значение IPVI, которое и назначается в качестве индекса IPVI с/х полю.
14. Способ по п. 1, характеризующийся тем, что этап определения набора индексов вегетации для с/х поля содержит этапы, на которых:
- из полученных данных второго набора мультиспектральных снимков для каждого пикселя с/х поля извлекают значение интенсивности пикселя в ближнем инфракрасном спектре (NIR) и значение интенсивности пикселя в красном диапазоне и на их основе для каждого пикселя определяют значение модифицированного нелинейного вегетационного индекса (MNLI);
- на основе значений MNLI пикселей определяют среднее значение MNLI, которое назначается в качестве индекса MNLI с/х полю.
15. Способ по п. 1, характеризующийся тем, что этап определения набора индексов вегетации для с/х поля содержит этапы, на которых:
- из полученных данных второго набора мультиспектральных снимков для каждого пикселя с/х поля извлекают значение интенсивности пикселя в ближнем инфракрасном спектре (NIR) и значение интенсивности пикселя в красном диапазоне и на их основе для каждого пикселя определяют значение модифицированного индекса растительности с коррекцией по почве (MSAVI2);
- на основе значений MSAVI2 пикселей определяют среднее значение MSAVI2, которое назначается в качестве индекса MSAVI2 с/х полю.
16. Способ по п. 1, характеризующийся тем, что этап определения набора индексов вегетации для с/х поля содержит этапы, на которых:
- из полученных данных второго набора мультиспектральных снимков для каждого пикселя с/х поля извлекают значение интенсивности пикселя в ближнем инфракрасном спектре (NIR) и значение интенсивности пикселя в красном диапазоне и на их основе для каждого пикселя определяют значение нелинейного вегетационного индекса (NLI);
- на основе значений NLI пикселей определяют среднее значение NLI, которое назначается в качестве индекса NLI с/х полю.
17. Способ по п. 1, характеризующийся тем, что этап определения набора индексов вегетации для с/х поля содержит этапы, на которых:
- из полученных данных второго набора мультиспектральных снимков для каждого пикселя с/х поля извлекают значение интенсивности пикселя в ближнем инфракрасном спектре (NIR) и значение интенсивности пикселя в красном диапазоне и на их основе для каждого пикселя определяют значение индекса растительности с оптимизированным учетом почвы (OSAVI);
- на основе значений OSAVI пикселей определяют среднее значение OSAVI, которое назначается в качестве индекса OSAVI с/х полю.
18. Способ по п. 1, характеризующийся тем, что этап определения набора индексов вегетации для с/х поля содержит этапы, на которых:
- из полученных данных второго набора мультиспектральных снимков для каждого пикселя с/х поля извлекают значение интенсивности пикселя в ближнем инфракрасном спектре (NIR) и значение интенсивности пикселя в красном диапазоне и на их основе для каждого пикселя определяют значение перенормированного разностного вегетационного индекса (RDVI);
- на основе значений RDVI пикселей определяют среднее значение RDVI, которое назначается в качестве индекса RDVI с/х полю.
19. Способ по п. 1, характеризующийся тем, что этап определения набора индексов вегетации для с/х поля содержит этапы, на которых:
- из полученных данных второго набора мультиспектральных снимков для каждого пикселя с/х поля извлекают значение интенсивности пикселя в ближнем инфракрасном спектре (NIR) и значение интенсивности пикселя в красном диапазоне и на их основе для каждого пикселя определяют значение почвенного вегетационного индекса (SAVI);
- на основе значений SAVI пикселей определяют среднее значение SAVI, которое назначается в качестве индекса SAVI с/х полю.
20. Способ по п. 1, характеризующийся тем, что этап определения набора индексов вегетации для с/х поля содержит этапы, на которых:
- из полученных данных второго набора мультиспектральных снимков для каждого пикселя с/х поля извлекают значение интенсивности пикселя в ближнем инфракрасном спектре (NIR) и значение интенсивности пикселя в красном диапазоне и на их основе для каждого пикселя определяют значение трансформированного разностного вегетационного индекса (TDVI);
- на основе значений TDVI пикселей определяют среднее значение TDVI, которое и назначается в качестве индекса TDVI с/х полю.
21. Способ по п. 1, характеризующийся тем, что этап определения набора индексов вегетации для с/х поля содержит этапы, на которых:
- из полученных данных второго набора мультиспектральных снимков для каждого пикселя с/х поля извлекают значение интенсивности пикселя в синем диапазоне, значение интенсивности пикселя в зеленом диапазоне и значение интенсивности пикселя в красном диапазоне и на их основе для каждого пикселя определяют значение триангулярного вегетационного индекса (TGI);
- на основе значений TGI пикселей определяют среднее значение TGI, которое назначается в качестве индекса TGI с/х полю.
22. Способ по п. 1, характеризующийся тем, что этап определения набора индексов вегетации для с/х поля содержит этапы, на которых:
- из полученных данных второго набора мультиспектральных снимков для каждого пикселя с/х поля извлекают значение интенсивности пикселя в синем диапазоне, значение интенсивности пикселя в зеленом диапазоне и значение интенсивности пикселя в красном диапазоне и на их основе для каждого пикселя определяют значение видимого атмосферостойкого вегетационного индекса (VARI);
- на основе значений VARI пикселей определяют среднее значение VARI, которое назначается в качестве индекса VARI с/х полю.
23. Способ по п. 1, характеризующийся тем, что этап определения набора индексов вегетации для с/х поля содержит этапы, на которых:
- из полученных данных второго набора мультиспектральных снимков для каждого пикселя с/х поля извлекают значение интенсивности пикселя в ближнем инфракрасном спектре (NIR) и значение интенсивности пикселя в красном диапазоне и на их основе для каждого пикселя определяют значение нормализованного разностного вегетационного индекса (WDRVI);
- на основе значений WDRVI пикселей определяют среднее значение WDRVI, которое назначается в качестве индекса WDRVI с/х полю.
24. Способ по п. 1, характеризующийся тем, что дополнительно выполняют этапы, на которых:
- извлекают из второго набора мультиспектральных снимков с/х поля значения облачности пикселей изображения;
- на основе количества облачных пикселей определяют индекс облачности с/х поля.
25. Способ по п. 1, характеризующийся тем, что дополнительно выполняют этап, на котором:
- преобразуют полученные значения индексов вегетации, назначенные с/х полю, посредством модели-энкодера в фиксированный вектор.
26. Способ по п. 1, характеризующийся тем, что этап определения набора цветовых показателей для с/х поля содержит этапы, на которых:
извлекают из полученных данных для каждого пикселя:
- значение интенсивности пикселя в ультра синем диапазоне, полученное при разрешении 60 метров с центральной длиной волны 443 нанометров;
- значение интенсивности пикселя в синем диапазоне, полученное при разрешении 10 метров с центральной длиной волны 490 нанометров;
- значение интенсивности пикселя в зеленом диапазоне, полученное при разрешении 10 метров с центральной длиной волны 560 нанометров;
- значение интенсивности пикселя в красном диапазоне, полученное при разрешении 10 метров с центральной длиной волны 665 нанометров;
- значение интенсивности пикселя в видимом и ближнем и инфракрасном свете (NIR), полученное при разрешении 20 метров с центральной длиной волны 705 нанометров;
- значение интенсивности пикселя в видимом и ближнем и инфракрасном свете (NIR), полученное при разрешении 20 метров с центральной длиной волны 740 нанометров;
- значение интенсивности пикселя в видимом и ближнем и инфракрасном свете (NIR), полученное при разрешении 20 метров с центральной длиной волны 783 нанометров;
- значение интенсивности пикселя в видимом и ближнем и инфракрасном свете (NIR), полученное при разрешении 10 метров с центральной длиной волны 842 нанометров;
- значение интенсивности пикселя в видимом и ближнем и инфракрасном свете (NIR), полученное при разрешении 120 метров с центральной длиной волны 865 нанометров;
- значение интенсивности пикселя в коротковолновом инфракрасном свете (SWIR), полученное при разрешении 60 метров с центральной длиной волны 940 нанометров;
- значение интенсивности пикселя в коротковолновом инфракрасном свете (SWIR), полученное при разрешении 60 метров с центральной длиной волны 1375 нанометров;
- значение интенсивности пикселя в коротковолновом инфракрасном свете (SWIR), полученное при разрешении 20 метров с центральной длиной волны 1610 нанометров;
- значение интенсивности пикселя в коротковолновом инфракрасном свете (SWIR), полученное при разрешении 20 метров с центральной длиной волны 2190 нанометров;
- значения облачности пикселей изображения с/х поля;
- на основе извлеченных для каждого пикселя упомянутых значений цветовых показателей определяют средние значения цветовых показателей, которые назначаются в качестве набора цветовых показателей с/х полю для каждого мультиспектрального снимка с/х поля во втором наборе;
- преобразуют значения набора цветовых показателей, полученные на предыдущем этапе, посредством модели-энкодера в фиксированный вектор.
27. Способ по п. 1, характеризующийся тем, что этап определения погодных данных за заданный период времени для с/х поля содержит этапы, на которых:
- получают координаты метеостанций, от которых были получены погодные данные;
- определяют координаты с/х поля;
- назначают с/х полю погодные данные, полученные методом триангуляции на основе координат с/х поля и координат метеостанций;
- преобразуют значения, полученные на предыдущем этапе, посредством модели-энкодера в фиксированный вектор.
28. Способ по п. 1, характеризующийся тем, что этап определения погодных данных за заданный период времени для с/х поля содержит этапы, на которых:
- получают координаты метеостанций, от которых были получены погодные данные;
- определяют координаты с/х поля;
- сравнивают координаты с/х поля с координатами метеостанций и назначают с/х полю погодные данные ближайшей метеостанции;
- преобразуют значения погодных данных за заданный период времени, полученные на предыдущем этапе, посредством модели-энкодера в фиксированный вектор.
29. Устройство определения вида с/х культуры, размещенной на поле, содержащее по меньшей мере одно вычислительное устройство и по меньшей мере одно устройство памяти, содержащее машиночитаемые инструкции, которые при их исполнении по меньшей мере одним вычислительным устройством выполняют способ по любому из пп. 1-28.
| US 2022156492 A1, 19.05.2022 | |||
| CN 109389049 А, 26.02.2019 | |||
| CN 114926748 A, 19.08.2022 | |||
| Способ восстановления спиралей из вольфрамовой проволоки для электрических ламп накаливания, наполненных газом | 1924 |
|
SU2020A1 |
| ГЕРБИЦИДНАЯ КОМБИНАЦИЯ, СОДЕРЖАЩАЯ ПЕЛАРГОНОВУЮ КИСЛОТУ И ОПРЕДЕЛЕННЫЕ ИНГИБИТОРЫ АЦЕТОЛАКТАТСИНТАЗЫ | 2014 |
|
RU2663917C2 |
| CN 104360347 A, 18.02.2015 | |||
| СПОСОБ И СИСТЕМА ОБРАБОТКИ ЗОН ПОСЕВА СЕЛЬСКОХОЗЯЙСТВЕННЫХ КУЛЬТУР НА ОСНОВАНИИ ДАННЫХ МОНИТОРИНГА | 2017 |
|
RU2668319C1 |
Авторы
Даты
2025-02-11—Публикация
2022-10-17—Подача